《科学》子刊:纳米技术助力恢复p53抑癌基因活性,成功延缓癌症发展!
| 导读 | 众所周知,p53抑癌基因在癌症的发生发展中发挥着至关重要的作用。它在癌症患者体内突变率高达50%,是人体内突变频率最高的癌症相关基因。牵一发而动全身,从营养代谢、DNA的修复,到细胞的衰老、恶变和死亡都能看到它的身影。 |
众所周知,p53抑癌基因在癌症的发生发展中发挥着至关重要的作用。它在癌症患者体内突变率高达50%,是人体内突变频率最高的癌症相关基因。牵一发而动全身,从营养代谢、DNA的修复,到细胞的衰老、恶变和死亡都能看到它的身影。然而,对于那些没有出现p53基因突变的癌症患者,该基因的活性也处于抑制状态。多年来,科学家们一直在致力于寻找恢复p53基因活性的新方法……
近日,来自布里格姆妇女医院的研究人员在该领域终于取得了突破:利用纳米技术,他们使用合成纳米颗粒恢复了p53基因的活性,并成功延迟了p53缺陷型肝癌细胞和肺癌细胞的生长,而且在极大程度上增强了mTOR抑制剂的治疗敏感性。
在肿瘤领域,mTOR信号通路是众多致癌基因和致癌分子在细胞内进行信号传递的枢纽,可通过介导肿瘤抗凋亡、肿瘤血管生成、肿瘤代谢、肿瘤免疫逃逸等多个环节,促进肿瘤的发生和发展。而作为特异性阻断mTOR信号通路的靶向药,依维莫司则应运而生。然而在肝细胞癌和非小细胞癌的患者中,依维莫司的效果并不显著,研究显示,依维莫司与自噬或BCL-2(B细胞淋巴瘤)抑制剂联合使用可提高抗肿瘤疗效,但这些抑制剂也极有可能通过影响正常细胞的生理功能而引起毒副作用。
除了mTOR信号通路的致癌作用,癌症的发生发展大多与肿瘤抑制因子的失活有关,而在肿瘤抑制因子中,首当其冲的自然要数p53基因了。至今为止,科学家们已探索出两种不同激活p53活性的策略:
-
使用小分子破坏p53-MDM2( p53抑制蛋白)相互作用并释放p53;
-
通过共价修饰p53恢复突变型p53的野生型功能。
尽管这两种策略都取得了初步成功,但每种方法依然存在局限性,例如当敲除肿瘤抑制基因后,失去了靶点,小分子混合物无法起效。而基于p53-DNA的基因治疗则具有基因组整合和突变的潜在风险。
作为转录因子,p53可以响应致癌信号激活其下游基因,如促凋亡蛋白BAX(BAL-2相关蛋白),胞质p53抑制保护性自噬的激活,这有助于对化疗的耐受性。因此,p53蛋白的恢复不仅可能通过诱导细胞凋亡和细胞周期的停滞来抑制肿瘤的生长,还可能增强p53缺陷型癌症对mTOR抑制剂的敏感性。
p53的相关作用机制
近年来肿瘤免疫治疗发展趋势主要集中在开发免疫调节系统以增强肿瘤免疫反应,而纳米颗粒因其特殊的理化性质,以纳米颗粒为基础的平台作为癌症治疗策略被广泛研究。
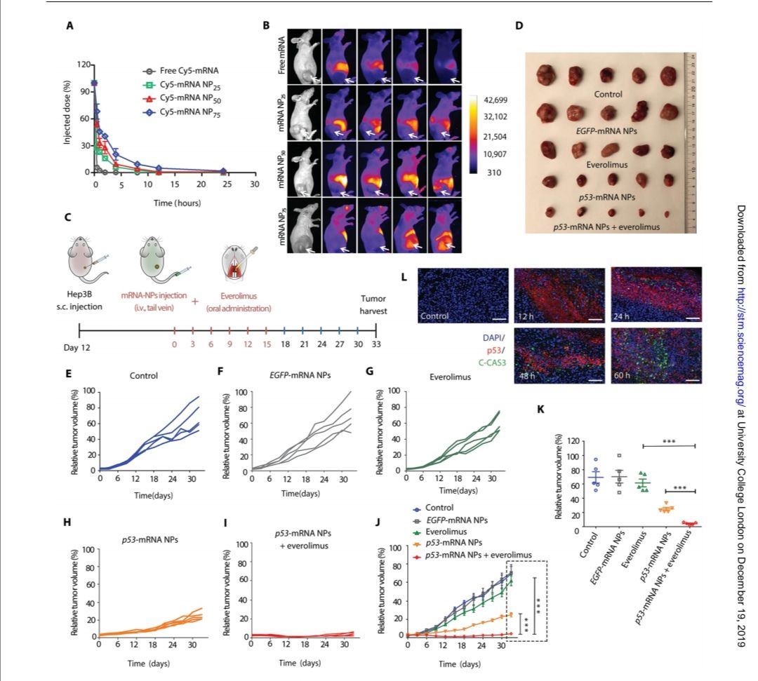
在本次研究中,通过使用氧化还原响应技术,纳米颗粒平台可提供编码p53的合成mRNA,研究人员发现,合成的p53导致细胞周期停滞,细胞死亡,并延迟了已耗尽p53的肝癌细胞和肺癌细胞的生长!
不仅如此,合成的p53使肿瘤细胞对依维莫司(依维莫司)更加敏感,且体内体外同样适用。当然,在多种动物模型中也观察到同样的抗肿瘤效果。以往的依维莫司临床试验未能在晚期肝癌和肺癌患者中显示出临床益处,不同患者之间还存在着巨大的药物反应差异。而本次研究中,他们观察到,在大约36%的肝细胞癌和68%的非小细胞肺癌中,p53发生了改变。
p53-mRNA的抗肿瘤作用与依维莫司在p53缺陷的HCC(肝细胞癌)异种移植模型中具有协同作用
该研究为针对p53的抑癌分子机制找到了癌症治疗的另一突破口,更是帮药物开发研究人员找到了非常好的抗癌靶点。p53突变如此广泛,本次研究让我们更加接近癌症治疗的“阿喀琉斯之踵”。当然,本次研究局限于p53缺陷型癌症患者,还需要进一步的临床前开发和评估,以探索这种方法的临床前景,以及对其他p53突变和其他癌症的适用性。
参考文献
Na Kong, Wei Tao, Xiang Ling Synthetic mRNA nanoparticle-mediated restoration of p53 tumor suppressor sensitizes p53-deficient cancers to mTOR inhibition
推荐阅读:
-
重磅:I型糖尿病的免疫新靶点“诞生”!
-
【聚焦】免疫治疗总是无功而返?这口锅或许该扔给中性粒细胞
-
突破:RNA+DNA同时测序,检测癌症组织中的基因融合和碱基突变!
-
拜拜夜宵!Cell子刊证实限时饮食可显著改善代谢综合征患者健康指标
-
Nature:揭秘CAR-T疗法T细胞耗揭的关键原因,有望进一步攻克实体瘤
-
Nature:发烧改善自闭症?解释来了!
-
Science子刊背靠背:阿尔茨海默症浮现新的诊断指标!
- 实锤了!减肥持续有效逆转2型糖尿病症状
(转化医学网360zhyx.com)
腾讯登录
还没有人评论,赶快抢个沙发