推荐活动

《Nature》:揭秘CAR-T疗法T细胞耗揭的关键原因,有望进一步攻克实体瘤!

首页 » 《转》译 2019-12-10 转化医学网 赞(3)
分享: 
导读
CAR-T细胞疗法自问世以来在治疗血液癌症方面可谓是战功赫赫,然而,T细胞耗揭却使其在实体瘤领域的发展频频受限。


嵌合抗原受体(chimeric antigen receptor,CAR)T细胞疗法自问世以来在治疗血液癌症方面可谓是战功赫赫,然而,T细胞耗揭却使其在实体瘤领域的发展频频受限。但现在,斯坦福大学医学院的研究人员的最新研究发现,c-Jun(一种增加与T细胞活化相关蛋白表达的基因)的功能缺陷是T细胞耗揭的关键原因,用修饰后的CAR-T细胞治疗的白血病小鼠的存活时间比常规CAR-T细胞更长。不仅如此,过度表达c-Jun的CAR-T细胞还能够减轻肿瘤负荷并延长骨肉瘤小鼠的寿命。相关文章已在线发表在顶级医学期刊《Nature》杂志上。

CAR-T疗法通过基因工程对患者自身的免疫T细胞进行改造,插入识别癌细胞抗原的嵌合抗原受体(CAR),使其具备攻击癌细胞的能力,然后输注回患者体内产生免疫应答,消灭癌症。T细胞耗揭是指,肿瘤微环境中的CAR-T细胞在持续抗原刺激下会变得反应迟钝,抑制受体越来越多,失去效应功能。然而,导致T细胞衰竭的关键机制至今仍是未解之谜。T细胞耗揭时会对机体产生怎样的影响呢?是否有可能抑制这种耗尽的方法存在呢?

耗揭T细胞的分子标志


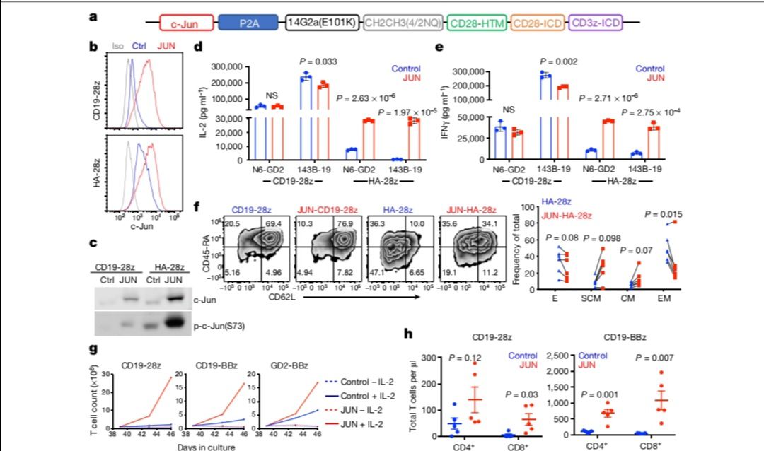
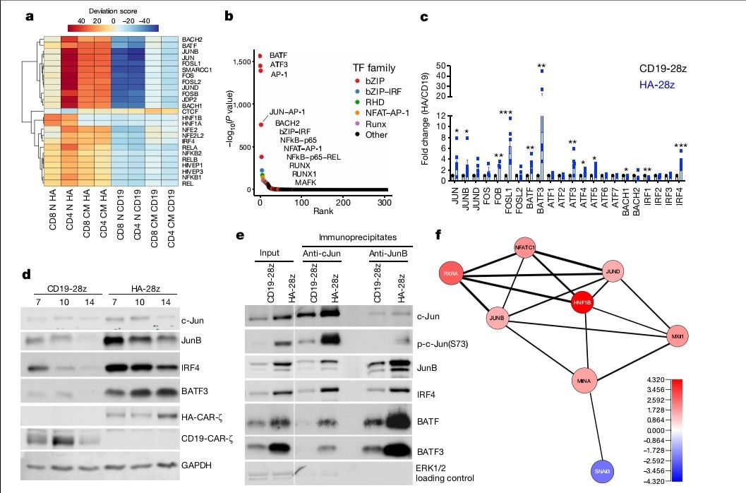
带着这一系列的疑问,研究人员使用一项称为ATAC-Seq的技术来进行探索,该技术可精确定位调节电路过表达或表达不足的基因组区域。当使用这项技术对健康小鼠和T细胞耗揭小鼠的基因组进行了对比分析时,果不其然,部分基因表达模式的确存在显着差异:疲惫的T细胞表现出了T细胞表达活性的失衡。而导致这一现象的关键原因在于--调节细胞蛋白质水平的主要基因,导致抑制其活性的蛋白质增加,该基因便是c-Jun。

当研究人员通过过度表达该基因来修饰CAR-T细胞以恢复平衡时,他们发现即使在正常条件下,这些细胞也可以在实验室中保持活跃并增殖。继续用修饰后的CAR-T细胞治疗的白血病小鼠时,该类存活时间也的确比常规CAR-T细胞治疗后的白血病小鼠更长。后续探索发现,表达c-Jun的CAR-T细胞还能够减轻肿瘤负荷并延长骨肉瘤小鼠的寿命。

c-Jun过表达增强了衰竭的CAR T细胞的功能


本次研究揭示了CAR-T细胞疗法T细胞耗揭的关键原因,为该疗法的改善提供了理论基础,并进一步挖掘了 CAR-T细胞应用于实体瘤的潜力。该研究是在具有人类白血病和骨癌细胞的小鼠中进行的,研究人员计划在接下来的18个月内开始对白血病患者进行临床试验,并最终将试验范围扩大到实体癌,让我们静待佳音。(转化医学网360zhyx.com)

参考文献

1.Rachel C. Lynn1,Evan W. Weber1, Elena Sotillo1,c-Jun overexpression in CAR T cells induces exhaustion resistance

2.Joyce Chen et al. NR4A transcription factors limit CAR T cell function in solid tumours.

评论:
评 论
共有 0 条评论

    还没有人评论,赶快抢个沙发


Baidu
map