肠道微生物研究里程碑 | “给我点丁酸盐,我就能活120岁”
| 导读 | 包括人类在内的所有生命有机体,都与生活在其中的各种微生物共存。过去20年进行的研究已经确定了它们在营养、生理、代谢和行为中的重要作用。研究表明,我们的肠道菌群会随着年龄的增长而改变,但是其对宿主生理的具体影响机制还不明确。近日,由新加坡南洋理工大学领导的国际研究小组发现,肠道微生物可能会改变衰老过程,这有望帮助相关人员开发以食物为基础的治疗方法以减慢衰老速度。 |
包括人类在内的所有生命有机体,都与生活在其中的各种微生物共存。过去20年进行的研究已经确定了它们在营养、生理、代谢和行为中的重要作用。研究表明,我们的肠道菌群会随着年龄的增长而改变,但是其对宿主生理的具体影响机制还不明确。近日,由新加坡南洋理工大学领导的国际研究小组发现,肠道微生物可能会改变衰老过程,这有望帮助相关人员开发以食物为基础的治疗方法以减慢衰老速度。
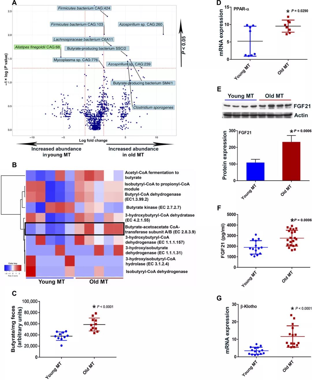
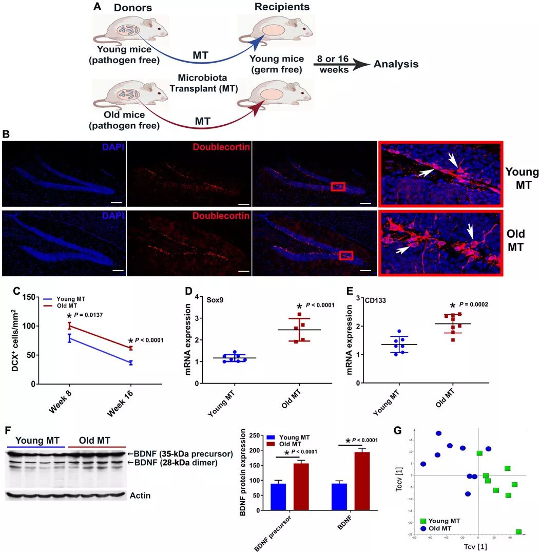
南洋理工大学李光前医学院Sven Pettersson教授领导的研究小组将来自老年供体小鼠(24个月大)的肠道微生物移植到了年轻的无菌受体小鼠(六周大)中。八周后,这些小鼠表现出肠道生长和大脑中海马神经发生(神经元的产生)。研究表明,神经发生是由于肠道微生物的富集产生了一种特殊的短链脂肪酸,即丁酸盐。丁酸盐是通过肠道下层膳食纤维的微生物发酵而产生的,并刺激称为多效和长寿激素成纤维细胞生长因子21(FGF21)的长寿激素的产生,该激素在调节人体的能量和代谢中起重要作用。随着年龄的增长,丁酸盐的产量会减少。后续的实验证明,单独给年轻的无菌小鼠使用丁酸盐,具有相同的神经发生作用。
移植老年小鼠的肠道菌群促进了无菌年轻小鼠体内海马神经发生
Pettersson教授表示:“我们发现,从一只老年小鼠身上收集的微生物,具有支持年轻老鼠神经生长的能力。这是令人惊讶且非常有趣的发现,特别是因为可以通过单独使用丁酸盐来模拟神经刺激作用。这些结果将引导我们探索丁酸盐能否延缓衰老,及阻止认知能力下降。”
研究小组还探索了从老年小鼠到年轻小鼠肠道微生物的移植对消化系统功能的影响。随着年龄的增长,由于肠粘膜变薄、肠绒毛缩短,小肠细胞的活力降低,这使肠细胞更容易死亡或受到损害,并影响机体对营养的吸收,进而导致器官老化。
来自老年小鼠的肠道菌群促进了年轻小鼠肠道生长和表面积扩大
研究小组发现,接受了老年小鼠供体微生物移植的年轻小鼠,其肠绒毛长度和宽度都有所增加。这一发现表明,肠道微生物可以通过积极刺激来补偿和支持老化的身体,这为我们“延缓衰老”指出了一种潜在方法,即通过模拟丁酸盐的富集和活化来解决衰老带来的负面影响。
移植了老年小鼠肠道菌群的年轻受体小鼠显示出丁酸盐产生菌和FGF21的增加
Pettersson教授表示:“可以设想,在未来的人类研究中,我们将测试含丁酸盐的食品支持健康老龄化和神经发生的能力。”
德国马克斯普朗克衰老生物学研究所的Dario Riccardo Valenzano博士认为,这一发现可以说是微生物组研究的里程碑。他表示,这些结果为衰老生物学和微生物组研究提出了新的开放性问题,包括:小鼠生命过程中是否存在丁酸盐产生菌的主动获取?丁酸盐产生菌可能造成年龄相关功能失调,极端衰老是否导致这种微生物群落的丧失?
新加坡国立大学健康衰老中心主任Brian Kennedy表示:“令人惊讶的是,老年小鼠的微生物组可以促进年轻受体的年轻表型。这表明随着年龄的增长,具有促进衰老作用的微生物群已被改良,以弥补宿主积累的缺陷,并引发了一个问题,即来自年轻动物的微生物组是否会对年轻宿主产生影响。这一发现增加了我们对衰老期间微生物群与其宿主之间关系的理解,并为制定与微生物群相关的干预措施以促进健康长寿奠定了基础。”
参考来源:
1.Neurogenesis and prolongevity signaling in young germ-free mice transplanted with the gut microbiota of old mice
2.https://medicalxpress.com/news/2019-11-bacteria-gut-aging.html
推荐阅读:
-
“饿死”胰腺癌——双管齐下,“癌王”能否束手就擒?
-
降低心衰风险、延长心血管疾病患者寿命,间歇性禁食益处多多
-
肠道菌群又“玄学”了!这回说不定能告别化疗中枢神经毒性......
-
癌症疫苗更上一层楼!以单核代替树突,反其道而行获意外惊喜
-
《转》访恒特基因CTO陈力博士:从“融”应变解决临床问题,布局转化精准造福患者
腾讯登录
还没有人评论,赶快抢个沙发