推荐活动

“求异存同”是关键!部分肺腺癌的靶向治疗取得突破进展

首页 » 《转》译 2019-09-17 转化医学网 赞(3)
分享: 
导读
腺癌是一种常见的恶性肿瘤,而超过三分之一的肺癌可转变为肺腺癌,这种癌症也可引起KRAS基因的突变。KRAS基因被发现是一种癌症驱动基因,但是近几十年来针对这一基因设计的个性化抗癌治疗方法都没有成功。

导 读腺癌是一种常见的恶性肿瘤,而超过三分之一的肺癌可转变为肺腺癌,这种癌症也可引起KRAS基因的突变。KRAS基因被发现是一种癌症驱动基因,但是近几十年来针对这一基因设计的个性化抗癌治疗方法都没有成功。

近日,来自澳大利亚沃尔特和伊丽莎霍尔医学研究所的研究人员发现,KRAS基因突变的肺癌组织中有一些共同存在的突变基因,针对这一显著特征,研究人员找到了可以有效抑制癌症的治疗方案。这项研究表明,针对KRAS基因突变的肺腺癌设计靶向治疗方法,关键性策略正是“求异存同”。

在超过五分之一的癌症中,KRAS(Kirsten Rat Sarcoma viral oncogene homolog)癌蛋白都是重要驱动因子。但与之前报道的肿瘤相关癌蛋白(如EGFR, HER2, ALK等)不同的是,针对KRAS癌蛋白至今仍没有可用的靶向药物,所以这种癌蛋白一直都是癌症治疗中难以克服的临床靶点。

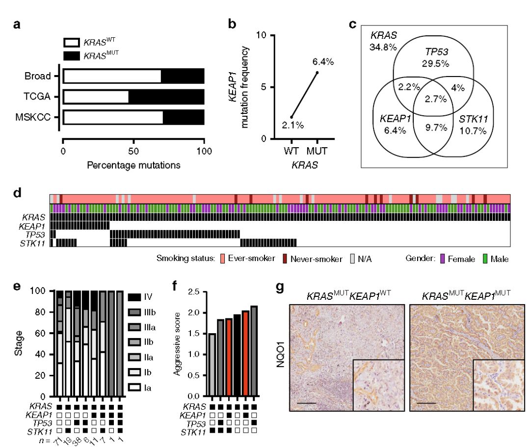
基于相关研究成果,研究所和墨尔本大学的研究人员通过可诱导表达KRASG12D致瘤基因及联合缺失KEAP1蛋白的基因工程小鼠模型(GEMMs),探究了KRAS突变型肺腺癌亚组间的相关性和异质性。

结果发现,KEAP1缺陷的KRASG12D肿瘤的发生起源于细支气管细胞,而在起源于肺泡细胞的肿瘤中观察到的致瘤性肺泡巨噬细胞激增的现象并没有出现。

KEAP1蛋白的功能性缺失可以通过干扰戊糖磷酸途径(PPP),进而重组KRASG12D肿瘤细胞中的致瘤代谢路线。研究表明KEAP1是一种有效的肿瘤抑制因子,通过依赖PPP代谢途径从而促进恶性肿瘤的发生。

基于相关研究结果,研究人员提出了一种靶向治疗KRAS突变型肺腺癌的潜在治疗策略,即利用PPP抑制剂6-氨基烟酰胺(6-AN)抑制Keap1缺陷型肿瘤细胞的生长。

KEAP1突变在KRAS突变的肺腺癌中富集

有意思的是,之前有研究发现TP53基因共同突变的癌组织中充斥着免疫细胞,而本次研究则证明了具有KEAP1基因共同突变的肿瘤可以改变代谢途径,这些研究成果在抑制肿瘤发生上“异曲同工”——研究人员通过消耗肿瘤组织中的免疫细胞来阻断能量产生,进而抑制肿瘤的发生,而这一治疗策略已经被证明在人体中是可行且有效的。

这些研究也证明,癌症中共存的突变可以为肿瘤提供独特特征,并且在治疗肿瘤中发挥重要作用。研究人员发现这些独特特征,并且巧妙利用它们,成功抑癌便指日可待。

在过去的几十年中,癌症靶向治疗技术呈现爆炸式发展。针对性的癌症疗法已经改变了患乳腺癌,血液癌,皮肤癌和肠癌等病患的治疗方式和生存几率。然而,对于患有KRAS突变型肺腺癌的病人来说,靶向疗法则一直是天方夜谭。本次研究成果基于肿瘤发展的细微差别,为靶向治疗KRAS突变型肺腺癌提供了潜在思路,具有重要应用价值和广阔市场前景。

据了解,研究团队已经和当地医院合作,将本研究的模型假设投入临床研究,以确认其在人肺癌组织中的可行性。一旦完成潜在疗法的临床前评估测试,这一诊疗思路便有望投入到KRAS突变型肺腺癌患者的个体化治疗中。

参考文献:

Sarah A. Best, et al. Distinct initiating events underpin the immune and metabolic heterogeneity of KRAS-mutant lung adenocarcinoma. Nature Communications. volume 10, Article number: 4190 (2019)

(转化医学网360zhyx.com)

评论:
评 论
共有 0 条评论

    还没有人评论,赶快抢个沙发


Baidu
map