推荐活动

无心插柳柳成荫——肝癌潜在新靶点意外现原形

首页 » 《转》译 2019-04-12 转化医学网 赞(2)
分享: 
导读
数据显示,目前我国原发性肝癌的发病人数约占全球55%,因该病死亡的人数已达全球45%-50%,这些触目惊心的数字为我国医疗事业的发展之路敲响了警钟。随着科技的进步,靶向治疗应运而生,为肝癌患者带来了新希望。


作者:Ruthy


数据显示,目前我国原发性肝癌的发病人数约占全球55%,因该病死亡的人数已达全球45%-50%,这些触目惊心的数字为我国医疗事业的发展之路敲响了警钟。随着科技的进步,靶向治疗应运而生,为肝癌患者带来了新希望。如何让这份希望切切实实利好于肝癌患者呢?首要解决的就是靶点问题。近日,西班牙国立心血管病研究中心(CNIC)的研究人员意外发现p38激酶之一——p38γ蛋白是肝细胞分裂进程启动和发展的重要调节因子,证明了p38γ可作为肝癌治疗的新潜在靶点,为肝癌靶向治疗提供了新思路。




--p38γ:意外发现的细胞分裂调控的关键--


该研究成果其实可以算是意外之喜。P38蛋白激酶(p38 MAPK)是丝裂原活化蛋白激酶(MAPKs)亚类之一,其为应激激活的蛋白激酶。目前已发现p38 MAPK有5个异构体,分别为p38α(p38)、p38β1、p38β2、p38γ、p38δ。研究人员最开始的目的是探讨该激酶家族在动脉粥样硬化中的作用,第一步就是先解析这些蛋白的结构。他们对该家族成员和其他蛋白进行三维结构的深入对比分析,发现p38γ与CDK蛋白具有高度相似性。CDK蛋白是细胞周期蛋白依赖性激酶,又被称作细胞周期引擎,是保证细胞周期不断运行的关键因子。那么,与CDK蛋白高度相似的p38γ是否也是细胞周期调控的关键呢?


p38γ磷酸化Rb蛋白


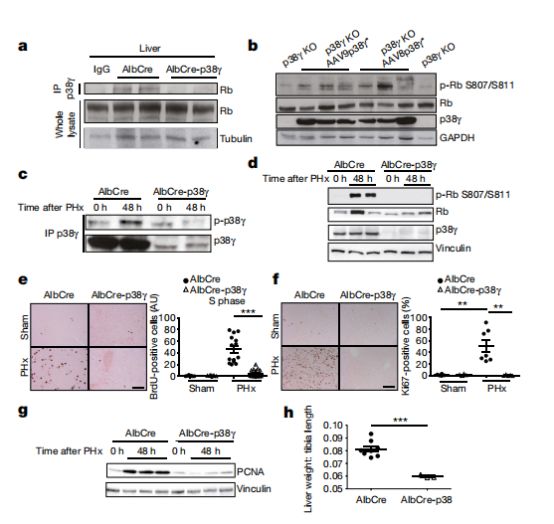
后续试验中,研究人员发现CDK1的抑制分子可同时抑制p38γ,而p38γ可以磷酸化修饰抑癌蛋白Rb,且其修饰的位点与CDK相同。另外,只要敲除p38γ,就可以终止实验小鼠的Rb磷酸化修饰,这种现象会随着p38γ的重新引入而消除。Rb是一类DNA结合蛋白,目前已证实在细胞周期的G1期,Rb蛋白被CDK磷酸化后可变成p-Rb,释放结合在其上的E2F,促进S期所必需的Cyclin、CDK蛋白的转录。也就是说,只有Rb成功磷酸化,细胞才能从G1期进入S期,而p38γ在细胞周期中发挥的作用与CDK完全相同,正是细胞周期调控的关键!那为什么会将p38γ的作用与肝癌联系起来呢?


--p38γ:与肝癌的发生发展密不可分--


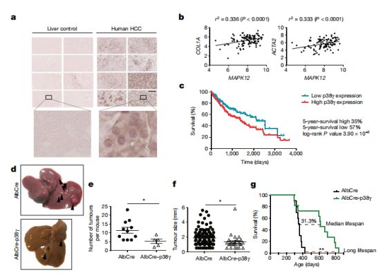
我们知道,p38γ的重要“落脚点”之一就是肝脏。研究人员发现,敲除实验小鼠的p38γ后,其肝细胞的DNA合成与细胞增殖皆受到明显抑制,肝细胞的再生也显著受阻,而这个作用也延续到了肝癌细胞身上。研究人员指出,在人类和动物的肝癌标本中,p38γ的表达皆有较高水平的升高,而这直接关系着肝癌患者的不良预后。他们敲除了肝癌小鼠的p38γ,发现小鼠肝癌细胞的增殖速度明显变缓,数量减少,同时小鼠的生存期大幅度延长,而且该结果在其他动物模型中皆得到验证。这就证实了p38γ与肝癌的发生发展密不可分,也就意味着p38γ是肝癌重要的潜在治疗靶点!抑制p38γ有望成为肝癌治疗的新手段!

p38γ促进肝癌发展


这项研究无心插柳柳成荫,意外地让肝癌新的潜在治疗靶点现形,为肝癌靶向治疗提供了新思路。另一方面,p38γ对多种细胞周期皆有调控作用,所以,抑制p38γ或许也是其他癌症的全新治疗途径,这对广大癌症患者来说,是莫大的福音。


参考文献:

Antonia Tomás-Loba,et al.p38γ is essential for cell cycle progression and liver tumorigenesis.Nature (2019) .(转化医学网360zhyx.com)


评论:
评 论
共有 0 条评论

    还没有人评论,赶快抢个沙发


Baidu
map