推荐活动

Nature:脑癌液体活检新方法!原来是基于它!

首页 » 《转》译 2019-01-26 转化医学网 赞(2)
分享: 
导读
脑胶质瘤是由大脑和脊髓胶质细胞癌变所产生的最常见的原发性颅脑恶性肿瘤,具有发病率高、复发率高、死亡率高以及治愈率低的特点。欲解其病需先定其症,但脑组织脆弱又复杂,不可轻动,传统的组织活检方法遇上脑胶质瘤也只能偃旗息鼓。


脑胶质瘤是由大脑和脊髓胶质细胞癌变所产生的最常见的原发性颅脑恶性肿瘤,具有发病率高、复发率高、死亡率高以及治愈率低的特点。欲解其病需先定其症,但脑组织脆弱又复杂,不可轻动,传统的组织活检方法遇上脑胶质瘤也只能偃旗息鼓。近日,美国纪念斯隆凯特琳癌症中心的研究人员指出脑脊液(CSF)的肿瘤DNA的序列可反映胶质瘤进展过程基因组的变化!他们证明了基于CSF的液体活检有望反复、动态地监测胶质瘤的变化,为胶质瘤患者治疗方案的制定和更新提供更加准确的指导!

脑胶质瘤——囿于一隅,不可轻动

胶质瘤是因颅内神经胶质细胞异常分裂而形成的生长不受控制的组织块,而颅骨、血脑屏障等与生俱来的大脑“保护神”同时也将胶质瘤隔绝于多种诊疗手段之外。要确定胶质瘤的精准医疗方案,第一步就是获取肿瘤的精准分子病理信息。

正常情况下这些信息多来源于立体定向活检,但脑部解剖位置特殊,组织活检风险极大,稍有闪失,就会给患者带来难以预测的后果。


既然组织活检行不通,液体活检自然成为万众期待的突破口,首选当然是血浆中的无细胞循环肿瘤DNA(cfDNA)。但是,血脑屏障的存在导致脑肿瘤患者的血液中很难检出相应的cfDNA,这该如何是好?

我们知道,大脑存在独特的液体回路——CSF,其可供应脑细胞一定的营养,运走脑组织的代谢产物,调节着中枢神经系统的酸碱平衡,同时缓冲脑和脊髓的压力,对脑和脊髓具有保护和支持作用。那么,CSF中是否可以检测到循环肿瘤DNA(ctDNA)呢?

基于CSF的液体活检——助力将胶质瘤打回原形

基于CSF与肿瘤组织、细胞有大范围的直接接触,腰穿检查于脑部肿瘤患者而言又是常规检查,CSF很显然可作为胶质瘤液体活检样本的潜在来源,从而对脑部肿瘤的原发灶及转移灶进行基因组水平的分析。

胶质瘤患者CSF中的ctDNA基因组

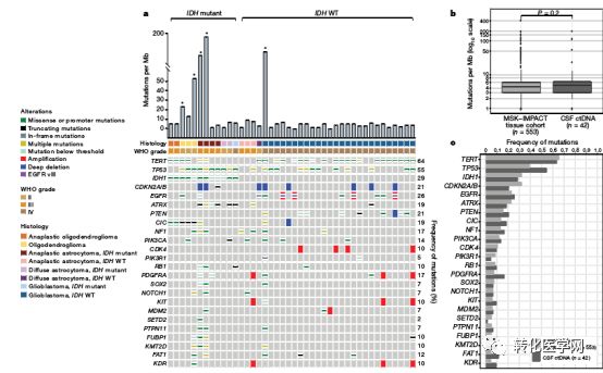
口说无凭,研究人员对85名胶质瘤患者进行腰椎穿刺采集CSF并进行测量分析。结果表明,近半数的患者(42名)在其CSF中检测到肿瘤来源的DNA,这些ctDNA皆与胶质瘤负担和不良预后有关,而且这些ctDNA基因组中包含的广泛遗传改变与开颅手术中获取的样品基因检测结果非常相近,尽管检出率未达到100%,但是与其他的恶性肿瘤常规非创伤性实验相比仍是较优的,且准确性非常高。准确性不在话下,那其灵敏性如何呢?

研究人员同时提取了另外19名胶质瘤患者的CSF ctDNA与血浆cfDNA并进行基因测序。他们发现这些患者的ctDNA中都至少存在一个胶质瘤相关基因突变,而84%患者的cfDNA并未检测到任何突变!这就意味着CSF的ctDNA序列库比血浆更加丰富,也证明CSF ctDNA检测具有较强的灵敏性。

CSF ctDNA突变的动态变化与胶质瘤不同时期的基因变化高度一致

相较于组织活检,液体活检对肿瘤的复发监测最大的优势就是方便,可多次取样,可应用于肿瘤病人的病情随访。那么,CSF中的ctDNA是否存在可反映病情的动态变化规律呢?研究人员通过动态监测患者CSF中的ctDNA并进行基因图谱分析,发现这些ctDNA中基因突变的动态变化与胶质瘤不同时期的基因变化高度一致!这表明CSF ctDNA检测不仅能对胶质瘤患者进行初期检测,还有望反复、动态地监测胶质瘤的变化!

这项研究为胶质瘤的检测提供了更高效、快捷的方法,虽然现今依旧无法证明是否所有胶质瘤都会有ctDNA流向脑脊液,但这无疑为胶质瘤的精准医疗提供了一个全新的方向,有望实现真正的“小球转大球”,我们期待那一日的到来。

参考文献:

Alexandra M. Miller,et al.Tracking tumour evolution in glioma through liquid biopsies of cerebrospinal fluid.Nature (2019) .

(转化医学网360zhyx.com)

评论:
评 论
共有 0 条评论

    还没有人评论,赶快抢个沙发


Baidu
map