PNAS:重磅!帕金森有望治愈!新分子彻底杜绝神经变性!
| 导读 | 帕金森病(PD)是当今最为广泛发生的神经退行性疾病之一,发病率和患病率均随年龄的增加而升高,据推算,目前我国PD患者已经超过220万。变老不可怕,可怕的是老去的同时还要面临“生命震颤”的威胁。目前对PD的药物治疗仅限于改善症状,尚缺乏能够延缓疾病进程并具有神经保护作用的药物。 |

帕金森病(PD)是当今最为广泛发生的神经退行性疾病之一,发病率和患病率均随年龄的增加而升高,据推算,目前我国PD患者已经超过220万。变老不可怕,可怕的是老去的同时还要面临“生命震颤”的威胁。目前对PD的药物治疗仅限于改善症状,尚缺乏能够延缓疾病进程并具有神经保护作用的药物。近日,巴塞罗那自治大学(UAB)的研究人员发现了一种可完美针对PD的小分子!该分子—SynuClean-D能成功阻断并逆转神经病变,从而彻底断绝神经退行性病变!
我们知道,PD突出的病理改变就是中脑黑质多巴胺(DA)能神经元的变性死亡、纹状体DA含量显著性减少以及黑质残存神经元胞质内出现嗜酸性包涵体—路易小体(Lewy body)。
目前临床上的治疗策略多试图改善DA匮乏的症状,但相应药物往往只能够减轻和延缓症状,对疾病发展的控制无能为力,因此,人们迫切希望能找到针对性的靶向药物彻底根除PD。想要研发靶向药,首要解决的就是靶点问题。那么,PD的靶点在哪呢?这就要提路易小体的主要成分—α-synuclein了。
α-synuclein是一种位于神经元突触前末端、由140个氨基酸组成的蛋白质,正常情况下α-synuclein是突触功能调节、信号传导、细胞保护、脂代谢、记忆、学习等生理过程的重要参与者,是机体必不可少的重要蛋白质之一。但是,同样的,α-synuclein也是PD的“大功臣”。
大量研究证明,在PD中,α-synuclein基因往往出现折叠错误和排列混乱,同时还在PD患者的大脑里发现了纤维状呈凝团状态的α-synuclein积聚物,它们与其它蛋白质一起形成了路易小体。那么,异常表达的α-synuclein有何丰功伟绩呢?
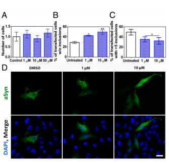
PD动物模型中路易小体的形成和多巴胺功能细胞的死亡
简单来说,α-synuclein的异常聚集是PD的重要推手。正常情况下,α-synuclein的积聚过程中,蛋白单体会先后形成寡聚颗粒、短纤维和长纤维,而当蛋白浓度降低时,蛋白纤维会自发地发生解聚。
然而,当α-synuclein异常表达后,蛋白质发生错误折叠,生成的毒性蛋白可迅速和A30P和H50Q变体聚集,稳定性增加,循环扩增,导致解聚失败,进而形成初原纤维,这就是路易小体的原型。
初原纤维可以破坏突触囊泡的完整性,干扰多巴胺的代谢,损伤线粒体功能,干扰内物质的胞内运输,直接引发多巴胺功能细胞死亡,最终导致神经病变,诱发PD。所以,想要靶向治疗PD,最重要的就是抑制α-synuclein的异常聚集。
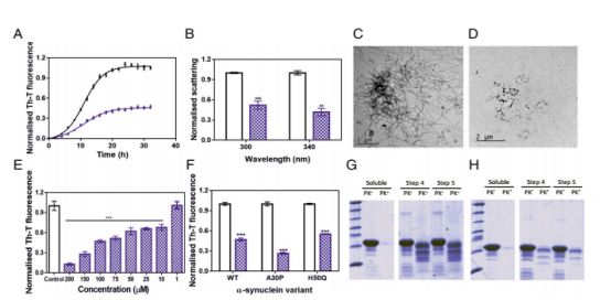
SynuClean-D对α-synuclein异常聚集的影响
要防止α-synuclein异常聚集,需做到两方面:1.遏制α-synuclein错误折叠;2.阻止α-synuclein与相应变体结合。研究人员在分析了超过14,000个分子后,终于找到了符合要求的SynuClean-D分子。
他们发现,SynuClean-D不仅可以显着减少α-synuclein与A30P和H50Q变体的体外聚集,还可以防止α-synuclein的错误折叠、循环扩增,从而有效减少了初原纤维的产生,当然,路易小体也随之减少了。
SynuClean-D分解初原纤维
SynuClean-D是怎么做到如此功效的呢?研究表明,SynuClean-D可以与α-synuclein形成的初原纤维紧密结合,发挥强烈的初原纤维分解活性。
最重要的是,解除了突触中α-synuclein的异常聚集后SynuClean-D还恢复了突触运动活性!也就是说,SynuClean-D可以拯救被异常α-synuclein蛊毒的多巴胺能神经元!所以说,SynuClean-D是有希望用于PD治疗新型分子。
SynuClean-D抑制初原纤维的形成
研究人员还设计了相应的动物实验,同样证明了SynuClean-D对神经元细胞的保护作用和治疗PD的突出作用。但这仅停留于动物实验,仍需要更多实验数据来证明,也需要找寻相应的药物载体,才能真正成为PD患者的福音。我们静待佳音。
参考文献:
Molecule capable of halting and reverting neurodegeneration caused by Parkinson's disease identified
Small molecule inhibits α-synuclein aggregation, disrupts amyloid fibrils, and prevents degeneration of dopaminergic neurons
(转化医学网360zhyx.com)
腾讯登录
还没有人评论,赶快抢个沙发