Science子刊:罪魁祸首现身!昼夜节律基因竟是脑癌细胞不死关键!
| 导读 | 美国脑肿瘤学会大卫·阿伦斯曾表示,胶质母细胞瘤(GBM)是世界上最复杂、最具耐药性和适应性的癌症之一。其生长速度快、病程短、死亡率极高,大多数该病患者在确诊后两年内死亡,尤其是老年患者,5年生存率不足5%,其治疗难题至今仍让肿瘤学研究者捉襟见肘。近日,曙光来临,弗吉尼亚理工学院Carilion研究所的研 |

作者:Ruthy,Zoe
导 读
美国脑肿瘤学会大卫·阿伦斯曾表示,胶质母细胞瘤(GBM)是世界上最复杂、最具耐药性和适应性的癌症之一。其生长速度快、病程短、死亡率极高,大多数该病患者在确诊后两年内死亡,尤其是老年患者,5年生存率不足5%,其治疗难题至今仍让肿瘤学研究者捉襟见肘。近日,曙光来临,弗吉尼亚理工学院Carilion研究所的研究人员在著名学术期刊《Scientific Reports》发表的文章揭示了GBM细胞“长寿”的机密!昼夜节律基因—CSNK1E,竟然是脑癌细胞“永葆青春”的关键!而这个基因有望成为脑癌治疗的重要靶点!
所谓癌细胞“长寿”,其实就是癌细胞具有源源不断的分裂活力。相较于其他癌症,GBM更是有过之而无不及,其可由15-20种不同的细胞组成,在大脑丰富的血管网络支持下,肿瘤细胞得以快速生长,还可以持续地分裂,不断扩散,而复杂的大脑结构让诸多疗法只能望洋兴叹。
因此,要彻底根除GBM,最重要的就是揪出让癌细胞“长寿”的罪魁祸首!只要让癌细胞步入正常生死节律,就有希望全歼癌细胞,告别GBM!
针对对癌细胞“长寿”根源的相关研究倒非首开先河,但此次研究人员首次将目光凝注于GBM的细胞节律问题。
他们认为,脑癌细胞之所以“青春永驻”,最重要的缘由就是它们跳出了正常细胞的生死节律,因而永葆干细胞“无限分裂”的能力。那么,癌细胞是如何逃脱生死关的呢?
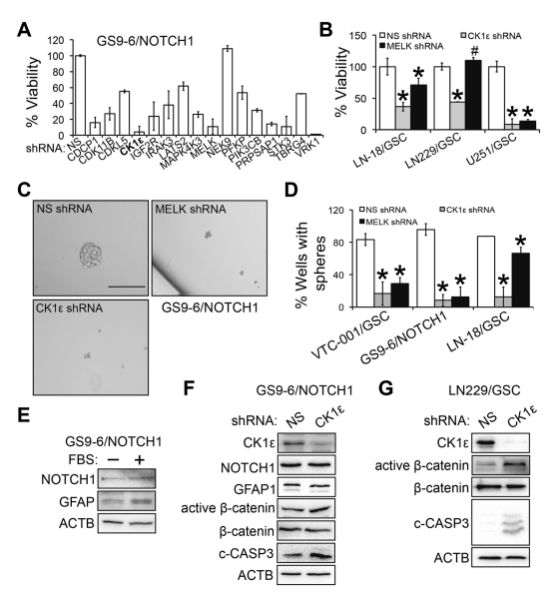
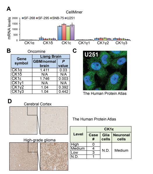
CSNK1E在GBM中过表达
这就要归咎于一个昼夜节律基因—CSNK1E了。这个基因编码丝氨酸/苏氨酸蛋白激酶和酪蛋白激酶I蛋白家族的成员,这些蛋白质可参与DNA复制和修复,但在正常细胞中,其主要功能是磷酸化昼夜节律蛋白Period家族成员,从而调控细胞正常生长发育节律。
也就是说,正常情况下CSNK1E蛋白忙于调控节律,无暇顾及DNA复制和修复,而在GBM中,研究人员发现了CSNK1E的超量表达!富余的蛋白质干嘛去了?跑出折腾DNA了!
CSNK1E对GBM细胞存活至关重要
CSNK1E蛋白调节β-连环蛋白活性和自我更新
富余的CSNK1E蛋白是怎么“勾搭”上DNA复制和修复通路的?那就要提一下“躺着也中枪”的另一个蛋白质—β-连环蛋白。β-连环蛋白是一种多功能蛋白,在细胞核内充当转录因子,可以启动促使细胞分裂的基因。正常细胞走向衰亡时,细胞核外环境中的β-连环蛋白激活信号缺乏,使β-连环蛋白被挡在细胞核外,形成破坏复合物,最终降解。
而GBM中富余的CSNK1E蛋白能够让其从这种破坏复合体中释放出来,调节β-连环蛋白活性和自我更新,并迁移到细胞核中,重新启动细胞分裂基因,促进DNA复制和修复,癌细胞从而获得无穷无尽的分裂能力。
IC261通过降解β-连环蛋白诱导GBM细胞死亡
所以,我们是否可以推断,如果能阻断癌细胞中CSNK1E的过表达,就能使细胞核外β-连环蛋白成功降解,让细胞不再无限增殖,走向死亡?
研究人员用CSNK1E抑制剂IC261作用于GBM小鼠模型,发现IC261可强烈抑制GBM的生长,细胞分析显示用药后小鼠细胞核外β-连环蛋白大量降解,GBM细胞大量死亡!也就是说CSNK1E是GBM治疗的有效靶点!
IC261有效阻断GBM干细胞
更有意思的是,研究人员发现CSNK1E抑制剂还可以有效杀死GBM干细胞!脑癌治疗过程中,只要有几百个GBM干细胞存活,癌症就会复发。
他们指出,CSNK1E可以保证癌症干细胞分裂的有效性,因此,CSNK1E抑制剂可以彻底阻断癌症干细胞分裂,诱导其死亡!也就是说,CSNK1E抑制剂有望彻底杜绝GBM的复发!
这对GBM患者来说无异于拨云见日,毕竟现已有几款CSNK1E抑制剂已上市,同时,这也提出了研制GBM化学抑制剂的可能性。当然,目前该成果只在小鼠实验中获得,故需要更多实验和临床数据加以验证。假以时日,这项成果或有望成为我们告别GBM的希望,我们期待那一日的到来。
参考资料:
Research team identifies a potential strategy in fight against brain cancer
(转化医学网360zhyx.com)
腾讯登录
还没有人评论,赶快抢个沙发