突破!线粒体DNA或是三阴性乳腺癌早期诊断和治疗的新靶点!
| 导读 | 三阴性乳腺癌占所有乳腺癌的15%。因为此类乳腺癌缺乏内分泌及抗HER2治疗的靶点,所以目前尚无针对性的标准治疗方案。但是近期有研究表明,线粒体DNA或是三阴性乳腺癌早期诊断和治疗的新靶点。 |
曾有研究表明,线粒体缺陷与乳腺癌的发生存在着一定关联,但科学家们依旧无法确定线粒体DNA改变与TNBC转移和化疗拮抗的关系。
近期,宾夕法尼亚大学研究人员将不同乳腺肿瘤亚型的代谢图谱进行比较,确定TNBCs的侵袭性亚群,并指出了更准确的风险评估方式,从而有助于为TNBC患者提供个性化治疗方案。该研究成果以“Aggressive triple negative breast cancers have unique molecular signature on the basis of mitochondrial genetic and functional defects”为题发表在《Molecular Basis of Disease》上。
宾夕法尼亚州兽医学院的研究助理Manti Guha教授表示:“目前尚无有效手段来预测TNBC患者对化疗药物的不良反应。我们对缺陷的线粒体DNA进行了相关分析,发现了新的分子标志物,从而确定了TNBCs的侵袭性亚群,指出了更准确的风险评估方式,有助于为TNBC患者提供个性化治疗方案。”
费城儿童医院线粒体和子代医学中心主任、Guha的导师兼合作者Douglas Wallace表示:“现代医学常常忽略线粒体在疾病中的作用,此项研究通过对比三阴乳腺癌的线粒体能量系统与其他乳腺癌的线粒体能量系统,确定了危险性较低的TNBCs形式,并找出了治疗这类乳腺癌的新靶点。因此这项工作对于危险性较低的TNBCs的治疗具有良好的前瞻性。”

TNBC中线粒体代谢基因的变化
此前,Guha及其同事通过实验诱导线粒体功能障碍,发现线粒体功能障碍的情况下乳腺癌细胞会重新编程并且开始转移。Guha说:“众所周知,肿瘤会损害线粒体的功能并导致代谢重编程。我们研究了乳腺癌亚型之间的线粒体特征的差异性以及患者肿瘤细胞线粒体DNA和功能的差异,实现了对有转移风险的患者的早期发现。”
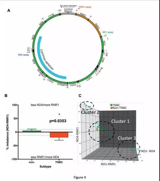
研究人收集了825例不同乳腺癌亚型患者的基因组数据,分析了不同的线粒体DNA拷贝数,他们发现晚期乳腺癌患者体内mtDNA(线粒体DNA)拷贝数最低,并且TNBCs的拷贝数最少。不仅如此,他们还建立了不同乳腺癌亚型之间mtDNA拷贝数的完整模型。这项研究结果显示,TNBCs中某些特定的mtDNA序列十分不稳定,通过这种特殊的mtDNA序列失衡状况,研究人员将乳腺癌患者分成了不同的风险类别。
原发性乳腺癌中mtDNA的相对丰度
研究人员同时指出,TNBCs和其他亚型之间存在耗氧量的差异,表明TNBCs患者的线粒体功能受损,从而导致细胞呼吸链破坏。他们分析了代谢有关的84个基因,发现了这些基因对线粒体功能具有调节作用,因此,他们认为这些基因可以作为TNBCs潜在的治疗靶点,也有望成为鉴定TNBCs侵袭性的生物标志物,并可用于改善化疗疗效。
乳腺癌细胞系中的线粒体功能缺陷
为了对这些发现进行验证,在FDA批准下,目前,Guha及其同事正对TNBCs的靶向代谢途径的治疗方案的有效性进行研究。希望我们可以看到这项研究的成果。(转化医学网360zhyx.com)
参考资料:
1.Study uncovers therapeutic targets for aggressive triple-negative breast cancers
2.Aggressive triple negative breast cancers have unique molecular signature on the basis of mitochondrial genetic and functional defects
腾讯登录
还没有人评论,赶快抢个沙发