Nature重磅:乳腺癌CTC惊现HER2变色龙,阳性阴性傻傻分不清楚
| 导读 | 根据一项最新的研究,人类表皮生长因子受体2(HER2)阴性的乳腺癌细胞,可以自发地转变为循环HER2阳性细胞亚型。这一发现对治疗不同分子特征的肿瘤具有很好的价值。 |
HER2是重要的乳腺癌预后判断因子,HER2阳性(过表达或扩增)的乳腺癌,其临床特点和生物学行为有特殊表现,治疗模式也与其他类型的乳腺癌有很大的区别。

原癌基因人类表皮生长因子受体 (human epidermal growth factor receptor-2,HER2)基因,即c-erbB-2基因,定位于染色体17q12-21.32上,编码相对分子质量为185000的跨膜受体样蛋白,具有酪氨酸激酶活性。检测方法有免疫组化、FISH等。

目前已有针对该基因过度表达的药物---赫赛汀(曲妥珠单抗 ,罗氏)。它适用于治疗HER2过度表达的转移性乳腺癌:作为单一药物治疗已接受1个或多个化疗方案的转移性乳腺癌;与紫杉类药物合用治疗未接受过化疗的转移性乳腺癌。
根据一项最新的研究,人类表皮生长因子受体2(HER2)阴性的乳腺癌细胞,可以自发地转变为循环HER2阳性细胞亚型。这一发现对治疗不同分子特征的肿瘤具有很好的价值。
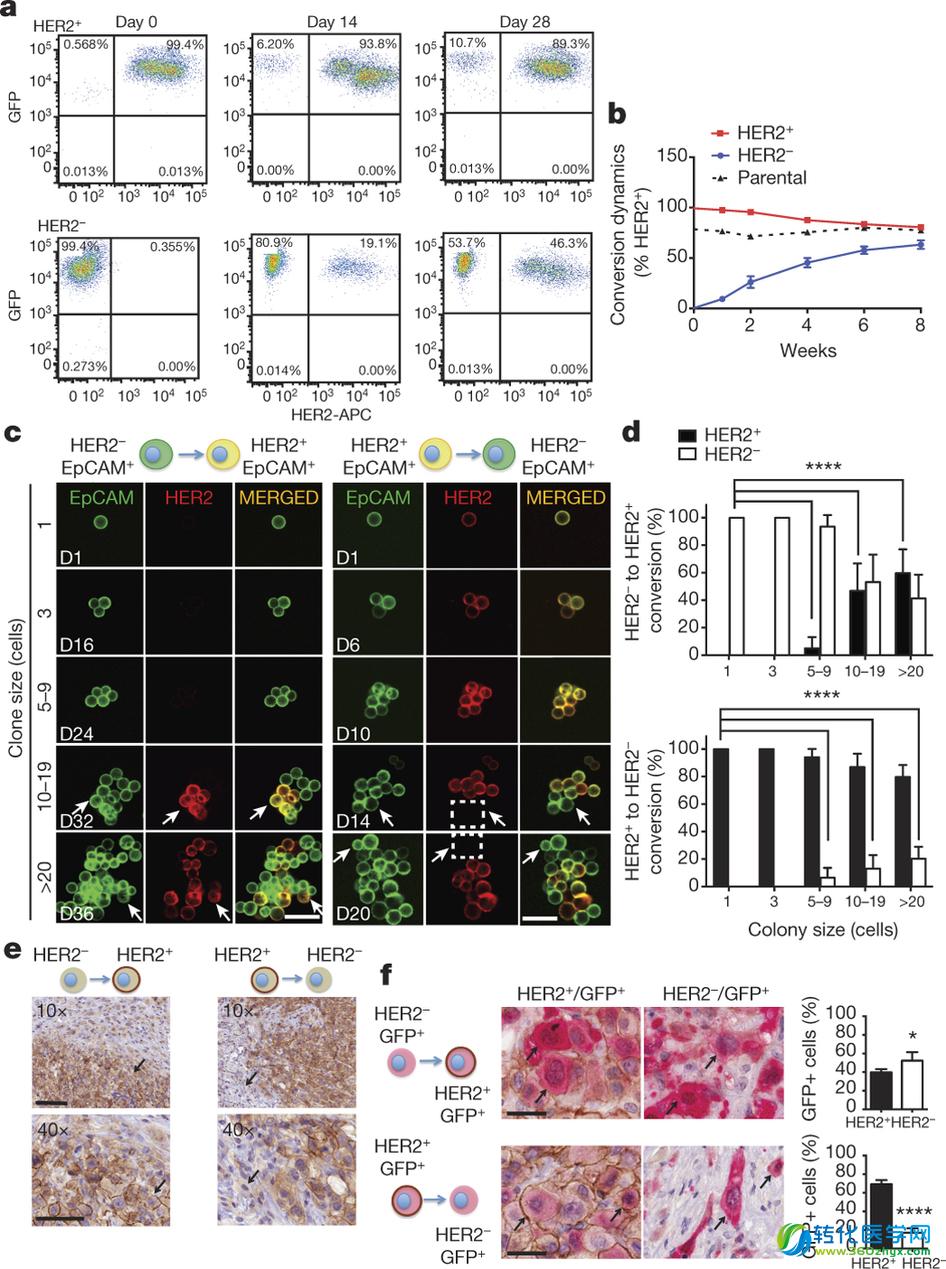
先前的研究已经表明,晚期雌激素受体(ER)阳性、HER2阴性乳腺癌妇女的循环肿瘤细胞(CTCs)在治疗后可以得到一个HER2阳性细胞亚群。在波士顿麻省总医院癌症中心的Shyamala Maheswaran博士共同领导的新研究中,研究者证实得到HER2阳性亚型,并且研究了肿瘤的分子特征如何发生变化,结果发表在自然杂志。在19名ER阳性、HER2阴性的妇女中,16名(84%)经过多个疗程治疗后,发现有HER2阳性CTC。HER2阳性细胞百分比随着疾病的发展程度而增加。研究人员发现存在单独的HER2阴性、HER2阳性CTC亚群。HER2阴性细胞表现出对Notch信号通路的激活,同样也对Notch抑制敏感;而HER2阳性细胞更易增殖但不沉迷于HER2,表现出多信号通路激活。

接下来,研究者进行了一项小鼠研究,以确定是否靶向这两种分子状态可能有利于患者。紫杉醇和两种γ-分泌酶抑制剂(抑制Notch信号通路)中的一种联合使用,与紫杉醇单药相比,显著延缓肿瘤复发;Notch抑制剂单独给药对肿瘤生长没有抑制效果。
Maheswaran在新闻发布会上说:“肿瘤细胞两个亚型来回转换的现象告诉我们肿瘤治疗药物要强调同时靶向这两种亚型。现在我们需要研究这个转化的机制。”

HER2阳性与阴性之间的转换
原文标题:HER2 expression identifies dynamic functional states within circulating breast cancer cells
http://www.nature.com/nature/journal/v537/n7618/full/nature19328.html
(转化医学网360zhyx.com)
腾讯登录
还没有人评论,赶快抢个沙发