AI驱动药物发现新突破!Cell发布基因表达谱化学结构预测器深度学习药物发现平台,高效筛选肝癌与肺纤维化新药
| 导读 | 该平台能够仅根据化合物的化学结构,预测其对人全基因组表达的影响,并以此筛选和设计能够逆转疾病相关转录组特征的新药,在肝癌和特发性肺纤维化的临床前研究中取得了显著成果。 |
近日,国际顶尖期刊《Cell》发表一项重磅研究,研究团队开发了一种名为“基因表达谱化学结构预测器(GPS)”的深度学习药物发现平台。该平台能够仅根据化合物的化学结构,预测其对人全基因组表达的影响,并以此筛选和设计能够逆转疾病相关转录组特征的新药,在肝癌和特发性肺纤维化的临床前研究中取得了显著成果。

图形摘要
核心创新:从结构预测功能,实现大规模虚拟筛选

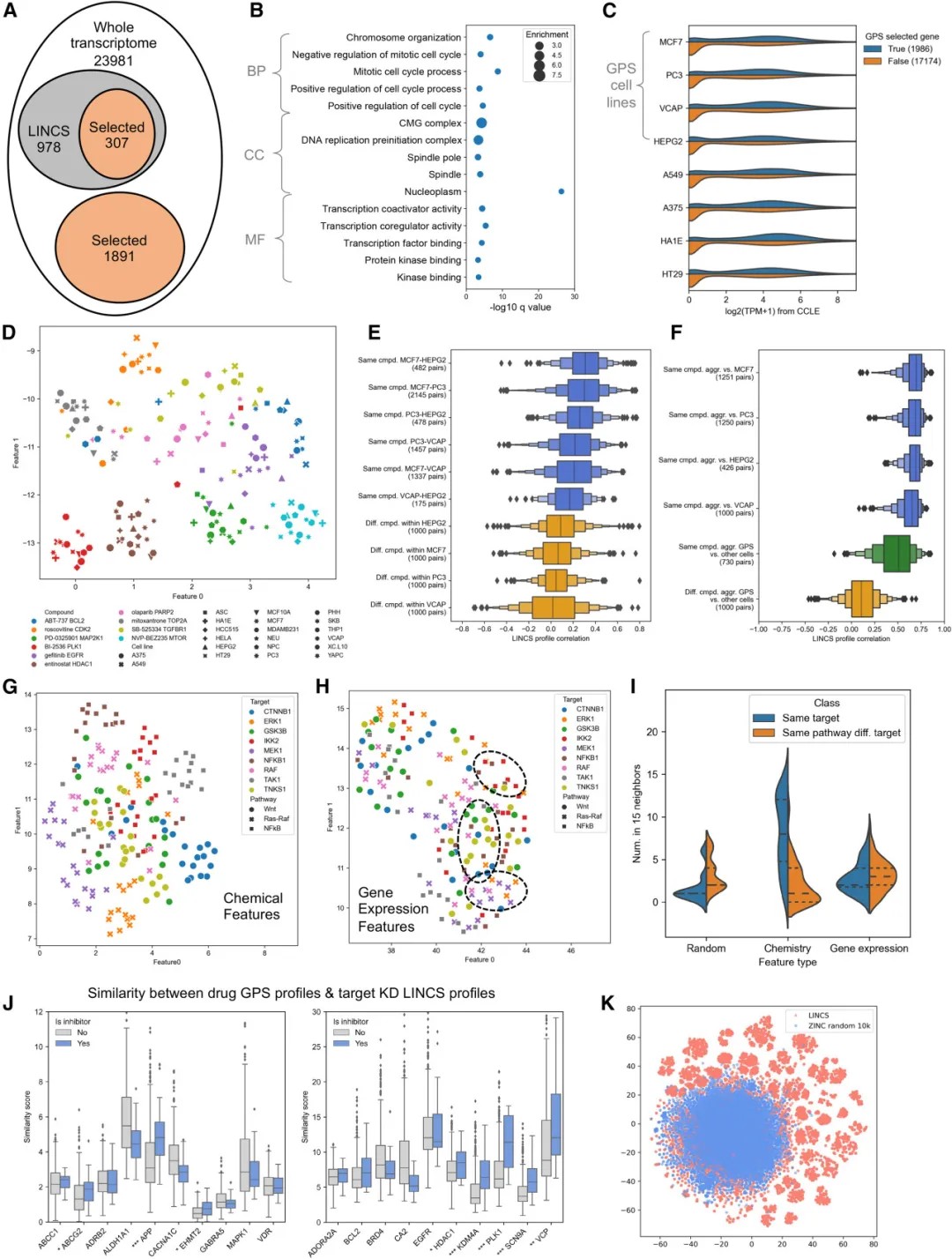
GPS平台的框架与性能评估
传统的基于转录组学的药物重定位研究受限于已有化合物数据库的规模,难以用于全新药物发现。GPS平台的核心突破在于,它训练了一个深度学习模型,能够仅输入化合物的结构指纹,就预测其可能引起的基因表达上调、下调或无影响的变化特征。
研究团队利用海量的药物诱导基因表达数据训练模型,并通过一种名为“鲁棒协作学习”的课程学习框架,有效处理了高通量数据中固有的噪音问题,显著提升了模型对新化合物的预测准确性。最终,该平台成功为包含约700万类药化合物的虚拟库生成了基因表达谱。

GPS推断的化合物转录组特征的生物学解读
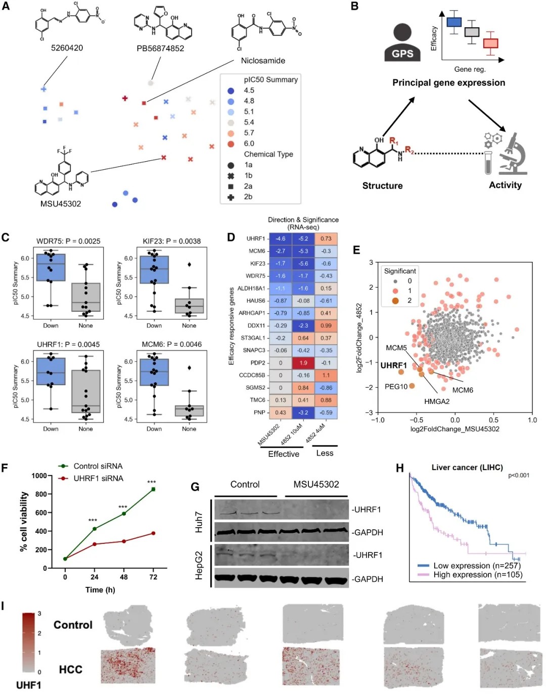
应用验证一:发现高效、高选择性肝癌治疗新化合物

利用GPS预测的化合物谱验证基因表达逆转
研究团队首先将GPS平台应用于肝细胞癌的药物发现。他们利用一个已定义的HCC疾病基因特征,对虚拟库中的所有化合物进行“逆转评分”筛选。评分越负,表明化合物逆转疾病特征、恢复健康转录表型的潜力越大。
通过大规模虚拟筛选和后续的细胞实验验证,研究团队发现了一个先导化合物PB56874852。该化合物在多种HCC细胞系中显示出微摩尔级的抑制活性,但对正常原代肝细胞即使在100 μM的高浓度下也无毒性,表现出优异的选择性。
更重要的是,研究团队进一步利用平台内置的“分子搜索”优化算法,对PB56874852进行结构改造。设计出的新衍生物MSU45302,其体外抗HCC活性提升至亚微摩尔级别,数倍于一线靶向药索拉非尼。在HCC小鼠移植瘤模型中,瘤内注射MSU45302能显著抑制肿瘤生长。

使用GPS进行抗HCC候选化合物的大规模筛选与先导化合物优化
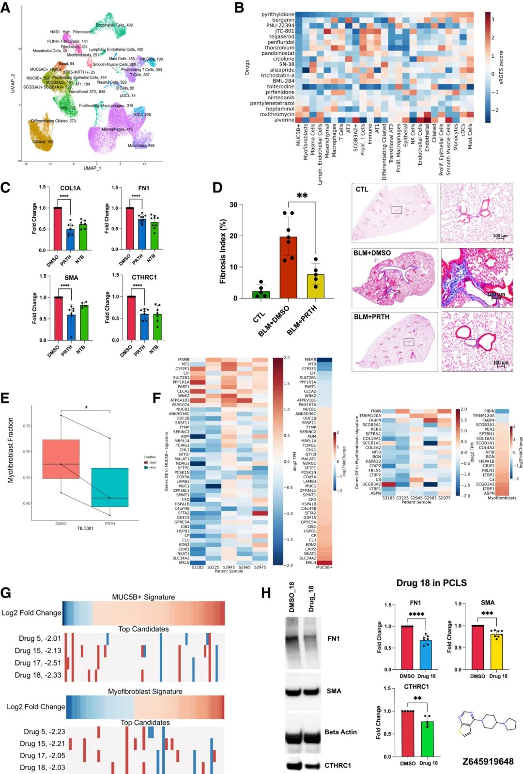
应用验证二:识别肺纤维化药物重定位与新药候选

结构-基因-活性关系分析在HCC药物发现与作用机制阐释中的应用
在特发性肺纤维化研究中,GPS平台展现了其处理复杂疾病模型的潜力。IPF涉及肺内多种细胞类型的异常。研究团队整合了来自IPF患者肺组织的单细胞转录组数据,定义了包括上皮细胞、成纤维细胞和巨噬细胞在内的多种关键细胞类型的疾病特征。
通过同时逆转这些细胞类型的异常基因表达,GPS平台成功从已上市药物库中识别出吡非尼酮作为重定位候选,验证了其筛选逻辑的可靠性。同时,平台还发现了一个全新的化合物ZINC000225434433,其在体外和体内模型中均显示出抗纤维化活性,为IPF治疗提供了新的候选分子。

逆转细胞类型特异性特征用于IPF药物发现
研究意义与未来展望
除了筛选功能,GPS平台生成的丰富转录组数据还能用于揭示药物作用机制。通过对一系列抗HCC化合物的基因表达特征进行聚类和关联分析,研究人员发现化合物效力与其对特定基因表达的调控显著相关,为后续的靶点验证和药物优化提供了线索。
GPS平台将人工智能、计算化学与疾病生物学深度整合,为从头药物发现提供了新范式。它不仅能从海量化合物中快速锁定苗头化合物,还能指导其优化,并初步阐释机制,有望显著加速针对肝癌、肺纤维化等难治性疾病的创新疗法研发进程。
原文链接:
https://www.cell.com/cell/fulltext/S0092-8674(26)00223-0(转化医学网360zhyx.com)
【关于投稿】
转化医学网(360zhyx.com)是转化医学核心门户,旨在推动基础研究、临床诊疗和产业的发展,核心内容涵盖组学、检验、免疫、肿瘤、心血管、糖尿病等。如您有最新的研究内容发表,欢迎联系我们进行免费报道(公众号菜单栏-在线客服联系),我们的理念:内容创造价值,转化铸就未来!
转化医学网(360zhyx.com)发布的文章旨在介绍前沿医学研究进展,不能作为治疗方案使用;如需获得健康指导,请至正规医院就诊。
责任声明:本稿件如有错误之处,敬请联系转化医学网客服进行修改事宜!
微信号:zhuanhuayixue
腾讯登录
还没有人评论,赶快抢个沙发