Vita | 西湖大学申恩志&上海交通大学涂仕奎团队解析生命起始的关键分子机制
| 导读 | 这一机制在从线虫到小鼠的物种间高度保守,为理解胚胎发育、不孕不育及相关疾病提供了全新视角。 |
在生命起始的奥秘中,卵母细胞如何将孕育生命的“火种”精准传递给下一代,一直是生命科学的核心谜题。近日,西湖大学申恩志&上海交通大学涂仕奎团队一项发表于《Vita》期刊的研究取得了突破性进展。研究团队发现,在卵母细胞中大量存在但功能未知的内源性小干扰RNA,通过调控一个关键的“蛋白酶体-核糖体”轴,精细控制蛋白质降解与合成的平衡,从而主宰了从母源控制到合子基因组激活的生命转换过程。这一机制在从线虫到小鼠的物种间高度保守,为理解胚胎发育、不孕不育及相关疾病提供了全新视角。

siRNA-蛋白酶体-核糖体信号协调母源-合子转换的模型
研究背景:内源性siRNA的功能之谜

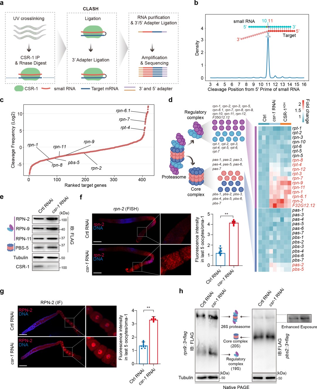
CSR-1/22G siRNA通过调控蛋白酶体亚基水平影响蛋白酶体组装
小干扰RNA通常以其“基因卫士”的角色闻名,能引导Argonaute蛋白沉默病毒或转座子等外来遗传物质。然而,在动物卵母细胞和早期胚胎中,同样存在着大量由自身基因组产生的内源性siRNA,其生理功能长期悬而未决。在线虫中,Argonaute蛋白CSR-1及其关联的22G-siRNA对胚胎存活不可或缺;在小鼠中,AGO2蛋白及内源性siRNA对于雌性生育力也至关重要。它们的缺失均会导致早期胚胎发育停滞,但具体原因此前并不清楚。

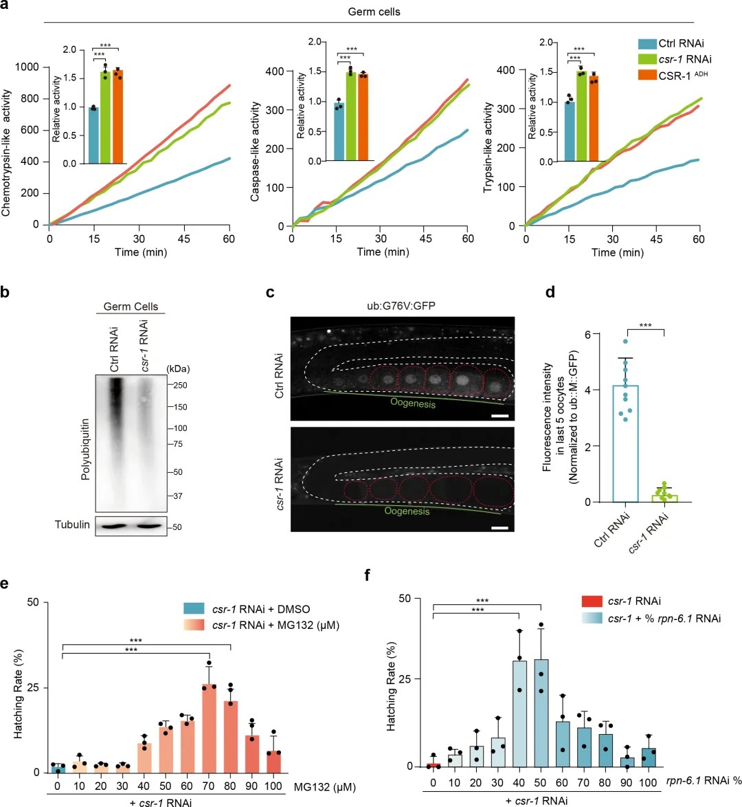
CSR-1对蛋白酶体活性的调控对胚胎发生至关重要
核心发现:一条全新的调控通路

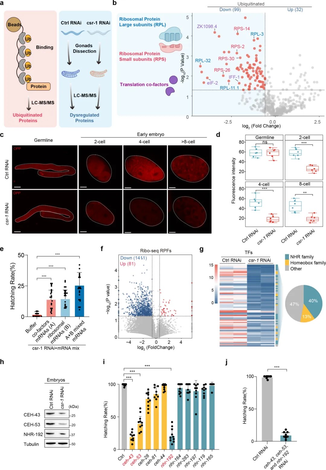
蛋白酶体影响线虫中转录因子的翻译
研究首次揭示,这些内源性siRNA在卵母细胞中扮演着“蛋白酶体刹车”的角色。研究团队在线虫和小鼠模型中均发现:
-
抑制蛋白酶体组装:CSR-1(线虫)或AGO2(小鼠)在siRNA的引导下,能够特异性切割蛋白酶体亚基(尤其是26S蛋白酶体的19S调节颗粒)的mRNA,从而抑制其表达,限制功能性蛋白酶体复合物的组装。
-
控制蛋白质降解与翻译:当CSR-1或AGO2功能缺失时,蛋白酶体活性异常升高,导致大量被泛素标记的核糖体蛋白和翻译相关蛋白被过快降解。这直接造成早期胚胎中蛋白质合成能力,特别是关键转录因子翻译的不足。
-
拯救胚胎发育:至关重要的实验证据是,通过药物抑制蛋白酶体活性,或通过向卵母细胞补充翻译相关蛋白的mRNA,能够显著挽救因CSR-1或AGO2缺失导致的早期胚胎致死表型。这直接证明了异常的蛋白酶体活性是导致发育失败的核心原因。

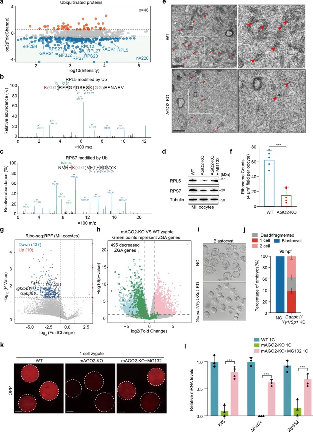
小鼠卵母细胞中AGO2/内源性siRNA靶向蛋白酶体参与胚胎发育

蛋白酶体调控卵母细胞和胚胎中核糖体的降解
研究意义与未来展望
这项研究具有多重重要意义:
-
赋予内源性siRNA全新生理功能:将其功能范畴从经典的防御机制,拓展至调控细胞基本蛋白稳态以保障配子质量的核心生理过程。
-
揭示转座子的新角色:研究指出小鼠卵母细胞中大部分内源性siRNA来源于转座子序列。这表明转座子不仅是需要被沉默的“垃圾DNA”,其衍生的siRNA还主动参与了蛋白酶体等关键细胞活动的调控,是重要的功能性调控元件。
-
破解长期未解之谜:该研究首次为“为何CSR-1缺失会导致完全胚胎致死”这一困扰领域多年的问题提供了明确的机理解释。
-
提供潜在医学洞见:该保守通路的发现,为研究人类卵子质量、早期胚胎发育失败及相关生殖疾病提供了新的分子机制框架和潜在干预思路。
这项研究描绘了一幅清晰的图景:卵母细胞利用内源性siRNA作为精密调节器,通过控制蛋白酶体活性来维持核糖体功能与蛋白质合成的稳态,从而确保能将一套完整且功能完备的“生命启动工具包”传递给受精卵,保障了生命的代际延续。
原文链接:
https://www.vita-journal.com/vita/EN/10.15302/vita.2026.02.0012(转化医学网360zhyx.com)
【关于投稿】
转化医学网(360zhyx.com)是转化医学核心门户,旨在推动基础研究、临床诊疗和产业的发展,核心内容涵盖组学、检验、免疫、肿瘤、心血管、糖尿病等。如您有最新的研究内容发表,欢迎联系我们进行免费报道(公众号菜单栏-在线客服联系),我们的理念:内容创造价值,转化铸就未来!
转化医学网(360zhyx.com)发布的文章旨在介绍前沿医学研究进展,不能作为治疗方案使用;如需获得健康指导,请至正规医院就诊。
责任声明:本稿件如有错误之处,敬请联系转化医学网客服进行修改事宜!
微信号:zhuanhuayixue
腾讯登录
还没有人评论,赶快抢个沙发