推荐活动

可高效捕获循环肿瘤细胞并保持细胞活力!武汉大学等单位合作发文:开发出一款新型3D纤维素支架

首页 » 《转》译 3小时前 转化医学网 赞(2)
分享: 
导读
该平台的应用可能会增进研究人员对转移机制的理解,并为癌症治疗带来显著益处。

3月17日,武汉大学/湖北中医药大学/武汉大学中南医院研究团队在期刊《Advanced Science》上发表了研究论文,题为“Capture and Culture of Circulating Tumor Cells Using a Biodegradable 3D Scaffold for Patient-Derived Xenograft Construction”,在这项研究中,研究人员开发了一种新型的三维纤维素支架,用于高效分离和原位培养循环肿瘤细胞(CTCs),旨在构建患者来源的异种移植(CDX)模型。这种三维纤维素支架具有大孔隙和柔韧的结构,能够高效捕获 CTCs 并保持细胞活力。其出色的生物相容性和渗透性进一步促进了 CTCs 的快速原位生长。重要的是,这种自支撑且可生物降解的支架可直接植入免疫缺陷小鼠体内,不会留下任何残留物质。这种三维纤维素支架已成功用于构建来自乳腺癌患者的 CDX 模型。该平台的应用可能会增进研究人员对转移机制的理解,并为癌症治疗带来显著益处。

PDX模型:优势显著但应用受限

 01 

患者来源的异种移植(PDX)模型在肿瘤学研究中发挥了重要作用,因为它们能够很好地模拟患者体内肿瘤生长的过程。这些模型反映了肿瘤的分子和组织学特征,对于癌症研究、药物测试以及个性化治疗方案具有不可替代的价值。然而,构建 PDX 模型需要通过侵入性手术获取肿瘤组织,然后将其植入小鼠体内。在某些情况下,肿瘤组织可能无法通过手术获取,这限制了 PDX 模型在临床上更广泛的应用。

通过癌症患者血液中的CTCs建立患者来源的异种移植模型

 02 

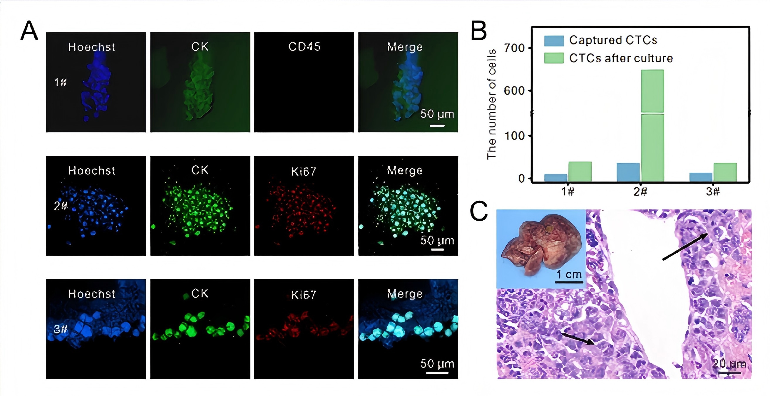
3D 纤维素支架微芯片最终被应用于临床癌症患者的血液样本。研究人员从三名乳腺癌患者身上采集的新鲜血液样本通过纤维素支架微芯片进行处理,并与成纤维细胞和胶原蛋白共培养。扩展的细胞高表达癌症特异性标志物 CK 和增殖标志物 Ki67,而白细胞标志物 CD45 呈阴性。定量分析表明,在芯片内培养后,癌细胞的数量增加了 2.9 至 18.5 倍。

随后,研究人员将含有来自一名乳腺癌患者的扩增循环肿瘤细胞的纤维素支架植入小鼠的乳腺中。随着时间的推移,小鼠体重略有增加,但未出现不良行为表现。研究人员通过 H&E 染色和使用人类特异性 Ki67 抗体进行免疫染色的组织学检查证实,在异种移植小鼠的肝脏中存在增殖的人源性转移癌细胞。用于此次植入的循环肿瘤细胞来自患者 2#,其被诊断患有高组织学分级的浸润性乳腺癌。因此,观察到支架中循环肿瘤细胞的高增殖率及其侵袭性转移行为。相比之下,来自另外两名患有侵袭性较低疾病的患者的肿瘤,其生长速度较慢,转移较少。

这些发现表明,3D 纤维素支架能够从患者血液中高效分离和扩增循环肿瘤细胞(CTCs),并支持直接植入以构建异种移植模型,该模型能够复制患者肿瘤的侵袭特性。与其它 CTC 培养方法相比,这种基于纤维素支架的系统在 CTC 增殖方面具有很高的成功率,并能保持出色的生物活性以促进体内转移。纤维素支架的自支撑、生物相容性和生物降解性特性促进了 CTC 捕获、培养和直接植入的整合,为癌症研究和个性化抗癌治疗提供了强大的平台。


从癌症患者血液中捕获、培养和体内植入循环肿瘤细胞

参考资料:

https://advanced.onlinelibrary.wiley.com/doi/10.1002/advs.202511148(转化医学网360zhyx.com)

【关于投稿】

转化医学网(360zhyx.com)是转化医学核心门户,旨在推动基础研究、临床诊疗和产业的发展,核心内容涵盖组学、检验、免疫、肿瘤、心血管、糖尿病等。如您有最新的研究内容发表,欢迎联系我们进行免费报道(公众号菜单栏-在线客服联系),我们的理念:内容创造价值,转化铸就未来!

转化医学网(360zhyx.com)发布的文章旨在介绍前沿医学研究进展,不能作为治疗方案使用;如需获得健康指导,请至正规医院就诊。

责任声明:本稿件如有错误之处,敬请联系转化医学网客服进行修改事宜!

微信号:zhuanhuayixue

评论:
评 论
共有 0 条评论

    还没有人评论,赶快抢个沙发


Baidu
map