联合抑制!澳门大学发文:潜在去势抵抗性前列腺癌治疗策略
| 导读 | 本研究代表了克服治疗抵抗和改善晚期前列腺癌治疗效果的有前景的策略。 |
前列腺癌(PCa):AR信号传导作用、ADT疗效与CRPC耐药发展
01
前列腺癌(PCa)是全球男性中第二常见的癌症。雄激素受体(AR)信号传导在前列腺癌的发生和发展中起着关键作用。尽管通过手术或化学去势进行的雄激素剥夺疗法(ADT)仍是原发性前列腺癌的一线标准治疗方案,并显著提高了患者的生存率,但大多数患者最终会复发,获得耐药性并发展为去势抵抗性前列腺癌(CRPC),这是前列腺癌的一个高度侵袭性和致命阶段。尽管雄激素被消除,但在 CRPC 中,AR 信号传导经常被重新激活,这从血清前列腺特异性抗原(PSA)水平升高可以得到证明,PSA 是一个公认的 AR 目标和临床诊断标志物。
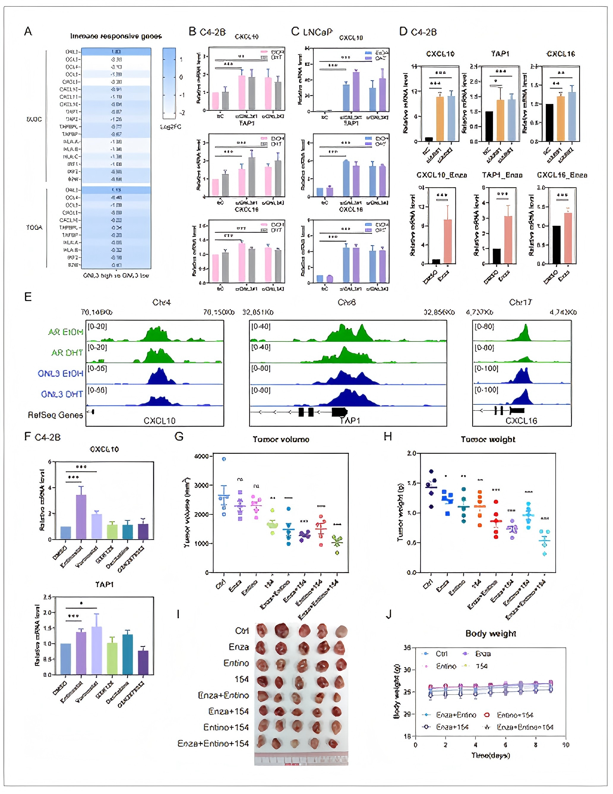
NEK2、I类HDACs和AR抑制剂的组合在体内增强抗肿瘤效果
02
为了探究同时靶向 NEK2、表观遗传调节因子和 AR 信号通路在前列腺癌(PCa)治疗中的潜力,研究人员评估了 NEK2 抑制剂 INH154、I 类组蛋白去乙酰化酶(HDACs)抑制剂恩替诺特(Entinostat)以及雄激素受体(AR)拮抗剂恩杂鲁胺(enzalutamide)的体内疗效。在去势抵抗性前列腺癌(CRPC)小鼠细胞系 RM1 中的初步测试显示,INH154 与恩杂鲁胺之间存在协同抗增殖作用。为了在免疫功能健全的环境中研究这种协同作用,研究人员将 RM1 细胞皮下注射到 C57BL/6 小鼠体内,随后用溶媒、单药、双药组合或三药联合方案进行治疗。双药和三药联合治疗均显著降低了肿瘤体积和重量,而单药治疗则无此效果,表明抗肿瘤疗效增强。在当前的给药方案和治疗条件下,三药联合治疗与双药联合治疗相比,仅在肿瘤抑制方面有适度的增加,这表明需要进一步优化剂量和治疗持续时间以全面评估治疗协同作用。重要的是,在所有治疗组中均未观察到体重的显著变化,表明该组合总体上耐受性良好。
对治疗后的肿瘤进行免疫组化分析显示,在双药联合组和三药联合组中,CD8+ T 细胞和 CXCL10 表达均有所增加,且三药联合组中 Ki67 阳性细胞显著减少。值得注意的是,在当前条件下,三药联合治疗相对于双药联合治疗,CD8 和 CXCL10 水平并未进一步升高,这再次表明需要优化治疗参数以充分挖掘该方案的协同作用潜力。总之,这些发现表明,同时靶向 NEK2、I 类组蛋白去乙酰化酶(HDACs)和雄激素受体(AR)信号通路可在体内引发强烈的抗肿瘤反应。此外,这种联合策略为克服晚期前列腺癌的耐药性和免疫逃逸提供了有前景的治疗途径。

GNL3 通过抑制免疫反应基因 CXCL10 和 TAP1 来减少 CD8+ T 细胞的浸润和活化
结论
03
总之,本研究确定了 GNL3 是前列腺癌中具有双重共激活和共抑制功能的新型 AR 共调节因子。本研究揭示了 AR 转录复合物整合致癌信号和免疫抑制的先前未被认识的机制。直接靶向 GNL3 或通过合理联合疗法靶向 GNL3,代表了克服治疗抵抗和改善晚期前列腺癌治疗效果的有前景的策略。
参考资料:
https://advanced.onlinelibrary.wiley.com/doi/10.1002/advs.202516411(转化医学网360zhyx.com)
【关于投稿】
转化医学网(360zhyx.com)是转化医学核心门户,旨在推动基础研究、临床诊疗和产业的发展,核心内容涵盖组学、检验、免疫、肿瘤、心血管、糖尿病等。如您有最新的研究内容发表,欢迎联系我们进行免费报道(公众号菜单栏-在线客服联系),我们的理念:内容创造价值,转化铸就未来!
转化医学网(360zhyx.com)发布的文章旨在介绍前沿医学研究进展,不能作为治疗方案使用;如需获得健康指导,请至正规医院就诊。
责任声明:本稿件如有错误之处,敬请联系转化医学网客服进行修改事宜!
微信号:zhuanhuayixue
腾讯登录
还没有人评论,赶快抢个沙发