创新方法!陈鲲淇/孟佳/黄戴赟团队开发新工具实现6种RNA修饰同步检测,解锁表观转录组动态互作密码
| 导读 | DirectRM的诞生,标志着表观转录组研究从单点检测进入网络解析。该工具不仅提升了RNA修饰检测的精度,更让我们首次看到修饰间的对话,为理解生命复杂调控提供了全新维度。 |
RNA的化学修饰曾被视为基因表达的微调旋钮,但因技术限制,科学家长期无法全面解析多种修饰的共存与互作。近日,福建医科大学陈鲲淇&西交利物浦大学孟佳/黄戴赟团队在国际知名学术期刊《Nature Communications》发表了一项最新研究成果——DirectRM工具,该工具首次实现对6种关键RNA修饰(ac4C、m1A、m5C、m6A、m7G、Ψ)的同步检测,不仅破解了传统方法单修饰检测的痛点,更揭示了修饰间的动态关联,为理解表观转录组的复杂调控网络打开了新窗口。

从头检测RNA修饰位点
技术革新:从单修饰检测到多修饰同步解析

通过多标签模型推断修饰位置及类型
传统RNA修饰检测依赖NGS,但每种修饰需独立富集,导致结果不一致;纳米孔直接RNA测序虽能单分子读取,但现有工具多针对单一修饰(如m6A)或无法区分类型。DirectRM的核心创新在于两阶段整合框架:
-
候选位点识别:先用二元分类器结合两个严格指标——Wilcoxon检验(信号均值偏离度)和碱基调用错误(插入/缺失/错配),精准筛选非经典修饰kmer(连续核苷酸片段),排除假阳性;
-
修饰类型与定位:基于注意力机制的多标签神经网络,同时解析kmer内的修饰类型及具体位置。模型训练数据来自天然RNA的分子级特征,保留了真实的表观转录组复杂性。
之前的工具像单筒望远镜,只能看一种修饰;DirectRM是广角镜头,能同时看清所有修饰的位置和类型。
性能验证:精准度超越现有工具

DirectRM的整体设计框架
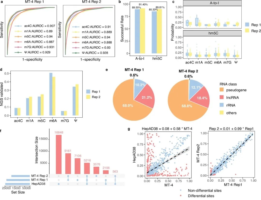
研究团队在人类细胞系(HepAD38、MT-4)和HTLV-1病毒RNA中验证了DirectRM的性能:
-
m6A检测:在A549肺癌细胞系,DirectRM识别的m6A位点有46.18%通过NGS验证,远超现有工具;
-
非DRACH模体检测:突破现有工具局限,首次检测到非经典m6A位点;
-
泛化能力:在MT-4血液细胞系中,DirectRM仍保持高AUROC(>0.85),并检测到lncRNA、rRNA等多种非编码RNA的修饰。

人类MT-4细胞系中RNA修饰的鉴定

HTLV-1病毒RNA中RNA修饰的鉴定
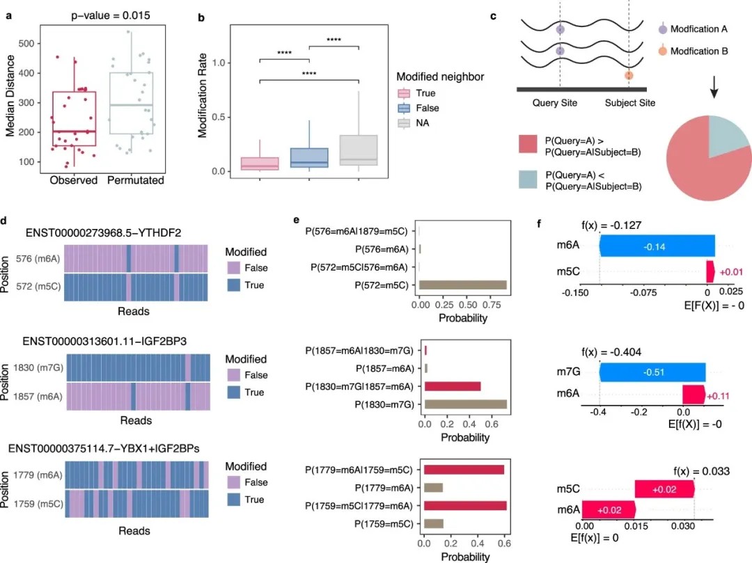
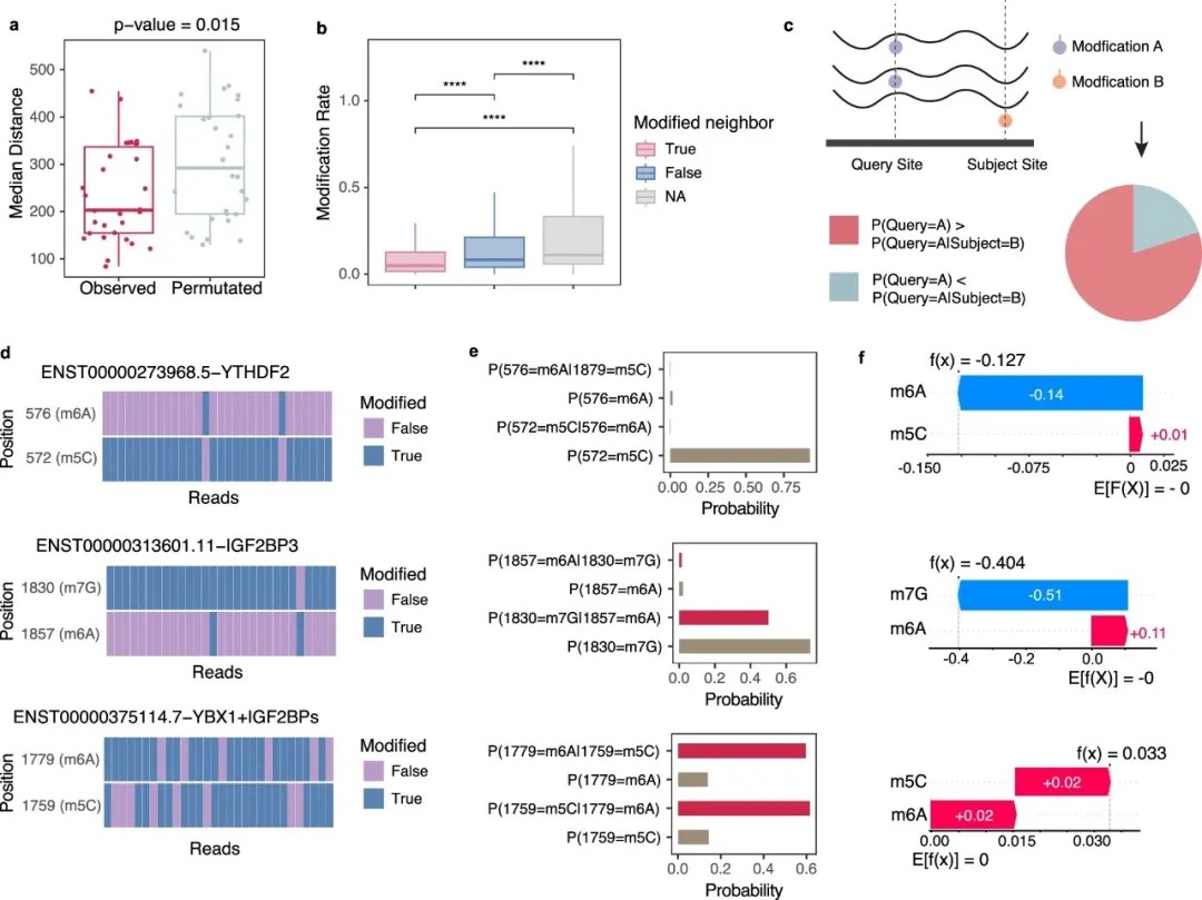
生物学发现:修饰间的动态对话

RNA修饰间的关联分析
借助纳米孔长读长优势,DirectRM首次在单分子水平解析了修饰间的关联:
-
转录本水平:不同修饰倾向于聚集(距离更近),如m6A与m1A常相邻;
-
分子水平:相邻修饰会互相抑制——若一个位置有m6A,其100bp内其他修饰的出现概率显著降低。
这种负关联可能是功能协调的结果。比如m6A结合YTHDF2蛋白促进RNA降解,而m5C结合同一蛋白则稳定RNA;两者相邻时,会减少彼此的存在,避免功能冲突。在HTLV-1病毒RNA中,DirectRM进一步验证了这一规律:Tax基因(病毒致癌基因)上的m6A与m5C修饰,通过负关联调控病毒RNA的稳定性,突变实验显示,修饰位点的丢失会显著降低病毒蛋白表达。

tNPs在缺血再灌注损伤后保护移植肾
应用前景:从基础研究到精准医疗
DirectRM的开源特性为其广泛应用铺平了道路:
-
癌症研究:解析肿瘤细胞中修饰的动态变化,寻找致癌修饰靶点;
-
病毒感染:检测病毒RNA修饰,揭示病毒逃避免疫的机制;
-
神经疾病:研究脑内RNA修饰的分布,理解阿尔茨海默病等的发病机制。
DirectRM的诞生,标志着表观转录组研究从单点检测进入网络解析。该工具不仅提升了RNA修饰检测的精度,更让我们首次看到修饰间的对话,为理解生命复杂调控提供了全新维度。
原文链接:
https://www.nature.com/articles/s41467-025-64495-8(转化医学网360zhyx.com)
【关于投稿】
转化医学网(360zhyx.com)是转化医学核心门户,旨在推动基础研究、临床诊疗和产业的发展,核心内容涵盖组学、检验、免疫、肿瘤、心血管、糖尿病等。如您有最新的研究内容发表,欢迎联系我们进行免费报道(公众号菜单栏-在线客服联系),我们的理念:内容创造价值,转化铸就未来!
转化医学网(360zhyx.com)发布的文章旨在介绍前沿医学研究进展,不能作为治疗方案使用;如需获得健康指导,请至正规医院就诊。
责任声明:本稿件如有错误之处,敬请联系转化医学网客服进行修改事宜!
微信号:zhuanhuayixue
腾讯登录
还没有人评论,赶快抢个沙发