重编程嘌呤代谢!厦门大学发文:临床上难治性胃癌的治疗新选择
| 导读 | 代谢失调在胃癌(GC)的发展中起着重要作用。然而,控制这种变化的机制及其对胃癌进展的影响仍知之甚少。 |
10月20日,厦门大学研究团队在期刊《Advanced Science》上发表了研究论文,题为“METTL10-Mediated PIAS3 Methylation Links Purine Metabolism to Gastric Cancer Progression”,本研究证明,METTL10通过增强胃癌细胞的嘌呤代谢而成为胃肿瘤形成的关键调节因子。尤其是,MITF 的积累和 PIAS3 中 K442 的甲基化都是 METTL10 致癌作用所必需的,且这两个因素都与胃癌的不良临床结局密切相关。此外,本研究还发现了一种化合物 LZQ-02-023-01,它能有效诱导 METTL10 介导的 MITF 泛素化和降解,从而降低 METTL10 的致癌活性。这些发现表明,METTL10 在重编程嘌呤代谢中发挥重要作用,从而促进胃癌,使其成为胃癌治疗的潜在治疗靶点。

https://advanced.onlinelibrary.wiley.com/doi/10.1002/advs.202507054
研究背景
01
胃癌(GC)是全球癌症相关死亡的主要原因之一,每年新确诊的病例超过 100 万例。不幸的是,相当一部分胃癌病例预后不良且具有侵袭性。这在很大程度上是由于肿瘤在进展过程中出现的代谢失调所致。因此,阐明其潜在机制并确定有效的治疗靶点对于改进治疗策略至关重要。
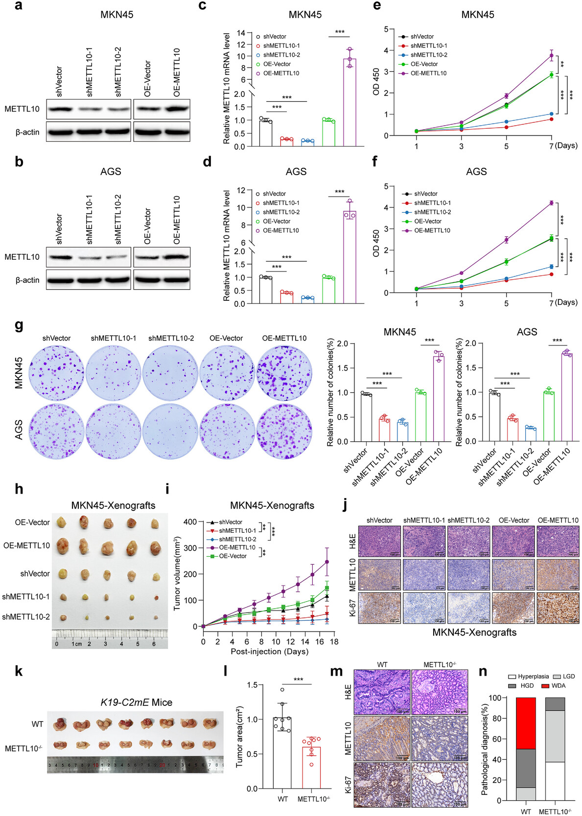
METTL10 促进胃癌细胞恶性转化
02
为了阐明 METTL10 在胃癌(GC)中的作用,研究人员首先研究了其敲低或过表达是否会影响胃癌细胞的生长和转移。研究发现,敲低 METTL10 显著抑制了胃癌细胞的增殖,这通过细胞计数试剂盒 8(CCK-8)检测和集落形成实验得以证实。相比之下,过表达 METTL10 明显增强了这些细胞的增殖能力。同样,研究人员发现敲低 METTL10 显著抑制了胃癌细胞的迁移和侵袭能力。相反,外源性过表达 METTL10 显著增强了这些细胞的迁移和侵袭能力。

METTL10 促进胃癌细胞的恶性表型
为了进一步探究 METTL10 在体内促进肿瘤生长的作用,研究人员在 BALB/c 裸鼠中建立了 MKN45 或 AGS 细胞来源的皮下异种移植模型。与对照组相比,METTL10 敲低组的异种移植瘤体积和重量显著减少,而 METTL10 过表达组的异种移植瘤体积和重量则增加。研究人员发现当 METTL10 过表达时,异种移植瘤中 Ki-67 的表达显著增加。相反,METTL10 敲低导致这些肿瘤中 Ki-67 的表达降低。研究人员还利用了 K19-C2mE 小鼠。他们发现,与野生型(WT)同窝小鼠相比,K19-C2mE 小鼠中 METTL10 基因敲除导致肿瘤体积和 Ki-67 表达均减少。重要的是,METTL10 基因敲除减轻了 K19-C2mE 小鼠的病变,这些病变表现为增生和低级别上皮内瘤变(LGD)。相比之下,WT K19-C2mE 小鼠出现了更严重的病变。此外,为了评估 METTL10 在体内的转移潜能,研究人员通过向 BALB/c 裸鼠体内注射 MKN45 衍生的胃癌细胞建立了肺转移模型。与对照组相比,携带 METTL10 敲低细胞的小鼠肺转移结节的数量和体积均显著减少。另外,METTL10 过表达导致肺转移负荷显著增加,这从宏观和组织学分析中均得到了证实。综上所述,这些发现突显了 METTL10 在促进胃癌恶性表型中的关键作用。
结论
03
本研究结果表明,高水平的 METTL10 表达可能作为诊断晚期、进展性胃癌(GC)的标志物,尤其是在难治性胃癌(RGC)中,这种胃癌对标准治疗反应不佳,且在短时间内频繁复发。在晚期胃癌的小鼠模型中,研究人员确定了 METTL10-PIAS3-MITF 轴是胃癌恶性转化的关键驱动因素。尤其是,化合物 LQZ-02-023-01 在晚期胃癌(Cldn18-AT)和炎症诱导的胃癌(K19-C2mE)小鼠中均显示出良好的治疗效果。这表明其可能成为临床上难治性胃癌的一种治疗选择,不过其具体的临床疗效仍需进一步研究。(转化医学网360zhyx.com)
参考资料:
https://advanced.onlinelibrary.wiley.com/doi/10.1002/advs.202507054
【关于投稿】
转化医学网(360zhyx.com)是转化医学核心门户,旨在推动基础研究、临床诊疗和产业的发展,核心内容涵盖组学、检验、免疫、肿瘤、心血管、糖尿病等。如您有最新的研究内容发表,欢迎联系我们进行免费报道(公众号菜单栏-在线客服联系),我们的理念:内容创造价值,转化铸就未来!
转化医学网(360zhyx.com)发布的文章旨在介绍前沿医学研究进展,不能作为治疗方案使用;如需获得健康指导,请至正规医院就诊。
责任声明:本稿件如有错误之处,敬请联系转化医学网客服进行修改事宜!
微信号:zhuanhuayixue
腾讯登录
还没有人评论,赶快抢个沙发