重磅发布!中国医学科学院肿瘤医院李印/刘芝华团队绘制食管鳞癌免疫生态系统全景图谱,破解免疫治疗响应密码
| 导读 | 食管鳞癌的免疫治疗,正从经验驱动转向数据驱动。这项单细胞图谱研究,不仅揭开了食管鳞癌免疫微环境的神秘面纱,更为食管鳞癌患者未来的精准治疗提供了参考方案。 |
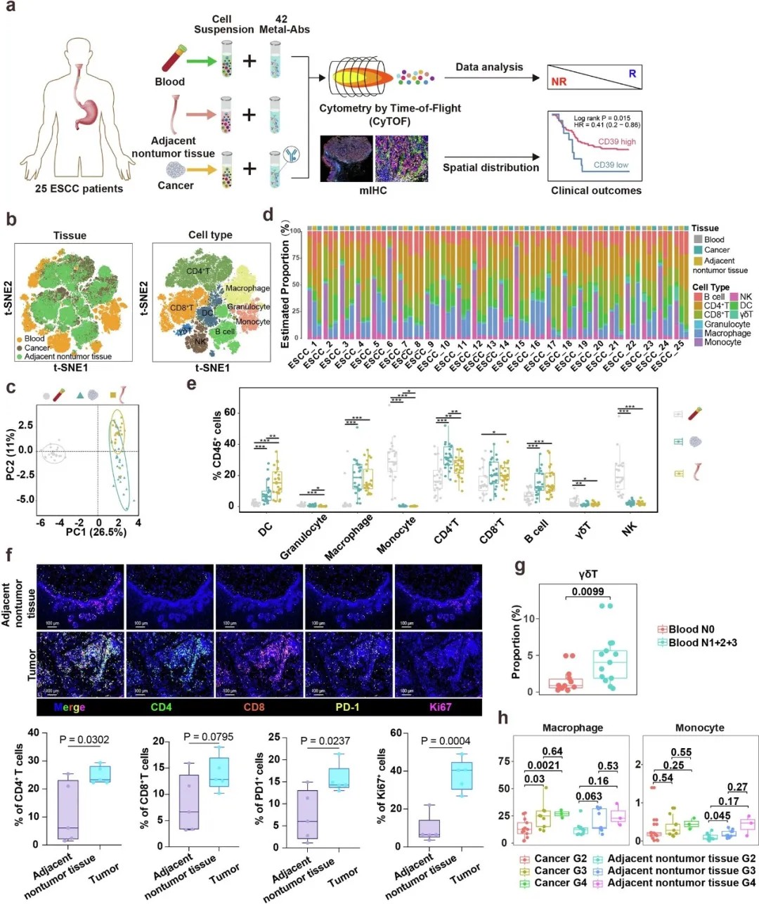
食管鳞癌(ESCC)作为我国高发的消化道恶性肿瘤,其复杂的肿瘤免疫微环境(TME)一直是治疗的主要挑战。10月20日,中国医学科学院肿瘤医院李印/刘芝华团队一项发表于《信号转导与靶向治疗》(Signal Transduction and Targeted Therapy,IF=52.7)的重要研究,通过高精度单细胞技术绘制了食管鳞癌免疫生态系统的全景图谱——通过分析25例患者的1000多万免疫细胞,结合质谱流式(CyTOF)、单细胞RNA测序(scRNA-seq)及多重免疫组化(mIHC)等技术,揭示了肿瘤微环境(TME)中关键的免疫细胞状态、空间分布及功能缺陷,并找到了预测免疫治疗响应的核心标志物,为食管鳞癌的精准免疫治疗提供了全新理论框架。

食管鳞癌患者血液与组织中免疫细胞特征总结
核心发现一:肿瘤中记忆T细胞严重缺失,补充后可恢复抗癌能力

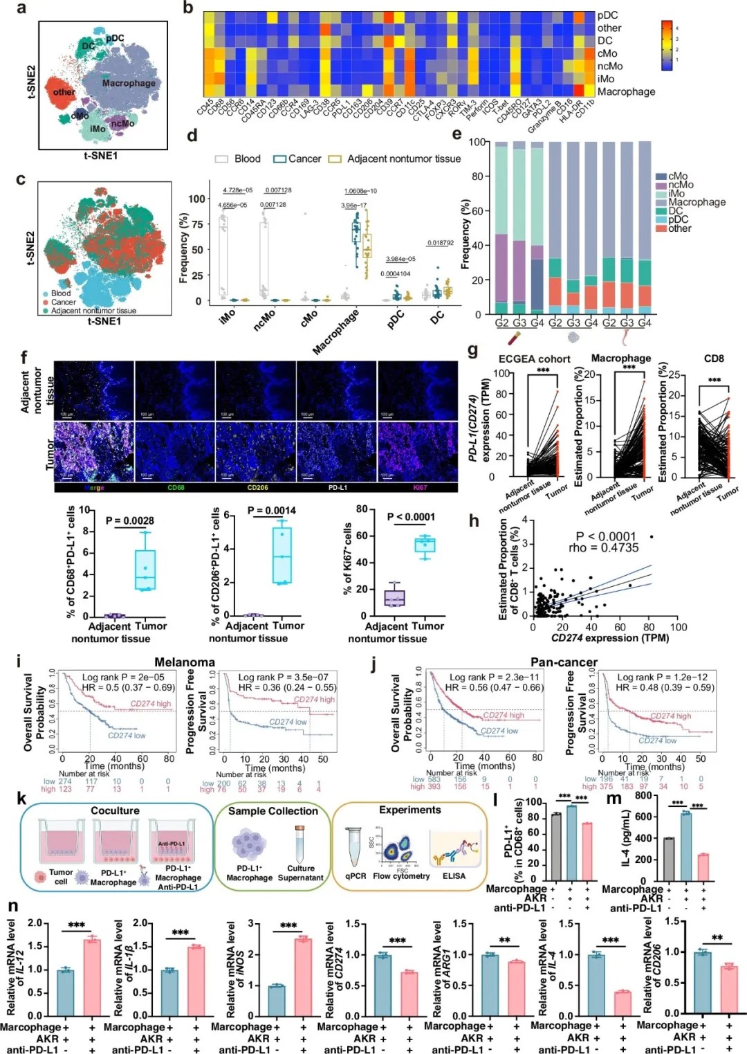
人类食管鳞癌主要免疫细胞的蛋白质组图谱
免疫治疗的本质是激活患者自身的T细胞来攻击肿瘤,而中央记忆型T细胞(TCM)是其中的关键——这类细胞具备长期存活、快速增殖和强效杀伤能力,是免疫记忆的载体。但研究团队发现食管鳞癌患者的肿瘤组织中,CD4+和CD8+ 中央记忆型T细胞的丰度显著低于癌旁组织和外周血。这种记忆T细胞匮乏直接导致肿瘤微环境的免疫杀伤能力不足。为了验证TCM的功能,研究人员从患者外周血中提取CD62L+ TCM细胞,与自体食管鳞癌细胞系或类器官(PDO)共培养。结果显示:TCM细胞能有效杀死肿瘤细胞——共培养5天后,肿瘤细胞凋亡率显著升高,证明补充TCM可恢复抗肿瘤 细胞毒性。这一发现提示,回输TCM细胞可能是未来食管鳞癌免疫治疗的潜在策略。

食管鳞癌肿瘤微环境中T细胞表型特征及TCM抗肿瘤策略
核心发现二:PD-L1+肿瘤相关巨噬细胞(TAM)可被改造,关联临床获益

巨噬细胞PD-L1高表达与免疫治疗良好结局相关
巨噬细胞是肿瘤微环境中的双刃剑:一方面吞噬肿瘤细胞,另一方面被肿瘤策反成为免疫刹车。研究中,团队识别出7种髓系细胞亚型,其中CD206+HLA-DR+CD204−的巨噬细胞在肿瘤组织中高度富集(占肿瘤巨噬细胞的66.2%),且普遍表达PD-L1。更关键的是,PD-L1+ TAM并非铁板一块——通过体外实验,研究人员用抗PD-L1抗体阻断其PD-L1后,这些巨噬细胞发生了功能重编程:
-
表面PD-L1表达下降;
-
分泌的免疫抑制因子IL-4减少;
-
促炎基因(如IL-12、iNOS)表达上升,抗肿瘤能力增强。
临床数据也验证了这一点:肿瘤中PD-L1+ TAM越多的患者,免疫治疗响应越好——在黑色素瘤和泛癌免疫治疗队列中,PD-L1高表达的患者总生存期(OS)和无进展生存期(PFS)显著延长。这意味着,PD-L1+ TAM不仅是预后标志物,更是可被药物改造的治疗靶点。
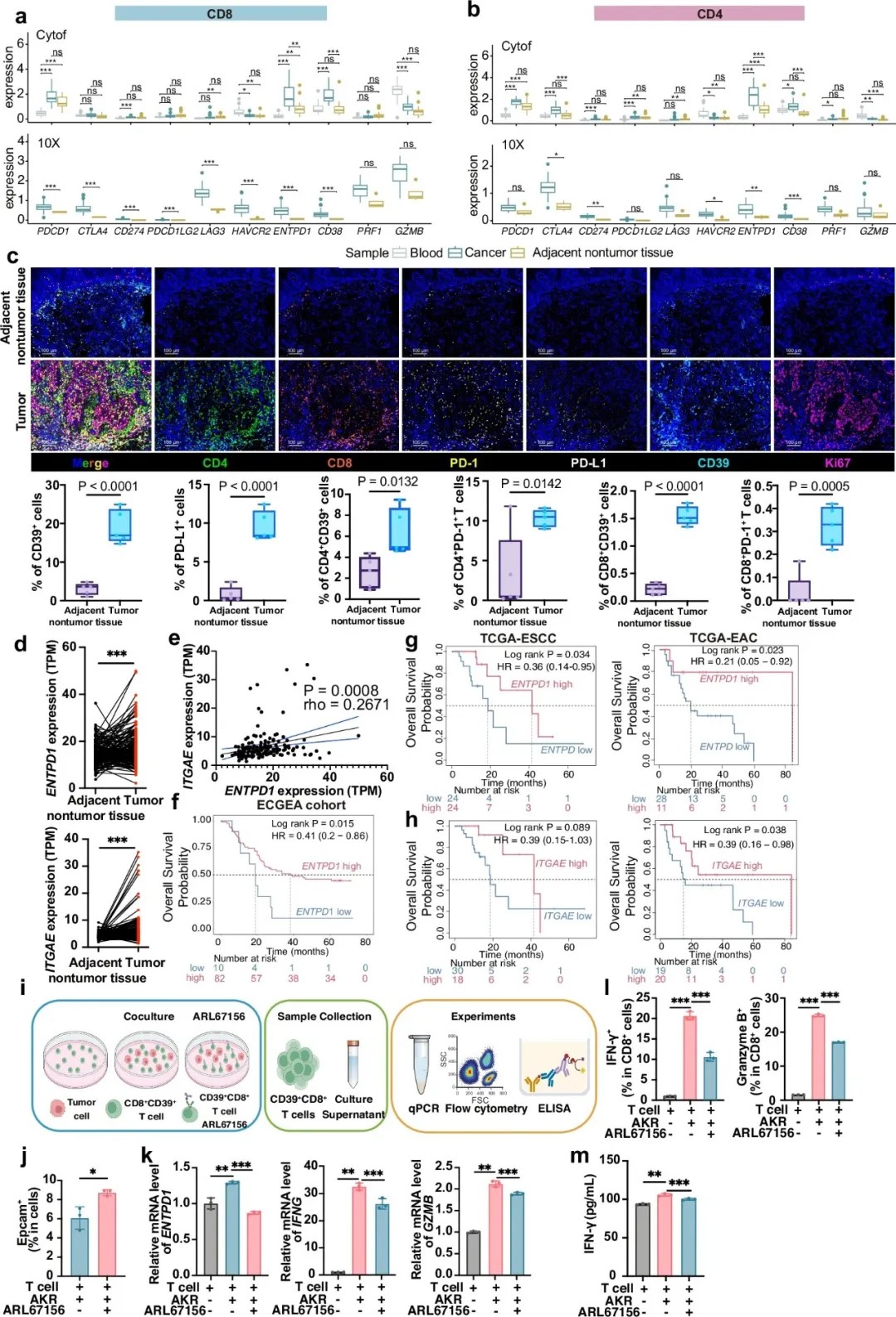
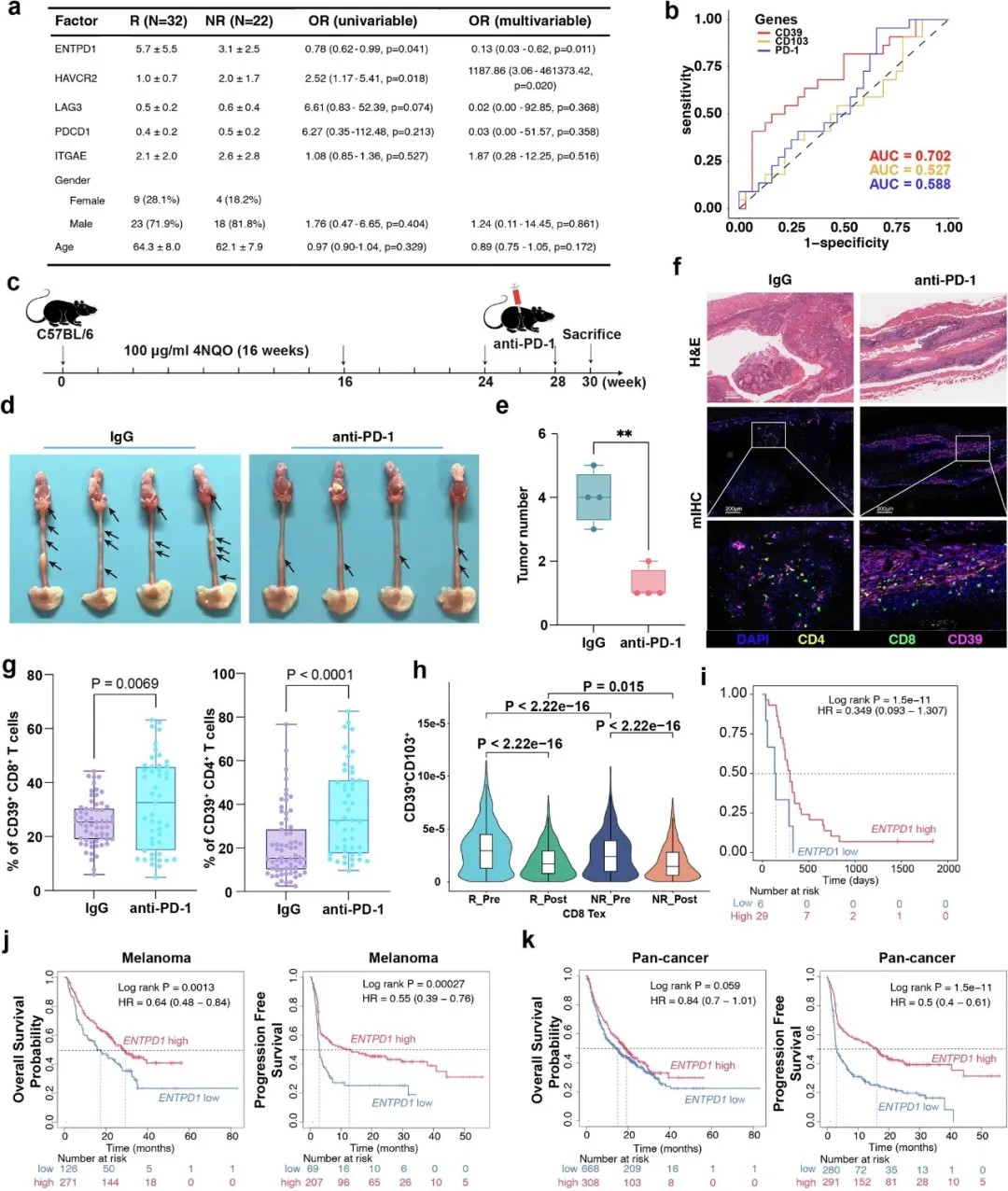
核心发现三:CD39+肿瘤浸润T细胞是双刃剑,既是预后指标也是治疗节点

肿瘤浸润T细胞CD39高表达与患者良好预后关联
CD39是一种细胞表面酶,能将ATP转化为腺苷,而腺苷是重要的免疫抑制分子。研究中,团队发现食管鳞癌肿瘤内的CD8+和CD4+ T细胞普遍高表达CD39,且这一现象与良好预后密切相关:
-
在TCGA-ESCC队列中,CD39高表达的CD8+ T细胞富集患者,OS显著延长;
-
在接受PD-1治疗的食管鳞癌患者中,基线CD39高的患者,免疫治疗响应率更高,生存期更长。
进一步机制研究发现:CD39+ T细胞是未完全耗竭的肿瘤反应性T细胞——它们虽表达PD-1等耗竭标记,但仍保留一定的杀伤能力。当用CD39抑制剂阻断其功能后,这些T细胞的干扰素-γ和颗粒酶B分泌减少,无法有效杀死肿瘤细胞。这说明,CD39不仅是免疫耗竭的标志,更是T细胞功能的调节开关——保留适度的CD39活性,可维持T细胞的抗肿瘤能力;过度抑制则可能导致免疫功能丧失。

CD39高表达患者可从免疫治疗中获益
研究意义与未来展望
这项研究的价值,在于首次从单细胞水平解析了食管鳞癌免疫微环境的全景图谱,并为解决免疫治疗响应率低、易耐药的问题提供了三个关键方向:
-
生物标志物:CD39高表达可作为预测PD-1抑制剂响应的核心指标,优于传统的PD-1或CD103;
-
治疗靶点:通过药物重编程PD-L1+ TAM,将其从免疫抑制者转变为抗肿瘤帮手;
-
细胞疗法:补充TCM细胞,修复肿瘤微环境的记忆T细胞缺陷。
食管鳞癌的免疫治疗,正从经验驱动转向数据驱动。这项单细胞图谱研究,不仅揭开了食管鳞癌免疫微环境的神秘面纱,更为食管鳞癌患者未来的精准治疗提供了参考方案。(转化医学网360zhyx.com)
原文链接:
https://www.nature.com/articles/s41392-025-02446-x
【关于投稿】
转化医学网(360zhyx.com)是转化医学核心门户,旨在推动基础研究、临床诊疗和产业的发展,核心内容涵盖组学、检验、免疫、肿瘤、心血管、糖尿病等。如您有最新的研究内容发表,欢迎联系我们进行免费报道(公众号菜单栏-在线客服联系),我们的理念:内容创造价值,转化铸就未来!
转化医学网(360zhyx.com)发布的文章旨在介绍前沿医学研究进展,不能作为治疗方案使用;如需获得健康指导,请至正规医院就诊。
责任声明:本稿件如有错误之处,敬请联系转化医学网客服进行修改事宜!
微信号:zhuanhuayixue
腾讯登录
还没有人评论,赶快抢个沙发