Nat Commun | 华东师范大学/厦门大学/复旦大学合作发文:鳞状细胞癌强致癌因子的分子机制
| 导读 | SOX2 是多种鳞状细胞癌的强效致癌驱动因子,但其潜在机制在很大程度上尚不清楚。 |
近日,华东师范大学/厦门大学/复旦大学研究团队共同在期刊《Nature Communications》上发表了研究论文,题为“SOX2 drives esophageal squamous carcinoma by reprogramming lipid metabolism and histone acetylation landscape”,本研究中,研究人员揭示了 SOX2 在促进食管鳞状细胞癌(ESCC)细胞中组蛋白乙酰化方面的作用。机制研究表明,SOX2 以 AKT 独立的方式促进组蛋白乙酰化,其通过促进 SOX2 结合位点和非 SOX2 结合位点的组蛋白乙酰化来实现,约占超级增强子形成的 50%。结合代谢和转录分析揭示了 SOX2 增强组蛋白乙酰化的两种机制:促进多种组蛋白乙酰转移酶的表达,并通过抑制 ACSL5 的表达部分减少乙酰辅酶 A 消耗的脂肪酸合成。最后,在临床食管鳞状肿瘤中,SOX2 的表达与 ACSL5 呈负相关,与组蛋白乙酰化呈正相关。总之,本研究揭示了 SOX2 在重编程脂质代谢、驱动组蛋白高乙酰化和超级增强子功能方面的作用,为 SOX2 作为强效癌基因驱动因子的机制提供了见解。

https://www.nature.com/articles/s41467-025-63591-z#Abs1
研究背景
01
鳞状细胞癌(SCC)包括食管鳞状细胞癌(ESCC),是一种具有鳞状上皮起源的侵袭性恶性肿瘤,目前尚无有效的治疗方法。SOX2 是一种关键的先驱转录因子(TF),在胚胎干细胞中发挥着重要作用,并标记成体组织中的真正干细胞。值得注意的是,SOX2 还是一种鳞状细胞谱系特异性 TF,在多种 SCC 中过度表达,并促进肿瘤细胞增殖、癌症干细胞活性、侵袭、转移和治疗抵抗。在小鼠中的遗传学研究显示,SOX2 不仅是 SCC 发生和发展的必要条件,而且当与其它遗传损伤一起过度表达时,还能驱动肺鳞状细胞癌的发生和发展。然而,SOX2 作为 SCC 强大致癌决定因子的分子机制尚未完全明了。
ACSL5 在食管鳞癌中发挥肿瘤抑制作用
02
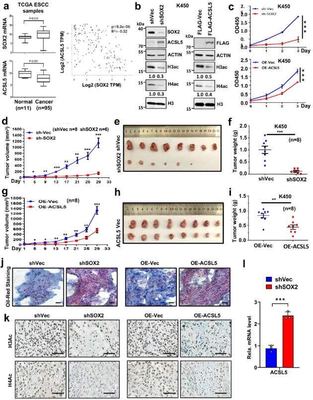
研究人员希望评估 SOX2 介导的 ACSL5 抑制以及组蛋白乙酰化在肿瘤发生中的作用。对 TCGA 数据库的分析表明,ACSL5 的表达与 SOX2 的表达呈负相关。因此,研究人员研究了 SOX2 是否通过调控组蛋白乙酰化和 ACSL5 表达在一定程度上控制食管鳞状细胞癌(ESCC)的肿瘤发生。为此,研究人员使用了 K450 细胞,该细胞通过皮下移植可在裸鼠体内形成肿瘤。研究人员验证了 SOX2 敲低和 FLAG-ACSL5 的异位过表达在 K450 细胞中同样降低了组蛋白乙酰化的总体水平。异位过表达 FLAG-ACSL5 也抑制了 K450 细胞的增殖,但程度不如 SOX2 敲低。随后的皮下肿瘤异种移植实验表明,虽然 SOX2 敲低极大地抑制了移植肿瘤细胞在裸鼠中的生长,但 FLAG-ACSL5 的异位表达也抑制了移植肿瘤的生长,尽管程度不如 SOX2 敲低。对所得肿瘤进行油红 O 染色分别证实,SOX2 敲低和表达 FLAG-ACSL5 的肿瘤比对照肿瘤含有更高水平的脂滴。此外,免疫组织化学(IHC)分析显示,SOX2 敲低和表达 FLAG-ACSL5 的肿瘤的组蛋白乙酰化水平低于对照肿瘤。研究人员还证实,源自 SOX2 敲低 K450 细胞的异种移植物显示出更高的 ACSL5 mRNA 水平。因此,研究人员得出结论:ACSL5 驱动的脂肪酸和脂质合成能够抑制食管鳞状细胞癌(ESCC)的组蛋白乙酰化和肿瘤增殖,而 SOX2 至少部分通过抑制 ACSL5 表达来驱动肿瘤发生。

ACSL5 驱动的脂肪酸合成抑制组蛋白乙酰化和肿瘤生长
结论
03
综上,本研究揭示了 SOX2 在促进食管鳞状细胞癌(ESCCs)中组蛋白乙酰化和超级增强子功能方面的作用。这种调节组蛋白乙酰化和脂质代谢的独特能力在功能上与 SOX2 强大的转录活性相关联,或许解释了 SOX2 为何在食管鳞状细胞癌以及可能在其他肿瘤中具有强大的致癌作用。(转化医学网360zhyx.com)
参考资料:
https://www.nature.com/articles/s41467-025-63591-z#Abs1
【关于投稿】
转化医学网(360zhyx.com)是转化医学核心门户,旨在推动基础研究、临床诊疗和产业的发展,核心内容涵盖组学、检验、免疫、肿瘤、心血管、糖尿病等。如您有最新的研究内容发表,欢迎联系我们进行免费报道(公众号菜单栏-在线客服联系),我们的理念:内容创造价值,转化铸就未来!
转化医学网(360zhyx.com)发布的文章旨在介绍前沿医学研究进展,不能作为治疗方案使用;如需获得健康指导,请至正规医院就诊。
责任声明:本稿件如有错误之处,敬请联系转化医学网客服进行修改事宜!
微信号:zhuanhuayixue
腾讯登录
还没有人评论,赶快抢个沙发