抑制肿瘤增殖新机制!中南湘雅团队:有前景的肿瘤联合治疗策略
| 导读 | 黑色素瘤是一种高度侵袭性和免疫原性的皮肤癌,由于免疫抑制性肿瘤微环境(TME),其常常会对免疫疗法产生耐药性。 |
近日,中南大学湘雅医院研究团队在期刊《Journal of Experimental & Clinical Cancer Research》上发表了研究论文,题为“Vinburnine potentiates anti-PD1 immunotherapy in melanoma through IL-24 secretion via P38/MAPK/ATF3 signaling”,本研究阐明了长春布宁抑制黑色素瘤增殖的表型机制。长春布宁诱导活性氧(ROS)生成,导致 DNA 损伤,并随后激活黑色素瘤细胞的凋亡级联反应。此外,长春布宁激活 P38/MAPK/ATF3 信号轴,从而促进白细胞介素 -24(IL-24)的分泌,增强 CD8+ T 细胞的功能,并调节肿瘤免疫微环境,以利于抗肿瘤免疫。尤其是,长春布宁与抗 PD-1 抗体疗法联合使用会产生协同效应,有效解决当前免疫疗法的一些局限性。

https://jeccr.biomedcentral.com/articles/10.1186/s13046-025-03521-5
研究背景
01
近年来,癌症免疫疗法已成为癌症治疗的关键策略,在黑色素瘤治疗中展现出显著疗效。免疫检查点抑制剂(ICIs),尤其是抗 PD-1/PD-L1 抗体,通过阻断肿瘤免疫逃逸机制并重新激活免疫系统识别和清除肿瘤细胞,在黑色素瘤治疗中取得了突破性进展。然而,免疫疗法的有效性仍受到诸多挑战的限制。约 30% 至 40% 的患者对 PD-1 抑制剂的单药治疗无反应,部分患者起初反应良好,但随着时间推移可能会产生获得性耐药,导致总体客观缓解率仍不尽人意。肿瘤微环境(TME)具有免疫抑制特征,如 T 细胞耗竭、免疫抑制细胞的积聚、炎症介质水平升高以及代谢过程改变,这些都阻碍了 ICIs 在抗肿瘤反应中的有效性。此外,黑色素瘤复杂的免疫逃逸机制也加剧了现有疗法的局限性。因此,有效激活免疫系统以及提高对免疫检查点抑制剂的治疗反应是该领域至关重要的研究重点和紧迫的挑战。
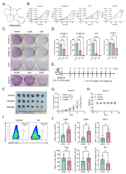
Vin通过抑制增殖和侵袭性来减缓黑色素瘤的发展进程
02
为了全面探究长春布宁(Vin)在黑色素瘤进展中的作用,研究人员进行了体外和体内实验,以评估其对细胞增殖、迁移、侵袭和肿瘤生长的影响。长春布宁是从夹竹桃属植物中提取的一种含苯环的生物碱,临床上广泛用于治疗缺血性中风和其他脑血管疾病。CCK-8 检测表明,长春布宁能显著降低人黑色素瘤细胞系 A375、SK-MEL-28、SK-MEL-5 以及小鼠黑色素瘤细胞系 B16F10 的细胞活力,且呈剂量和时间依赖性。相反,即使在 20 微摩尔的高浓度下,长春布宁对正常人黑素细胞(PIG1)也没有细胞毒性作用。集落形成实验进一步证实了长春碱剂量依赖性地抑制了 SK-MEL-28、A375、SK-MEL-5 和 B16F10 细胞的集落形成能力。此外,伤口愈合和迁移侵袭实验均表明长春布宁显著抑制了 A375、SK-MEL-28 和 SK-MEL-5 细胞的迁移和侵袭。这些体外研究结果表明长春布宁能有效抑制黑色素瘤细胞的增殖、迁移和侵袭,从而促使进一步探究其体内抗肿瘤效果。研究表明长春布宁在体内具有强大的抗肿瘤作用,且未引起明显的全身毒性。综上所述,这些结果表明长春布宁不仅能抑制肿瘤生长,还能通过重塑 TME 的免疫景观来增强抗肿瘤免疫。

Vin抑制黑色素瘤的进展
结论
03
综上,本研究结果表明,长春布宁是一种具有多方面抗肿瘤活性的化合物,它能诱导黑色素瘤细胞产生活性氧,从而导致细胞凋亡。此外,它还能激活 P38/MAPK/ATF3 信号通路,刺激黑色素瘤细胞分泌白细胞介素 -24,有助于重塑免疫抑制的肿瘤微环境,并增强 CD8+ T 细胞介导的免疫反应。尤其是,长春布宁与抗 PD-1 疗法联合使用显示出协同效应,这凸显了其作为黑色素瘤治疗新方法的潜力。(转化医学网360zhyx.com)
参考资料:
https://jeccr.biomedcentral.com/articles/10.1186/s13046-025-03521-5
【关于投稿】
转化医学网(360zhyx.com)是转化医学核心门户,旨在推动基础研究、临床诊疗和产业的发展,核心内容涵盖组学、检验、免疫、肿瘤、心血管、糖尿病等。如您有最新的研究内容发表,欢迎联系我们进行免费报道(公众号菜单栏-在线客服联系),我们的理念:内容创造价值,转化铸就未来!
转化医学网(360zhyx.com)发布的文章旨在介绍前沿医学研究进展,不能作为治疗方案使用;如需获得健康指导,请至正规医院就诊。
责任声明:本稿件如有错误之处,敬请联系转化医学网客服进行修改事宜!
微信号:zhuanhuayixue
腾讯登录
还没有人评论,赶快抢个沙发