高果糖饮食成炎症"帮凶"!川大华西等团队发现二甲双胍可有效干预
| 导读 | 随着生活方式的改变,糖的摄入量,尤其是葡萄糖和果糖的摄入量显著增加。过量摄入糖已被证明与肿瘤和炎症性疾病有关。 |
8月26日,四川大学华西医院与美国国立卫生研究院研究人员合作共同在期刊《Signal Transduction and Targeted Therapy》上发表了题为“High fructose consumption aggravates inflammation by promoting effector T cell generation via inducing metabolic reprogramming” 的研究论文。研究表明,果糖通过依赖谷氨酰胺代谢的途径增强mTORC1的活性,从而直接促进 Th1 和 Th17 细胞的分化。活性氧(ROS)诱导的转化生长因子-β(TGF-β)激活也参与果糖诱导的 Th17 细胞生成。此外,二甲双胍可通过抑制 mTORC1 激活和减少 ROS 介导的 TGF-β 激活来逆转果糖诱导的 Th1 和 Th17 细胞生成。最后,研究人员确定二甲双胍是一种体内治疗药物,可缓解高果糖摄入引起的 T 细胞炎症和结肠炎加重。本研究揭示了高果糖摄入通过直接促进T细胞免疫而破坏免疫稳态并加剧炎症性肠病(IBD)这一此前未知的副作用,并表明二甲双胍是一种潜在的治疗药物,可以逆转长期高果糖摄入引起的T细胞免疫失衡。

https://www.nature.com/articles/s41392-025-02359-9
背景知识
01
蔗糖和高果糖玉米糖浆(HFCS)是食品中最常添加的糖类,导致人体葡萄糖和果糖摄入量大幅增加。高糖摄入与许多疾病的发病或进展有关。高果糖摄入是代谢功能障碍相关脂肪性肝炎(MASH)、结肠癌和其他代谢疾病的公认主要诱因。近年来,大量流行病学证据表明,富含果糖的含糖饮料摄入过量与胰腺癌、结直肠癌、子宫内膜癌和卵巢癌风险显著增加有关,并且与乳腺癌患者的不良预后相关。另一项研究报道,高果糖可通过增强肠细胞存活和增加营养吸收来促进肠道肿瘤的发展。然而,其对免疫系统的影响尚未得到足够的重视。
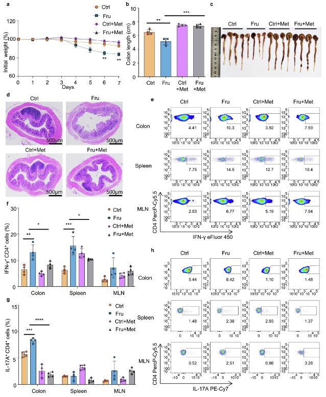
补充二甲双胍可逆转体内高果糖摄入诱导的 T 细胞炎症
02
体外研究的结果促使研究人员探究二甲双胍是否能在体内逆转高果糖摄入所引发的 T 细胞炎症。首先,研究人员将小鼠分为四组,分别喂食正常饮用水或含20%果糖的水 8 周,从第 5 周开始,其中两组小鼠通过饮用水补充二甲双胍,其余两组则不补充。在治疗期间,四组小鼠的体重均无显著变化。正如预期的那样,高果糖摄入增加了小鼠结肠、脾脏、肠系膜淋巴结或肝脏中 Th1、Tc1 和 Th17 细胞的免疫反应,而补充二甲双胍则显著抑制了果糖诱导的 Th1、Tc1 和 Th17 细胞的生成。补充二甲双胍对其他 T 细胞亚型,包括 Tr1、Th2 和 Treg 细胞,没有显著影响。
为了进一步探究补充二甲双胍是否能逆转高果糖摄入引起的结肠炎加重,研究人员建立了二甲双胍治疗后的DSS诱导结肠炎模型。值得注意的是,补充二甲双胍确实逆转了高果糖摄入引起的结肠炎加重。此外,在 DSS 诱导的结肠炎模型中,补充二甲双胍还逆转了高果糖摄入诱导的 Th1、Tc1 和 Th17 细胞生成,而对调节性 T 细胞(Treg 细胞)没有影响。这些数据表明,补充二甲双胍在体内能够逆转高果糖摄入引起的效应 T 细胞生成,表明二甲双胍可能是抑制高果糖摄入诱导的 T 细胞炎症的一种有前景的膳食补充剂。

补充二甲双胍可抑制高果糖摄入诱导的结肠炎加重
结论
03
综上,本研究揭示了高果糖摄入会促进 Th1 和 Th17 细胞的生成,并加剧炎症性肠病的发展。二甲双胍可抑制高果糖摄入诱导的 T 细胞炎症和结肠炎加重。本研究揭示了高果糖摄入对效应 T 细胞介导的炎症的不良影响,强调了控制日常饮食中果糖摄入的重要性。(转化医学网360zhyx.com)
参考资料:
https://www.nature.com/articles/s41392-025-02359-9
【关于投稿】
转化医学网(360zhyx.com)是转化医学核心门户,旨在推动基础研究、临床诊疗和产业的发展,核心内容涵盖组学、检验、免疫、肿瘤、心血管、糖尿病等。如您有最新的研究内容发表,欢迎联系我们进行免费报道(公众号菜单栏-在线客服联系),我们的理念:内容创造价值,转化铸就未来!
转化医学网(360zhyx.com)发布的文章旨在介绍前沿医学研究进展,不能作为治疗方案使用;如需获得健康指导,请至正规医院就诊。
责任声明:本稿件如有错误之处,敬请联系转化医学网客服进行修改事宜!
微信号:zhuanhuayixue
腾讯登录
还没有人评论,赶快抢个沙发