Cell | 攻克FFPE样本难题,华大Stereo-seq实现宿主-微生物时空解
| 导读 | FFPE产品焕新方案即将于9月9日重磅发布 |
FFPE样本(福尔马林固定石蜡包埋样本)因其长期稳定、低成本、便于存储的优势,是临床病理最常见的组织保存方式。全球积累的海量FFPE样本,蕴含了丰富的疾病信息,但其中的RNA往往会出现不同程度的降解,使其成为难以高效解读的“黑匣子”,这对空间转录组学的应用构成了显著挑战。因此,开发出适配 FFPE 样本的高水平空间组学技术,对科研与临床均具有重大意义。
北京时间8月28日,华大生命科学研究院牵头建设的基因组多维解析重点实验室联合多家顶尖机构,在国际顶级期刊Cell发表Stereo-seq V2时空组学技术成果。该技术首次实现在 FFPE 样本上同步开展宿主与微生物的全域、高分辨率原位时空转录组分析,揭开临床样本的神秘面纱,为感染性疾病、肿瘤免疫研究提供强大支撑,推动生命科学从“细胞可视化”迈向“洞悉细胞与微生物交互”的精准医学新纪元。

文章页面截图
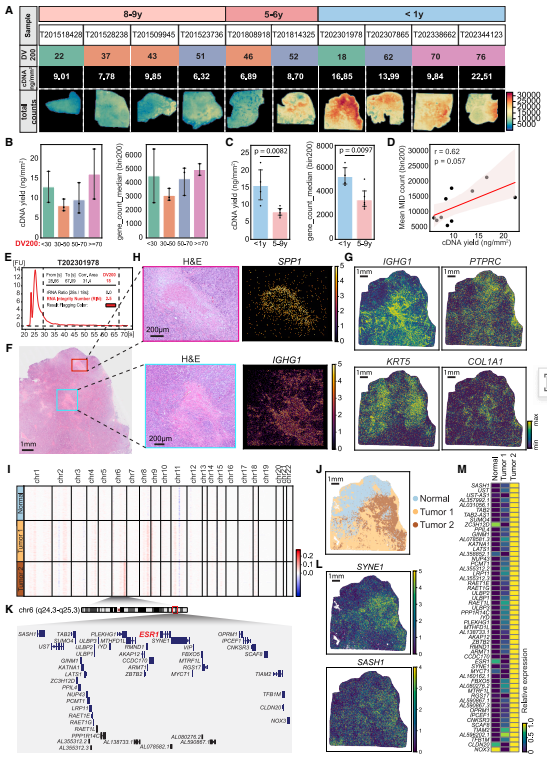
为解决FFPE 样本的困境,Stereo-seq V2技术创新性地通过升级解交联技术+随机引物捕获策略,找到了解开“宝库”的关键钥匙。研究团队发现,即使是在RNA完整性极差、保存长达9年的乳腺癌样本中,Stereo-seq V2技术仍能清晰绘制出肿瘤基因表达空间图谱,精准区分癌区、免疫区、坏死区,甚至识别出不同的肿瘤细胞亚型。这就像一本旧书的纸张,即使存在破损和字迹模糊等问题,它依然能完整还原书中的核心内容。

图1. Stereo-seq V2技术对不同保存年限的FFPE三阴性乳腺癌样本进行精准分析
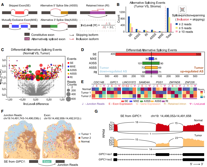
传统 poly (A) 捕获像“只在河流某一段定点捕捞”,而 Stereo-seq V2技术的随机引物策略是“全域撒网”,能无偏捕获包括 mRNA、lncRNA等在内的“总RNA”,还能发现以往被忽略的低表达基因与调控元件。研究团队指出,Stereo-seq V2技术在三阴性乳腺癌(TNBC)FFPE 样本中,成功识别出 ZNF226 内含子保留、GIPC1 外显子跳跃等肿瘤特异可变剪接事件,为挖掘肿瘤机制、寻找治疗靶点提供了关键线索。

图2. Stereo-seq V2技术识别肿瘤相关可变剪接(AS)事件
Stereo-seq V2技术的随机引物策略,如同“全景扫描仪”,能同时、无偏地捕获样本中所有人类基因与微生物RNA。研究发现,该技术在结核分枝杆菌(Mtb)感染的小鼠模型中,成功同时捕获宿主与病原体 RNA,不仅能动态监测感染过程中双方的基因表达变化,还精准发现了与 Mtb 空间分布直接相关的免疫应答模块,清晰构建出“病原体入侵 - 宿主防御”的空间关联图谱。

图3. Stereo-seq V2技术同时捕获宿主与结核分枝杆菌(Mtb)的RNA
另一方面,研究团队在人类结核肺组织样本中,验证了 BCR 克隆的空间分布与突变特征、发现多患者共享的 Mtb 特异性 BCR 克隆。该成果既像“追踪器”般定位病原体据点、追踪基因表达变化,又像“解码器”解密相关免疫机制,为疫苗研发与抗体药物设计提供机制参考。

图4. Stereo-seq V2技术揭示结核分枝杆菌(Mtb)感染下B细胞受体(BCR)克隆的动态变化
作为空间转录组技术的“里程碑式突破”,Stereo-seq V2既像“万能钥匙”能够破解FFPE样本难题,又整合“解密宿主-微生物互作 + 全转录组覆盖 + 单细胞分辨率”等多维能力,为临床样本高通量空间生物学研究开辟新道路。未来,该技术有望成为临床病理学与转化研究的核心工具,为肿瘤精准医疗、感染性疾病诊断与研究、抗体药物研发等提供关键支撑。
【特别关注】
华大作为时空组学领域的重要推动者,在2020年发布了自主研发的时空组学技术Stereo-seq,并基于此技术推出了时空转录组FF、时空转录组FFPE、时空转录组大尺寸芯片、时空蛋白转录组Stereo-CITE等多组学产品解决方案,助力研究人员陆续在Cell、Nature、Science等顶级学术期刊发表160多篇成果。
其中时空转录组FFPE产品方案推出后,更因创新的技术,首次实现宿主与微生物的共检测,受到了广泛关注和支持。为适配更多应用场景,时空转录组FFPE将于2025 年9月9日发布焕新方案,为科研与临床工作者提供更尖端的“破局利器”!更多信息将通过“华大时空”公众号发布,敬请关注。
同时,华大时空组学联合生态合作伙伴发起的“时空组学探索计划”持续招募中,如果您对时空组学在研产品或FFPE产品有进一步的需求,欢迎咨询services@stomics.tech 。
【作者信息】
基因组多维解析技术全国重点实验室徐讯研究员、廖莎研究员、李杨博士,同济大学附属上海市肺科医院陈昶教授,中国医学科学院北京协和医学院病原生物学研究所刘海鹰研究员为本文的共同通讯作者。华大生命科学研究院赵宇博士、李杨博士、何颖博士、刘怡、李薪星、李兆勋,以及同济大学附属上海市肺科医院吴俊琪医师等为本文的共同第一作者。本研究获得了国家重点研发计划、国家自然科学基金,浙江省科学技术厅等项目的资助。
值得一提的是,华大生命科学研究院于上周(8月22日)联合多家机构,在《Science》发布了全球领先的细胞组学技术Stereo-cell。该技术彻底打破了传统单细胞测序技术局限,助力开启百亿细胞大数据时代。从打破单细胞测序局限,到打开FFPE样本“黑匣子”、解锁宿主-微生物互作奥秘,华大正联合多个机构持续为生命科学领域提供原创性的“中国工具”和“中国方案”。
Zhao et al., Stereo-seq V2: Spatial mapping of total RNA on FFPE sections with high resolution, Cell (2025), https://doi.org/10.1016/j.cell.2025.08.008
腾讯登录
还没有人评论,赶快抢个沙发