铁死亡调控新发现! 南方医科大学发文:胶质瘤治疗潜在靶点
| 导读 | 胶质母细胞瘤(GBM)是一种具有高度侵袭性的脑肿瘤,有效的治疗选择有限。铁死亡是一种由铁依赖性脂质过氧化驱动的程序性细胞死亡形式,已作为GBM的潜在脆弱性出现,但其调控机制仍不明确。 |
近日,南方医科大学研究团队在期刊《Cell Death&Disease》上发表了题为“TP63 as a modulator of ferroptosis in TP53 mutations glioblastoma”的研究论文,在这项研究中,研究人员探究了 TP53 突变对铁死亡敏感性的影响,并确定了 TP63 是这一过程中的关键调节因子。对来自癌症基因组图谱(TCGA)的胶质母细胞瘤(GBM)样本进行整合转录组学和突变分析表明,TP53 突变与不良预后以及铁稳态和谷胱甘肽代谢相关基因的表达改变有关。尤其是,在 TP53 突变型 GBM 中,TP63 的表达显著上调。功能实验表明,TP63 通过减少活性氧(ROS)积累和脂质过氧化来抑制铁死亡。这些发现定义了一个新的 TP53 突变-Wnt/β-连环蛋白-TP63-GPX4 信号轴,该轴促进 GBM 中的铁死亡抵抗,并加深了我们对这种恶性肿瘤中铁死亡调节的理解。

https://www.nature.com/articles/s41419-025-07938-w#Sec9
研究背景
01
胶质瘤约占颅内肿瘤的 30%,在成人恶性脑瘤中占比超过 70%,其死亡率和复发率都很高。4 级胶质瘤,也称为胶质母细胞瘤(GBM),在所有胶质瘤中预后最差。尽管接受了标准治疗,但 GBM 患者的中位总生存期仅为 14.6 至 17 个月,5 年生存率低于 4.7%。
TP53 编码著名的肿瘤抑制蛋白 p53,在维持基因组完整性方面发挥着关键作用,它能在细胞受到压力时诱导细胞周期停滞、细胞凋亡和其他形式的细胞死亡。据癌症基因组图谱(TCGA)报道,TP53 突变是胶质母细胞瘤(GBM)中最常见的改变之一,会促进肿瘤进展和治疗抵抗。除了其经典作用外,越来越多的证据表明,TP53 还能调节细胞代谢,并参与铁依赖性脂质过氧化驱动的非凋亡性程序性细胞死亡——铁死亡。
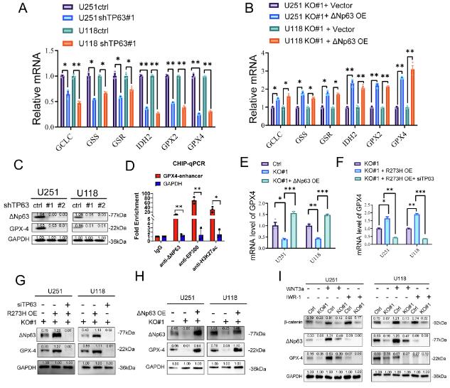
TP63 促进 GBM 细胞中 GPX4 的表达并抑制铁死亡
02
为了探究 TP63 在调节铁死亡中的作用,研究人员检测了铁死亡相关关键酶基因的 mRNA 水平,这些基因在 TP63 敲低或过表达后的情况。结果表明,p63 敲低或过表达分别下调或上调了这些酶的表达水平。接下来,研究人员旨在探究 TP53 是否通过 ΔNp63 调节 GPX4。首先,研究人员在 U251 和 U118 胶质母细胞瘤细胞系中评估了 TP63 敲低后的 GPX4 蛋白水平。接下来,研究人员进行了 ChIP-qPCR 以评估 ΔNp63 与 GPX4 基因增强子区域的结合情况。这些结果表明,ΔNp63 直接结合到 GPX4 增强子区域,并与转录共激活因子协同作用以促进 GBM 细胞中 GPX4 的转录。研究人员进一步表明,TP53 基因敲除导致 GPX4 表达降低,而这一效应可通过 p63 过表达得以逆转。另一方面,在 U251 基因敲除和 U118 基因敲除的胶质瘤细胞中,TP53 R273H 突变导致 GPX4 表达上调,而这一效应可通过 siTP63 处理得以逆转。这些结果证实了 TP53 通过 ΔNp63 调节 GPX4 的表达。最后,研究人员探究了 TP53 影响 GBM 对铁死亡敏感性的调控机制。为了检验 TP53、TP63 和 GPX4 之间的相互作用是否依赖于β-连环蛋白信号通路,研究人员使用了 Wnt3A 刺激和β-连环蛋白抑制剂 IWR-1。Wnt3A 处理可诱导对照细胞中 ΔNp63 和 GPX4 的表达,但在 TP53 基因敲除细胞中则不能,而 IWR-1 处理则抑制了 ΔNp63 和 GPX4 的表达。总之,本数据表明,TP63 可促进 GPX4 的表达,并抑制胶质母细胞瘤细胞的铁死亡。

TP63 促进 GBM 细胞中 GPX4 的表达并抑制铁死亡
结论
03
总之,本研究证明了在胶质母细胞瘤(GBM)中常见的 TP53 突变通过一个明确的分子途径促进铁死亡抵抗和肿瘤进展。本研究凸显了 ΔNp63 作为 TP53 突变型 GBM 的潜在治疗靶点。(转化医学网360zhyx.com)
参考资料:
https://www.nature.com/articles/s41419-025-07938-w#Sec9
【关于投稿】
转化医学网(360zhyx.com)是转化医学核心门户,旨在推动基础研究、临床诊疗和产业的发展,核心内容涵盖组学、检验、免疫、肿瘤、心血管、糖尿病等。如您有最新的研究内容发表,欢迎联系我们进行免费报道(公众号菜单栏-在线客服联系),我们的理念:内容创造价值,转化铸就未来!
转化医学网(360zhyx.com)发布的文章旨在介绍前沿医学研究进展,不能作为治疗方案使用;如需获得健康指导,请至正规医院就诊。
责任声明:本稿件如有错误之处,敬请联系转化医学网客服进行修改事宜!
微信号:zhuanhuayixue
腾讯登录
还没有人评论,赶快抢个沙发