2025年7月底,多伦多阿尔茨海默病协会国际会议(AAIC)上,阿尔茨海默病协会 (AA) 联合综合指南小组,投下一枚重磅“炸弹”——史上首份阿尔茨海默病(AD)血液生物标志物(BBM)临床实践指南 (CPG) 正式发布(下称“指南”)。这并非一次简单的学术更新,而是一个新时代的开端,标志着AD血液检测,从实验室的研究工具,正式加冕为拥有官方背书的AD临床诊断标准。
对于产品开发者、学术研究者以及所有致力于攻克AD难题的IVD从业者而言,这意味着什么?菲鹏看到了这份指南直击的深刻的市场变革将带来的战略意义、商业价值,以及对客户和社会发展的长远利益:
市场被激活。过往“模糊不清”的临床路径,如今有了清晰的“指南针”。血液检测被正式纳入专科诊断流程,为二级、三级医疗机构的记忆门诊提供了明确指引。临床上量“起势”已经到来。
支付可预期。有了权威机构指南背书,进入医保支付的进程无疑将大大加速。一个真正意义上由临床需求驱动的庞大市场正悄然拉开序幕。
机遇与铁律:指南设下的“双90”挑战
指南对产品的临床性能给出了明确的量化要求,据此将其清晰划入两个赛道:
表1:AAIC 2025 AD血液生物标志物指南:关键性能要求与应用场景
分诊赛道:灵敏度≥90%,特异性 ≥75% 的测试,可作为高效的分流工具。
确诊赛道:灵敏度≥90%,特异性 ≥90% 的测试,可作为金标准PET或脑脊液检测的替代方案。
“双90”
这个数字组合,将成为未来几年所有AD诊断产品开发者绕不开的“珠穆朗玛”。
与此同时,行业锐评也指出了残酷现实:
证据确定性低:指南制定小组坦言,现有研究证据的总体确定性“低到极低”,超过300项研究因数据质量不佳被排除。这说明,市面上绝大多数产品距离指南的要求,还有很长的路要走。
商业化乱象:指南明确警告,商业化测试质量参差不齐,缺乏严格监管。
研发迭代困境:“双90”的达成不是简单优化,而是系统工程。它要求从最源头的原料设计、项目设计(如“双截断值”(Dual-Cutoff)应用),到大规模、高质量的真实世界数据验证,进行全面革新。
挑战暗藏机遇——谁能率先拿出经过严格验证符合指南高标准的产品,谁就能定义市场,建立信任。
“指南针”已指明黄金航向。面对密布“技术暗礁”的航道,如何突围?

破局之道:以卓越原料与系统方案决胜“双90”
前瞻性检测设计:“双截断值”策略
一个源于专家共识的、更精妙的技术建议是采用 “双截断值”(Dual-Cutoff) 策略。该设计不设单一阈值,而是创建了三个明确区间:
明确阳性区: AD病理可能性极高;
明确阴性区: AD病理可能性极低;
中间/待定区(3%~15%): 结果不确定,需进行后续确认性检测。
这种将3%~15%的患者置于中间地带的方法,并非缺陷,而是一种特性。它在统计学上更稳健地承认了健康人群与患病人群间的生物学重叠,为临床医生管理不确定性提供了框架,从而极大降低了因单一临界值而导致的误诊风险。对于开发者而言,围绕这一原则设计检测产品,是技术成熟与临床责任感的体现。
更深层次的博弈:超越实验室的战略要务
尽管指南在品牌上保持中立,但其所审查的证据压倒性地指向了在苏氨酸217位点磷酸化的tau蛋白(p-tau217),认为它是迄今最稳健、最具前景的生物标志物 。对于开发者而言,这是一个集中研发资源的明确信号——
达到技术指标只是成功的一半。新市场的真正赢家,将是那些能深刻理解指南及整个医疗生态系统背后更深层战略逻辑的企业。
战略要务一:“低确定性”证据是机遇,而非缺陷
指南建立在 “低确定性证据” 之上——这点看似缺陷,实则蕴含巨大战略机遇。指南明确指出,该领域仍在“蓬勃发展”,推荐意见将随证据的演进而定期更新。
这预示着一个动态且快速成熟的市场。当前的性能阈值是 “地板”,而非“天花板”。那些仅仅以“达标”为目标开发产品的公司,将很快面临技术迭代的风险。最明智的策略是,以前瞻性眼光布局,开发出性能远超当前“确认级”标准的产品,从而树立新的行业标杆。这种“不确定性”的环境,反而为追求卓越品质和技术创新的企业创造了巨大的溢价空间。
战略要务二:支付方的终极考验与精准度的经济学
目前,大多数BBM检测尚未被医保覆盖,患者需承担高昂的自付费用 。要获得医保(如Medicare)的准入,最关键的是证明其 “临床实用性”(clinical utility)——即检测结果能改善临床决策并带来更好的健康产出。
要产生成本效益或流程效益,关键要有过硬的产品性能。
战略要务三:公平性指令——多元化验证已成必要项
一个巨大的商业风险在于生物标志物在不同种族间的性能差异。越来越多的证据表明,关键AD生物标志物的水平在不同人群中存在显著差异。
监管审查:FDA等监管机构日益强调健康公平。在单一、同质化人群中验证的产品,在申请广泛应用时可能面临严峻的审批挑战 。
市场准入:一个在某些人群中准确性打折的检测,可能导致误诊或诊疗延迟 。支付方也可能因缺乏在多元化人群中表现一致的证据而拒绝给予广泛的医保覆盖。
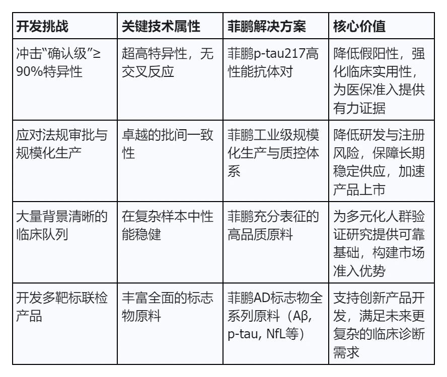
在AD诊断的新纪元,机会属于深刻理解临床挑战,并提供系统性解决方案者,他们既是上游原料深度协同者,又是中游产品工程实现者及下游临床真实数据验证者。
决胜之基:高性能原料如何赢得竞赛
上述三大市场挑战——超越动态标准、证明临床实用性、确保多元化性能——最终都指向了同一个根源:核心原料品质。
在血浆这样复杂的样本中,检测皮克/毫升(pg/mL)甚至更低浓度的p-tau217,是一项巨大的技术挑战。
超凡的亲和力与动力学特性:能够从海量背景蛋白中精准“捕捞”并稳定结合极其微量的靶蛋白。
极致的特异性:精确识别p-tau217,确保与其他磷酸化异构体或非磷酸化tau不发生交叉反应或极低的交叉反应,这是控制假阳性的根本。
优化的表位配对:捕获抗体和检测抗体需对标志物存在形式与来源有极强的科学理解,确保定量一致性,以构建稳定可靠的“三明治”免疫反应结构。
卓越的批间一致性:确保产品在不同生产批次间性能稳定如一,这是通过FDA、IVDR等法规审批和获得临床信任的基石。
菲鹏打造的AD血检早诊方案,承受住了新时代严苛挑战,为开发下一代高性能AD诊断产品提供了一整套解决方案。
王牌产品:p-tau217抗体对
打造“确认级”AD诊断产品的核心引擎。该抗体对经过精心筛选和严格验证,旨在满足高难度免疫检测对灵敏度、特异性和稳定性的极致要求。
全方位产品矩阵
菲鹏的视野不止于p-tau217。菲鹏的解决方案覆盖AD核心标志物全谱系,涵盖AD全病程全周期,包括Aβ42、Aβ40、其他p-tau亚型(如p-tau181)、神经丝轻链(NFL)等,为开发单靶标或多靶标联检产品提供全面支持。
质量承诺
对于IVD开发者而言,原料的稳定性、可靠性是生命线。菲鹏拥有规模化的生产能力和严格的质量管理体系,确保卓越的批间一致性,为产品的研发、注册和商业化全程保驾护航。
表2:菲鹏AD解决方案,助力应对AD诊断市场挑战
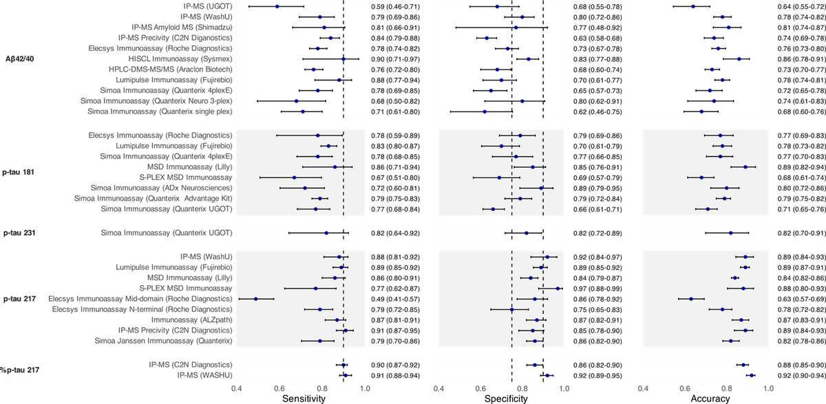
临床效能评估:
菲鹏p-tau217 试剂与临床诊断的结果相比较,ROC 曲线及样本浓度分布如下图所示,AUC>0.90,按照截断值 1.04pg/mL, 临床敏感性为 91.84%(86.27%~95.27%),特异性为 94.40%(90.65%~96.70%)。阳性预测值(PPV)为 90.07%,阴性预测值(NPV)为 94.76%。
临床效能
携手行业:菲鹏AD血检方案使命与价值
菲鹏认为,攻克“双90”高地,必须回归本源,从最核心的原料与解决方案入手,并以临床资源加速。菲鹏AD整体解决方案首度全面推出,旨在携手IVD行业,共同把握此次临床上量的历史性机遇。
这正是菲鹏血检方案的使命与价值所在。
锁定核心靶点,打造高性能原料
指南的背后,是对p-tau217等核心生物标志物的认可。菲鹏的AD解决方案,正是围绕p-tau217及其比值等关键指标进行深度开发。菲鹏通过科学的抗原抗体设计、严苛的筛选与验证流程,打造出具有卓越灵敏度与特异性的核心原料,为您的产品达到“双90”奠定最坚实的基石。
科学项目设计,赋能产品快速迭代
菲鹏深知,高质量的原料只是第一步。如何通过科学的实验设计以及干扰内因理解,如何建立全面的系统评估体系来应对“证据确定性低”的质疑,是产品成功的关键。菲鹏不仅提供原料,更提供基于大量真实世界数据迭代而来的解决方案服务,助力缩短研发周期,降本增效。
携手并进,把握临床机遇
指南已发布,市场窗口期转瞬即逝。诚邀有意者,协同菲鹏带来的AD核心原料与解决方案,设计产品开发蓝图,用经得起市场考验的高质量产品,回应临床迫切需求,共迎AD血液诊断市场的爆发。
菲鹏AD解决方案合作模式示意图
指南发布官方网站:https://alz-journals.onlinelibrary.wiley.com/doi/10.1002/alz.70535
菲鹏AD血检方案战略与BD需求:李先生(邮箱 william.li@fapon.com),核心原料与解决方案需求:彭女士(邮箱 helen.peng@fapon.com)
附:指南对优质AD血检产品的定义
指南由阿尔茨海默病协会召集的临床医生、学科专家和指南方法学家小组进行了系统综述,以评估血液生物标志物 (BBM) 生物标志物(包括磷酸化 tau (p-tau) 变体和淀粉样β蛋白 (Aβ) 比例)与脑脊液生物标志物、淀粉样蛋白 PET 成像或神经病理学相比的诊断准确性。专家组采用“推荐、评估、制定和评价分级”(GRADE)方法评估证据的确定性,并采用GRADE证据到决策 (EtD) 框架制定推荐。
表3:血液生物标志物临床实践指南(BBM CPG)的PICO临床问题框架
表4:对专门护理环境中针对客观认知障碍患者进行淀粉样蛋白病理检测,使用BBM测试的建议
核心要点
专家组指出,不同厂家的测试准确性存在显著差异,许多市售的BBM测试达不到上述阈值,尤其是使用单一截断值的情况。
专家组提醒,在临床实践中,即使是很小的检测不精密度和偏倚也会影响结果解读,尤其是在应用固定诊断界值时。因此,临床实验室需要评估和监测生物标志物检测的变异系数(CV),以确保性能的一致性,并帮助降低因分析变异性而导致的错误分类风险。这对于在AD病理阳性和阴性个体之间有小倍数变化的生物标志物尤其重要。
高品质AD血检产品的要求
随着新的临床实践指南的发布,对AD血液检测产品的性能和质量有了更明确且严格的要求。一款优质的AD血液检测产品,应在多方面满足临床及患者需求,以推动AD诊断与治疗的进步。
诊断性能达标:根据指南,符合确诊测试的AD血液检测产品应具备≥90% 的灵敏度和≥90% 的特异性,以确保精准检测出阿尔茨海默病病理,这是作为确认性检测的关键指标。对于用于分诊检测的产品,灵敏度需≥90%,特异性≥75%,能够有效排除非AD患者,减少不必要的后续检查。
发满足临床级技术性能要求:所有技术性能指标(精密度、准确度、灵敏度、特异性、干扰、稳定性等)都通过严格设计的、符合国际/国内指南(如CLSI系列文件、ISO 20916等)的研究验证。在真实世界的实验室环境下,面对不同样本、不同操作员、不同批次试剂时,都能稳定输出低变异、高准确的结果。
AD血检指标示意

还没有人评论,赶快抢个沙发