联合疗法攻坚“粉红杀手”:广州医科大学/贵州医科大学两校合作揭示乳腺癌治疗新靶点
| 导读 | 尽管铁死亡这种依赖铁元素的受调控细胞死亡形式在抑制肿瘤方面发挥着作用,但其在三阴性乳腺癌中的具体分子机制仍鲜为人知。 |
近日,广州医科大学/贵州医科大学研究团队合作共同在期刊《Cell Death&Disease》上发表了研究论文,题为“The deubiquitinase USP24 suppresses ferroptosis in triple-negative breast cancer by stabilizing DHODH protein”,在这项研究中,研究人员发现去泛素化酶 USP24 是在人类三阴性乳腺癌(TNBC)细胞发生铁死亡过程中关键去泛素化酶中变化最显著的酶。沉默 USP24 可增强铁死亡介导的 TNBC 细胞肿瘤抑制作用。从机制上讲,USP24 直接与DHODH相互作用并对其进行去泛素化,这一过程对于维持辅酶 Q 还原和保护细胞免受脂质过氧化至关重要。一致地,在体外和体内模型中,USP24 的药理学抑制与铁死亡诱导剂协同作用,且这一过程依赖于 DHODH 途径。这些发现表明 USP24 是增强 TNBC 细胞铁死亡敏感性的潜在治疗靶点。

https://www.nature.com/articles/s41419-025-07895-4#Sec27
背景知识
01
乳腺癌是全球女性发病率和死亡率的主要原因。基于分子和组织学证据,乳腺癌被分为四种主要亚型。在这些亚型中,三阴性乳腺癌(TNBC)是最具侵袭性和转移性的,其特点是预后不良、复发率高以及死亡率高。由于缺乏明确的分子靶点以及恶性生物学行为,TNBC 给治疗带来了独特的挑战。此外,TNBC 在临床和分子层面都具有异质性,包含具有不同生物学特征、治疗反应和临床结果的多种亚型。这些因素共同使得 TNBC 成为乳腺癌管理中的重大挑战。
USP24 抑制与铁死亡诱导剂协同作用,增强三阴性乳腺癌细胞的抗肿瘤效果
02
为了进一步评估 USP24 在铁死亡中的作用,研究人员使用了已知的 USP24 抑制剂 WP1130,以评估其对三阴性乳腺癌细胞铁死亡的影响。在 MDA-MB-231 细胞中,用 WP1130 和铁死亡诱导剂 RSL3 进行处理,显示出显著的协同效应。
研究人员通过检测进一步表明,WP1130 增强了 RSL3 在 MDA-MB-231 细胞中诱导的细胞死亡和脂质过氧化。此外,通过细胞迁移和集落形成实验评估,WP1130 与 RSL3 的组合抑制了三阴性乳腺癌细胞的迁移,并减少了集落形成。与二维培养结果一致,WP1130 与 RSL3 的组合也显著增强了细胞毒性作用,显著减小了球体大小并增加了细胞死亡。
这些结果提供了证据,表明通过 WP1130 抑制 USP24 可增强三阴性乳腺癌细胞的铁死亡,进一步证明了靶向 USP24 以增强铁死亡驱动的抗癌策略的治疗潜力。
USP24 抑制 RSL3 在三阴性乳腺癌细胞体内诱导的肿瘤抑制作用
03
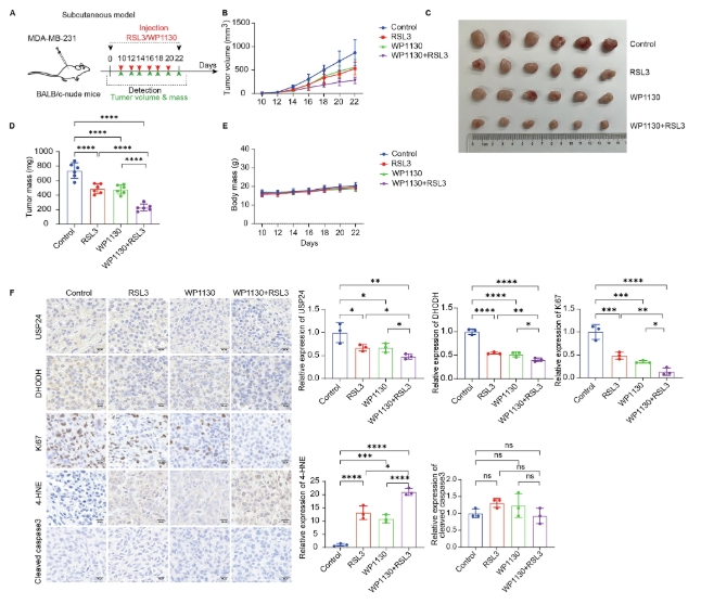
为了探究 USP24 在体内铁死亡中的作用,研究人员通过将 USP24 敲低和对照的 MDA-MB-231 细胞注射到 BALB/c 裸鼠皮下建立了异种移植模型。一旦肿瘤形成,就用铁死亡诱导剂 RSL3 对小鼠进行处理。USP24 敲低增强了 RSL3 诱导的肿瘤抑制作用,表现为肿瘤体积、肿瘤大小和肿瘤重量的减少,且未影响小鼠体重。
免疫组织化学分析显示,USP24敲低的肿瘤中DHODH和Ki67(增殖标志物)显著减少,同时(4-HNE),一种脂质过氧化物标志物的水平升高,但切割型 caspase-3(凋亡标志物)没有变化。
同样地,使用WP1130药理抑制USP24显著促进了RSL3在TNBC细胞中介导的肿瘤抑制和脂质过氧化。WP1130和RSL3的组合表现出增强的抗肿瘤效果,且对小鼠体重没有不良影响。
这些发现表明,USP24通过稳定DHODH抑制了RSL3在体内的肿瘤抑制作用,从而支持了TNBC中的肿瘤存活。(转化医学网360zhyx.com)

USP24 抑制剂在体内促进 RSL3 对三阴性乳腺癌的肿瘤抑制作用
参考资料:
https://www.nature.com/articles/s41419-025-07895-4#Sec27
【关于投稿】
转化医学网(360zhyx.com)是转化医学核心门户,旨在推动基础研究、临床诊疗和产业的发展,核心内容涵盖组学、检验、免疫、肿瘤、心血管、糖尿病等。如您有最新的研究内容发表,欢迎联系我们进行免费报道(公众号菜单栏-在线客服联系),我们的理念:内容创造价值,转化铸就未来!
转化医学网(360zhyx.com)发布的文章旨在介绍前沿医学研究进展,不能作为治疗方案使用;如需获得健康指导,请至正规医院就诊。
责任声明:本稿件如有错误之处,敬请联系转化医学网客服进行修改事宜!
微信号:zhuanhuayixue
腾讯登录
还没有人评论,赶快抢个沙发