或改写诊疗指南!上海交大团队发现胰腺癌发病新机制,靶向治疗现转机
| 导读 | 新出现的流行病学证据表明乙型肝炎病毒(HBV)感染与胰腺导管腺癌(PDAC)之间存在关联。然而,其潜在机制尚不清楚。 |
7月31日,上海交通大学研究团队在期刊《Clinical And Translational Medicine》上发表了研究论文,题为“Analysis of hepatitis B virus integration identifies KMT2B as a novel cancer-related gene in pancreatic cancer”,在这项研究中,研究人员探究了 KMT2B 在胰腺导管腺癌(PDAC)中的生物学功能。本研究结果揭示了一条新的 KMT2B/FYN/PI3K/Akt 信号轴,通过该轴,KMT2B 促进了胰腺癌的恶性行为。

https://onlinelibrary.wiley.com/doi/10.1002/ctm2.70424
背景知识
01
胰腺导管腺癌(PDAC)是一种侵袭性强且致命的恶性肿瘤,预后不良。PDAC 的病因在很大程度上仍不清楚,这阻碍了有效预防和治疗策略的发展。已知的风险因素,包括吸烟、慢性胰腺炎、肥胖和 2 型糖尿病,加起来仅占所有 PDAC 病例的一半。这凸显了迫切需要确定其他与 PDAC 发展有关的因素。
新证据表明,乙型肝炎病毒(HBV)感染与胰腺导管腺癌(PDAC)之间存在关联。荟萃分析显示,在病例对照研究中,HBV 感染者患 PDAC 的汇总比值比(OR)为 1.24,在队列研究中为 1.57。值得注意的是,在 HBeAg 阳性人群中,PDAC 的风险比达到 5.73。尽管在欧洲和大洋洲,HBV 与 PDAC 之间的关联仍存在争议,但值得注意的是,来自中国(HBV 感染率高达约 6%)的所有研究均支持 HBV 是 PDAC 的一个风险因素。此外,有报道称 HBV 感染会影响中国胰腺癌患者的转移模式和生存率。尽管流行病学研究有这些发现,但与 HBV 在肝细胞癌(HCC)中的作用相比,HBV 与 PDAC 之间的关联尚不明确。
KMT2B 促进胰腺导管腺癌的恶性行为
02
由于 KMT2B 是一种分子量为 294 千道尔顿的大蛋白,研究人员采用 CRISPR/dCas9 SAM 系统在胰腺导管腺癌细胞系中实现了 KMT2B 的内源性过表达。KMT2B 过表达显著提高了 PANC-1 和 CFPAC-1 细胞的增殖率和迁移能力,并增强了 CFPAC-1 细胞的侵袭性。相反,通过 shRNA 干扰敲低 KMT2B 则显著抑制了胰腺导管腺癌细胞的增殖、迁移和侵袭。
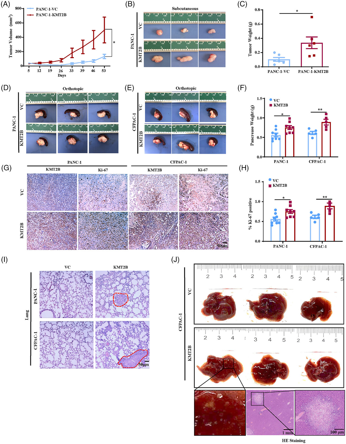
研究人员在人胰腺导管腺癌(PDAC)的皮下和原位小鼠模型中评估了 KMT2B 在体内对肿瘤生长和转移的作用。在皮下模型中,由 PANC-1-KMT2B 细胞衍生的肿瘤生长速度明显快于对照组。在处死时,KMT2B 过表达导致肿瘤重量比对照组增加三倍多。此外,在 PANC-1 和 CFPAC-1 细胞的原位肿瘤模型中,KMT2B 过表达也显著增加了肿瘤负荷。Ki-67 染色表明 KMT2B 促进了癌细胞的增殖。在 PANC-1-KMT2B 小鼠中有 25%(2/8)观察到肝转移,在 CFPAC-1-KMT2B 小鼠中有 40%(2/5)观察到肝转移,而接种 PANC-1 或 CFPAC-1 细胞的对照小鼠中未发现转移。肝转移结节通过 HE 染色得到病理证实。在 PANC-1-KMT2B 小鼠中有 12.50%(1/8)和在 CFPAC-1-KMT2B 小鼠中有 40%(2/5)观察到肺微转移病灶,而对照小鼠中未发现。在使用 CFPAC-1 细胞建立的原位胰腺导管腺癌(PDAC)模型的独立重复实验中,CFPAC-1-VC 小鼠中有 12.50%(1/8)出现肝转移,而 CFPAC-1-KMT2B 小鼠中有 75%(6/8)出现肝转移,这证实了 KMT2B 具有促进 PDAC 肝转移的潜力。综上所述,体外和体内实验结果清楚地表明,KMT2B 在促进 PDAC 进展中发挥着重要作用。

KMT2B 在体内促进胰腺导管腺癌(PDAC)的生长和转移
结论
03
总之,本研究揭示了乙肝病毒感染与胰腺导管腺癌之间的因果关系。本研究结果表明,对乙肝病毒感染人群进行胰腺导管腺癌的密切监测是必要的,预防和干预乙肝病毒感染可能是降低乙肝病毒流行地区胰腺导管腺癌发病率的可行策略。通过追踪乙肝病毒的优先靶基因,研究人员确定了 KMT2B 是一种新的癌基因,它通过 KMT2B/FYN/PI3K/Akt 轴加剧胰腺导管腺癌的恶性行为。这一发现为胰腺导管腺癌的发病机制提供了新的见解,并揭示了潜在的治疗靶点。(转化医学网360zhyx.com)
参考资料:
https://onlinelibrary.wiley.com/doi/10.1002/ctm2.70424
【关于投稿】
转化医学网(360zhyx.com)是转化医学核心门户,旨在推动基础研究、临床诊疗和产业的发展,核心内容涵盖组学、检验、免疫、肿瘤、心血管、糖尿病等。如您有最新的研究内容发表,欢迎联系我们进行免费报道(公众号菜单栏-在线客服联系),我们的理念:内容创造价值,转化铸就未来!
转化医学网(360zhyx.com)发布的文章旨在介绍前沿医学研究进展,不能作为治疗方案使用;如需获得健康指导,请至正规医院就诊。
责任声明:本稿件如有错误之处,敬请联系转化医学网客服进行修改事宜!
微信号:zhuanhuayixue
腾讯登录
还没有人评论,赶快抢个沙发