科研重磅!复旦大学/中国科学院大学团队开辟肺癌靶向治疗新赛道,肿瘤抑制率显著提升
| 导读 | 失调的 RNA 剪接已成为癌症中普遍存在但研究不足的一个特征。 |
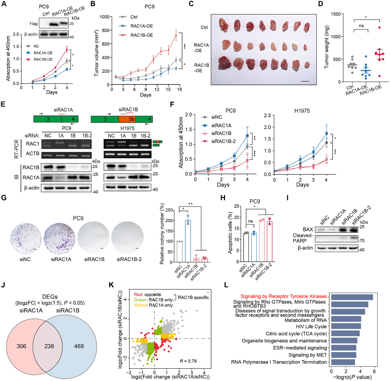
6月23日,复旦大学/中国科学院大学研究团队合作共同在期刊《Advanced Science》上发表了研究论文,题为“Splicing Shift of RAC1 Accelerates Tumorigenesis and Defines a Potent Therapeutic Target in Lung Cancer”,本研究中,研究人员发现RAC1B 在肺腺癌(LUAD)患者中显著上调,尤其是在携带 EGFR 突变的患者中。通过在 EGFR 突变型 LUAD 的小鼠和细胞模型中进行异构体特异性过表达和耗竭实验,研究人员发现 RAC1B 而非 RAC1A 促进 LUAD 细胞增殖和肿瘤生长。从机制上讲,RAC1B 通过抑制 EGFR 的溶酶体运输和降解来稳定 EGFR。研究人员进一步发现,在 LUAD 中经常发生突变的剪接因子 RBM10 是 RAC1B 的负调节因子。重要的是,利用 LUAD 患者来源的类器官和异种移植模型,证明靶向 RAC1B 能够有效抑制肿瘤生长,并增强 EGFR 抑制剂的疗效。总之,这些发现阐明了 RAC1 异构体在 LUAD 肿瘤发生中的功能差异和潜在机制,突出了通过靶向 RAC1B 治疗肺癌的前景。

https://advanced.onlinelibrary.wiley.com/doi/10.1002/advs.202503322
背景知识
01
肺癌仍是全球癌症相关死亡的首要原因。肺腺癌(LUAD)是肺癌最常见的亚型,在细胞和分子层面表现出高度异质性。在西方和东亚人群中,KRAS和表皮生长因子受体(EGFR)的激活突变分别是 LUAD 患者中最常见的致癌驱动因素。与 KRAS 或 EGFR 突变同时发生的肿瘤抑制基因的多种突变以及其他分子变化被认为在增加 LUAD 的异质性和复杂性方面起着决定性作用。深入的机制研究和转化研究极大地促进了新治疗手段的发展,显著延长了 LUAD 患者的生存期。尽管取得了这些令人鼓舞的进展,但 LUAD 发展和进展的复杂机制仍不完全清楚,尤其是对于 EGFR 突变型 LUAD。此外,晚期 LUAD 患者的治疗效果仍不理想。因此,揭示新的分子机制并开发出更有效的治疗药物对于肺腺癌(LUAD)来说至关重要。
RAC1B 而非 RAC1A 促进人肺腺癌细胞在体外和体内的生长
02
为了进一步明确 RAC1A 和 RAC1B 在肺腺癌(LUAD)中的功能,研究人员在携带 EGFR 突变的人类 LUAD PC9 细胞中稳定过表达 RAC1B 或 RAC1A。RAC1B 过表达显著促进细胞增殖和异种移植瘤生长,而 RAC1A 过表达则产生相反的效果,这与小鼠模型中的发现相一致。接下来,研究人员分别在两种携带 EGFR 突变的人类 LUAD 细胞 PC9 和 H1975 中特异性沉默每个剪接异构体。在 siRNA 转染后第 3 天,RAC1B 敲低抑制了两种细胞的增殖并诱导细胞死亡,同时凋亡蛋白 BAX 和裂解的 PARP 的表达相应增加。相反,RAC1A 敲低导致细胞增殖适度增加,但细胞死亡无显著变化。鉴于 RAC1B 在 EGFR 野生型 LUAD 中也会上调,我们检测了 RAC1A 或 RAC1B 敲低对 EGFR 野生型 LUAD A549 和 H1944 细胞增殖的影响,结果与 EGFR 突变型细胞的变化趋势相似。总之,这些数据表明 RAC1B 而非 RAC1A 促进 LUAD 细胞增殖和肿瘤生长,突显了这两种剪接异构体的不同功能。

RAC1B 而非 RAC1A 促进 EGFR 突变型肺腺癌细胞生长,并选择性调节受体酪氨酸激酶信号通路
研究结论
03
由于 GDS1 与 RAC1B 之间的相互作用在肺腺癌细胞生长中具有重要的功能意义,因此可能是小分子抑制剂和细胞可渗透肽的合适干预靶点。除了靶向 RAC1B 本身外,本研究中确定的 RAC1B 上游正向调节因子也为治疗提供了替代靶点。(转化医学网360zhyx.com)
参考资料:
https://advanced.onlinelibrary.wiley.com/doi/10.1002/advs.202503322
【关于投稿】
转化医学网(360zhyx.com)是转化医学核心门户,旨在推动基础研究、临床诊疗和产业的发展,核心内容涵盖组学、检验、免疫、肿瘤、心血管、糖尿病等。如您有最新的研究内容发表,欢迎联系我们进行免费报道(公众号菜单栏-在线客服联系),我们的理念:内容创造价值,转化铸就未来!
转化医学网(360zhyx.com)发布的文章旨在介绍前沿医学研究进展,不能作为治疗方案使用;如需获得健康指导,请至正规医院就诊。
责任声明:本稿件如有错误之处,敬请联系转化医学网客服进行修改事宜!
微信号:zhuanhuayixue
腾讯登录
还没有人评论,赶快抢个沙发