推荐活动

突破瓶颈!福建医科大学/上海交通大学科研证实:这个新靶点或成肾癌治疗"增效钥匙"

首页 » 《转》译 1天前 转化医学网 赞(2)
分享: 
导读
近年来,肾癌被认为是一种与脂肪酸代谢重编程相关的代谢性疾病,但仍缺乏深入的研究。

6月16日,福建医科大学/上海交通大学研究人员合作共同在期刊《Molecular Cancer》上发表了研究论文,题为“Single-cell multi-omics reveals that FABP1 + renal cell carcinoma drive tumor angiogenesis through the PLG-PLAT axis under fatty acid reprogramming”,本研究中,研究人员发现肾细胞癌中脂肪酸代谢重编程的主要特征是 FABP1 高表达。FABP1+ 肿瘤显著影响生存率,并且与其他肿瘤亚群相比表现出不同的分化轨迹。它们表现出血管生成和细胞迁移信号的升高表达,与内皮细胞的 PLG-PLAT 介导的相互作用显著增强。基于实验结果,研究人员推断 FABP1+ 肿瘤可通过触发 PLG-PLAT 信号轴促进与纤溶酶相关的肿瘤血管生成。最后,通过利用临床前模型,研究人员提出靶向 FABP1-PLG-PLAT 轴进行干预可能是一种很有前景的策略,能够增强酪氨酸激酶抑制剂疗法的敏感性。


https://molecular-cancer.biomedcentral.com/articles/10.1186/s12943-025-02377-9#Sec1

背景知识

 01 

肾细胞癌(RCC)是一种源自肾上皮的常见恶性肿瘤,2020 年全球新增病例 431288 例,死亡病例 179368 例。肾细胞癌的透明细胞型(ccRCC)是最常见的类型,约占所有肾细胞癌病例的 75%。与患有其他组织学类型的肾细胞癌患者相比,患有透明细胞型肾细胞癌的患者通常预后更差。

近期,单细胞 RNA 测序技术使得在细胞水平上研究肿瘤发生成为可能,而空间转录组学的整合则能够更系统地对肿瘤微环境的相互作用进行空间特征描述。在本研究中,研究人员通过单细胞 RNA 测序结合多组学分析,探究了肾细胞癌(RCC)中的脂肪酸代谢重编程模式,确定了其生物学特征以及与其他细胞的相互作用和空间分布模式。

FABP1 在促进肿瘤血管生成中的作用

 02 

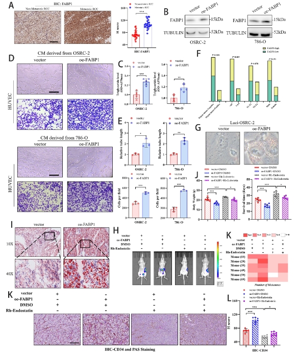
免疫组化分析表明,转移性肾细胞癌中 FABP1 水平显著高于非转移性肾细胞癌。研究人员建立了 786-O 和 OSRC-2稳定过表达 FABP1 的细胞系,通过测定甘油三酯水平确定了 FABP1 对细胞脂质积累的促进作用。鉴于脂质代谢与血管生成密切相关,研究人员旨在证明 FABP1 对肾细胞癌相关血管生成的影响,并探究 FABP1 促进肾细胞癌进展的机制。在管形成实验和迁移实验中,研究人员观察到当人脐静脉内皮细胞(HUVECs)与过表达 FABP1 的肾细胞癌细胞培养基共孵育时,管形成和迁移能力显著增强。为了在体内确认 FABP1 的作用,研究人员建立了表达荧光素酶的 OSRC-2 细胞,并证实了 FABP1 过表达后脂滴水平的增加。通过实验,研究人员发现 FABP1 过表达显著促进了体内肿瘤的进展和转移。此外,研究人员也证实了 FABP1 过表达对肾细胞癌组织中脂质水平的影响。通过生成稳定的 FABP1 基因敲除细胞系,研究人员检测到肿瘤细胞内 PLG 表达显著降低。在小鼠模型中进行的后续救援实验表明,过表达 PLG 能有效逆转因 FABP1 缺失所导致的肾癌进展受抑制的情况。


FABP1 在促进肿瘤血管生成中的作用(转化医学网360zhyx.com)

参考资料:

https://molecular-cancer.biomedcentral.com/articles/10.1186/s12943-025-02377-9#Sec1

【关于投稿】

转化医学网(360zhyx.com)是转化医学核心门户,旨在推动基础研究、临床诊疗和产业的发展,核心内容涵盖组学、检验、免疫、肿瘤、心血管、糖尿病等。如您有最新的研究内容发表,欢迎联系我们进行免费报道(公众号菜单栏-在线客服联系),我们的理念:内容创造价值,转化铸就未来!

转化医学网(360zhyx.com)发布的文章旨在介绍前沿医学研究进展,不能作为治疗方案使用;如需获得健康指导,请至正规医院就诊。

责任声明:本稿件如有错误之处,敬请联系转化医学网客服进行修改事宜!

微信号:zhuanhuayixue


评论:
评 论
共有 0 条评论

    还没有人评论,赶快抢个沙发


Baidu
map