诱导铁死亡!上海中医药大学/安徽医科大学合作发文:显著抑制癌细胞生长的治疗新策略
| 导读 | 雄激素受体信号抑制剂(ARSIs)已在转移性前列腺癌中显示出生存获益。 |
6月19日,上海中医药大学/安徽医科大学研究人员合作共同在期刊《Advanced Science》上发表了题为“Ezetimibe Engineered L14-8 Suppresses Advanced Prostate Cancer by Activating PLK1/TP53-SAT1-Induced Ferroptosis”的研究论文,本研究中,研究人员报道,L14-8能显著抑制晚期前列腺癌细胞的生长,其机制是通过诱导铁死亡实现的。从机制上讲,L14-8 与 PLK1 结合并促进其泛素介导的降解,从而增加下游 TP53 蛋白的磷酸化,该磷酸化进一步在 SAT1的启动子处富集,促进 SAT1 转录,从而引发铁死亡介导的癌细胞死亡。尤其是,体内研究进一步证明 L14-8 具有强大的抗肿瘤功效,且无明显毒性。总的来说,这项研究开发了一种源自依折麦布的新型小分子,用于以雄激素受体(AR)非依赖的方式治疗致命性前列腺癌,并提供了其通过触发 PLK1-TP53-SAT1 轴介导的铁死亡在致命性前列腺癌模型中发挥作用的机制见解,且该过程独立于 AR 信号通路。

https://advanced.onlinelibrary.wiley.com/doi/10.1002/advs.202504192
背景知识
01
前列腺癌(PCa)是全球男性中最常见的恶性肿瘤之一。鉴于雄激素受体(AR)信号通路在肿瘤发生中的关键作用,手术或药物去势治疗(ADT)是前列腺癌的主要治疗方法。然而,患者最终会进展为去势抵抗性前列腺癌(CRPC),这是导致大多数前列腺癌相关死亡的主要原因。由于在 ADT 治疗后睾丸外产生雄激素,以及肿瘤内 AR 扩增或过表达,AR 信号通路在相当一部分 CRPC 患者中持续激活,因此最近开发的 AR 信号抑制剂(ARSIs)在 CRPC 中具有显著的临床疗效。可是,这些药物的耐药性通过诸如 AR 转录重编程等机制发展。尤其是,在新型 ARSIs 时代,神经内分泌前列腺癌(NEPC)这一更为致命的前列腺癌类型的发生率有所增加。在许多情况下,雄激素受体(AR)的丧失与神经内分泌特征的激活同时发生,导致治疗诱导的神经内分泌前列腺癌(t-NEPC)。由于雄激素受体信号通路的失活,这些患者对雄激素受体抑制剂(ARSI)无反应,在进展为神经内分泌前列腺癌后不久就会死亡。因此,迫切需要找到新的治疗药物来治疗去势抵抗性前列腺癌(CRPC)和神经内分泌前列腺癌(NEPC)。
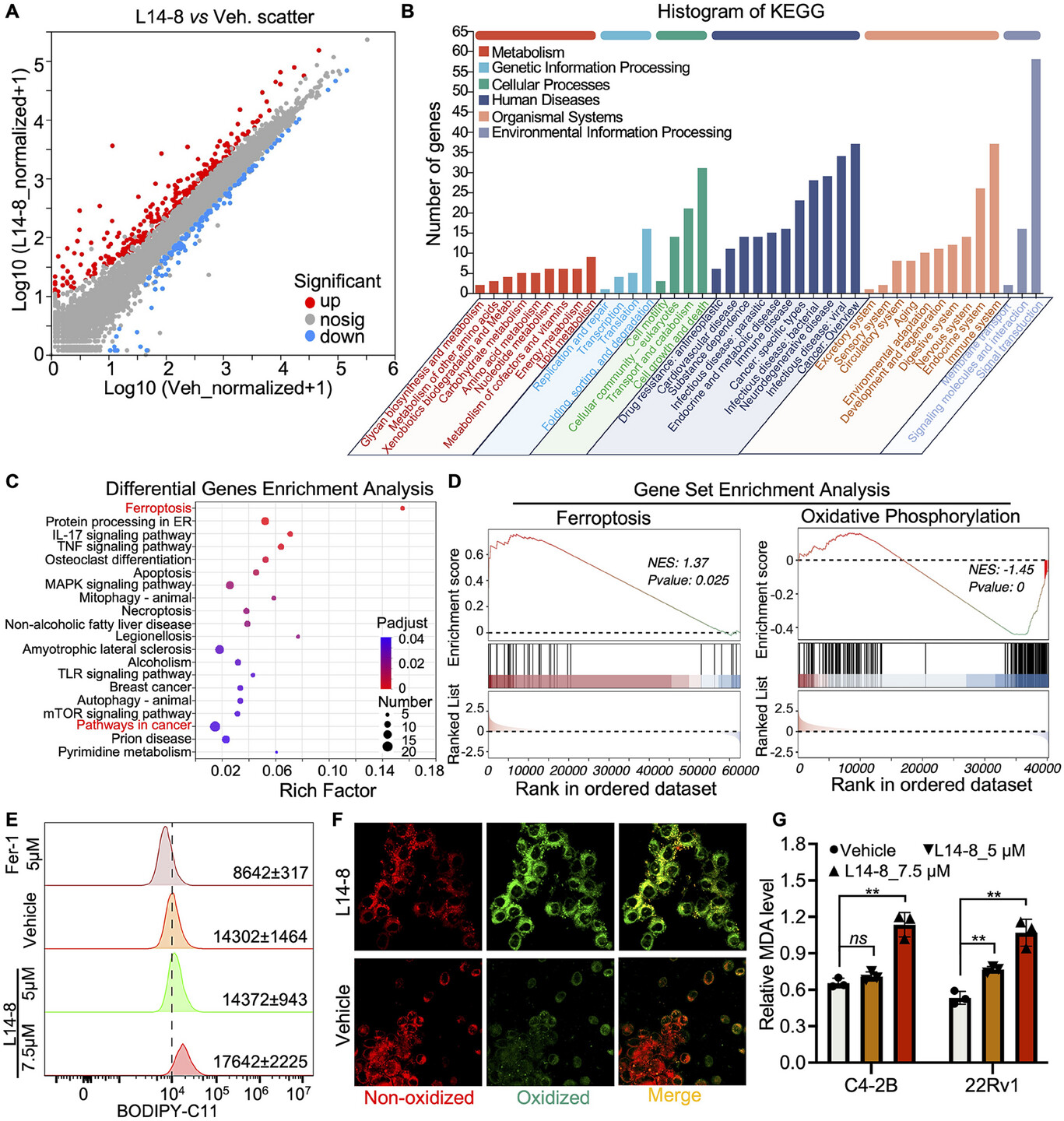
L14-8通过转录激活SAT1的表达诱导铁死亡
02
鉴于 L14-8具有显著的肿瘤抑制效果,研究人员接下来探究了 L14-8 是如何参与肿瘤生长抑制的。研究人员在 L14-8 处理后进行了转录组分析。差异基因富集分析(DGEA)和基因集富集分析(GSEA)表明铁死亡通路显著富集,这表明铁死亡参与了 L14-8 介导的肿瘤生长抑制。研究人员进一步使用 C11-BODIPY(581/591) 进行分析,这是一种用于检测活细胞中脂质过氧化和抗氧化功效的荧光探针,结果表明 L14-8 处理后铁死亡显著激活。进一步的脂质过氧化(LIP)实验表明,在 C4-2B 和 22Rv1 细胞中,L14-8 处理剂量依赖性地诱导了丙二醛(MDA)水平的升高。此外,补充铁死亡抑制剂 ferr-1 显著挽救了 L14-8 诱导的肿瘤细胞生长。这些数据共同揭示了 L14-8 在前列腺癌中的铁死亡效应。值得注意的是,尽管在 RNA-seq 差异表达基因分析中也富集了细胞凋亡通路,但通过流式细胞术测定,在前列腺癌细胞模型中,只有在较高剂量的 L14-8 作用下才观察到显著的细胞凋亡,但 PC3 细胞除外,在该细胞系中,低剂量的 L14-8 即显著诱导了细胞凋亡。
为了进一步确定介导 L14-8 诱导铁死亡的基因,研究人员接下来分析了 L14-8 处理后铁死亡相关基因的表达谱。通过利用前沿的 CRISPR-Cas13 技术敲低 SAT1有效地消除了 L14-8 引发的肿瘤生长抑制作用。这些发现共同表明,L14-8 通过激活 SAT1 表达诱导铁死亡。

转录组分析表明 L14-8 可诱导前列腺癌发生铁死亡
结论
03
综上所述,这些发现证明了L14-8通过诱导铁死亡而发挥强大的抗肿瘤作用,无论是在AR阳性的癌症类型中联合ARSIs,还是单独在AR阴性的癌症中(如NEPC)。(转化医学网360zhyx.com)
参考资料:
https://advanced.onlinelibrary.wiley.com/doi/10.1002/advs.202504192
【关于投稿】
转化医学网(360zhyx.com)是转化医学核心门户,旨在推动基础研究、临床诊疗和产业的发展,核心内容涵盖组学、检验、免疫、肿瘤、心血管、糖尿病等。如您有最新的研究内容发表,欢迎联系我们进行免费报道(公众号菜单栏-在线客服联系),我们的理念:内容创造价值,转化铸就未来!
转化医学网(360zhyx.com)发布的文章旨在介绍前沿医学研究进展,不能作为治疗方案使用;如需获得健康指导,请至正规医院就诊。
责任声明:本稿件如有错误之处,敬请联系转化医学网客服进行修改事宜!
微信号:zhuanhuayixue
腾讯登录
还没有人评论,赶快抢个沙发