攻克肝癌治疗“拦路虎”:中国药科大学团队揭示耐药新机制,联合用药策略受关注
| 导读 | 靶向治疗耐药性已成为肝细胞癌(HCC)治疗中的重大挑战。诱导铁死亡成为克服治疗耐药性的一种有前景的策略。 |
6月13日,中国药科大学研究团队在期刊《Cell Death&Disease》上发表了题为“Targeting USP18 overcomes acquired resistance in hepatocellular carcinoma by regulating NCOA4 deISGylation and ferroptosis”的研究论文,本研究中,研究人员确定USP18是去泛素化酶家族的一员,通过抑制索拉非尼诱导的铁死亡,促进肝细胞癌(HCC)的耐药性。NCOA4是铁死亡的关键调节因子,被证实是 USP18 的新下游效应因子,并受到翻译后抑制。这种调节基于 USP18 介导的去 ISG 化和降解过程。此外,研究人员还证明索拉非尼通过 STING/IRF3/ISG15 轴促进 HCC 中 USP18 的积累。尤其是,研究人员筛选并鉴定出HYP是一种新的 USP18 酶活性抑制剂,通过抑制 USP18 并随后抑制 NCOA4 的去 ISG 化,使癌细胞对现有的靶向治疗(索拉非尼和瑞戈非尼)敏感。

https://www.nature.com/articles/s41419-025-07772-0
背景知识
01
肝细胞癌(HCC)是全球第五大常见恶性肿瘤,也是癌症相关死亡的第三大原因,占原发性肝癌病例的 70% - 90%。索拉非尼是美国食品药品监督管理局(FDA)批准用于治疗晚期肝癌的首个多靶点酪氨酸激酶抑制剂。可是,索拉非尼治疗肝细胞癌的临床效果在用药 4 - 5 个月后会因原发性或获得性耐药而大打折扣。尽管人们对肝细胞癌中索拉非尼耐药的认识在不断提高,但对其潜在分子机制的理解仍十分复杂且充满谜团。迫切需要进一步研究索拉非尼耐药的分子机制,这有助于确定新的合理联合治疗靶点,以克服这一巨大障碍。
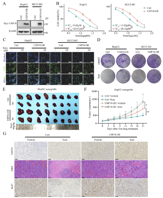
USP18 促进肝细胞癌在体外和体内对索拉非尼的耐药性
02
为了研究 USP18 是否赋予肝细胞癌(HCC)细胞对索拉非尼的耐药性,研究人员构建了两个稳定过表达 USP18 的细胞系。研究人员发现,USP18 过表达显著降低了 HCC 细胞对索拉非尼治疗的敏感性,这一点通过 CCK-8、EDU 和克隆形成实验得以证实。相反,USP18 敲低增强了索拉非尼对 HCC-SR 细胞的杀伤作用。值得注意的是,单独的 USP18 过表达或敲低对 HCC 细胞增殖均无显著影响。

USP18 促进肝细胞癌在体外和体内对索拉非尼的耐药性
为了进一步在体内验证 USP18 的作用,研究人员将过表达 USP18 的 HepG2 细胞与未过表达 USP18 的 HepG2 细胞分别注射到裸鼠体内。与体外实验结果一致,USP18 过表达对肿瘤生长没有显著影响;然而,它降低了索拉非尼对肿瘤生长的抑制作用。索拉非尼治疗后,USP18 过表达小鼠的肿瘤明显大于对照组小鼠,表明 USP18 过表达组的药物耐受性增强。同样,免疫组化染色结果表明,USP18 过表达削弱了索拉非尼抑制肿瘤细胞增殖的效果。综上所述,这些发现表明 USP18 在体外和体内均赋予 HCC 细胞对索拉非尼的耐药性。
结论
03
综上,这些研究结果揭示了一种获得性索拉非尼耐药的新机制,并为克服肝细胞癌的治疗耐药性提供了有前景的联合治疗策略。(转化医学网360zhyx.com)
参考资料:
https://www.nature.com/articles/s41419-025-07772-0
【关于投稿】
转化医学网(360zhyx.com)是转化医学核心门户,旨在推动基础研究、临床诊疗和产业的发展,核心内容涵盖组学、检验、免疫、肿瘤、心血管、糖尿病等。如您有最新的研究内容发表,欢迎联系我们进行免费报道(公众号菜单栏-在线客服联系),我们的理念:内容创造价值,转化铸就未来!
转化医学网(360zhyx.com)发布的文章旨在介绍前沿医学研究进展,不能作为治疗方案使用;如需获得健康指导,请至正规医院就诊。
责任声明:本稿件如有错误之处,敬请联系转化医学网客服进行修改事宜!
微信号:zhuanhuayixue
腾讯登录
还没有人评论,赶快抢个沙发