阻止癌细胞恶化有新招!中南大学湘雅二医院:发现重要癌症治疗靶点
| 导读 | 骨肉瘤(OS)被认为是一种激素依赖性肿瘤。在此,研究人员探究了其潜在机制,即特定分子与参与骨肉瘤进展的激素之间的相互作用机制。 |
6月10日,中南大学湘雅二医院研究人员在期刊《Cell Death Discovery》上发表了研究论文,题为“Androgen-induced AR-BRD4 transcriptional regulatory complex promotes malignant proliferation of osteosarcoma cells”,本研究中,研究表明,DHT 刺激显著上调了 AR 和 BRD4 蛋白表达,随后促进了骨肉瘤细胞的增殖。染色质免疫沉淀测序和双荧光素酶报告基因检测表明,DHT 处理增加了 BRD4 在染色质上的分布及其与 AR 的重叠,促进了 AR-BRD4 转录调节复合物的形成,显著提高了 AR 目标基因(如 PLCB4)的转录水平。此外,在裸鼠中进行的实验表明,BRD4 抑制剂(+)-JQ1 降低了 AR 相关基因的表达,并在体内抑制了骨肉瘤细胞的生长。总之,雄激素诱导的骨肉瘤细胞中 BRD4 的高表达参与了与雄激素受体相关的转录调控过程,促进了骨肉瘤的恶性进展。

https://www.nature.com/articles/s41420-025-02541-6#Sec11
背景知识
01
骨肉瘤(OS)是最常见的原发性恶性骨肿瘤,在儿童和年轻成人中预后不良。在过去四十年里,骨肉瘤的标准治疗方案,包括手术干预和化疗,未能充分应对复发、转移和耐药等关键挑战,导致总体生存率停滞不前。因此,推进骨肉瘤的辅助治疗策略需要采取多管齐下的方法,重点在于发现新的见解和潜在靶点,以开发出有效的干预措施,造福骨肉瘤患者。
骨肉瘤是一种依赖激素的恶性肿瘤,其发病和预后具有明显的性别和年龄相关特征。该病主要影响青春期后的青少年和年轻个体,男性发病率较高,且预后通常比女性差。20 世纪 60 年代首次提出了青春期骨骼生长发育与骨肉瘤发病有关的假说,引发了全球对该恶性肿瘤激素病因学的兴趣和研究。然而,骨肉瘤的罕见性和异质性给获取有力的分析证据以证实其激素起源带来了巨大挑战。
PLCB4 在骨肉瘤中的致癌作用
02
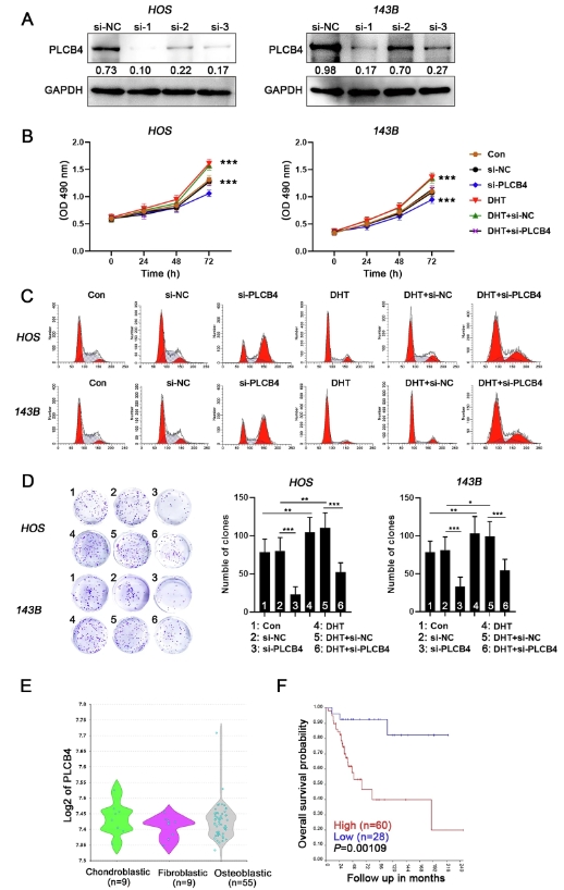
由于 PLCB4 在骨肉瘤细胞中的作用尚未得到研究,研究人员采用 siRNA 技术抑制 PLCB4 表达,并探究其对骨肉瘤细胞增殖的影响。研究结果表明,降低 PLCB4 水平显著降低了细胞活力,扰乱了细胞周期,并损害了双氢睾酮刺激的骨肉瘤细胞的克隆形成能力。此外,对 GSE42352 数据库的分析显示,PLCB4 在成骨细胞和软骨细胞骨肉瘤亚型中的表达高于成纤维细胞亚型,这种趋势与不同亚型中 AR 和 BRD4 的表达模式相似。此外,骨肉瘤患者的 Kaplan-Meier 分析表明,PLCB4 高表达与生存概率降低显著相关(P = 0.001 < 0.01)。这些发现进一步表明 PLCB4 是骨肉瘤中一个有前景的治疗靶点。

PLCB4 在骨肉瘤中的致癌作用
结论
03
总之,本研究结果表明,AR-BRD4 转录复合物协调 PLCβ4 的激活,从而在雄激素驱动的信号传导与骨肉瘤细胞的恶性增殖之间建立了直接的机制联系。(转化医学网360zhyx.com)
参考资料:
https://www.nature.com/articles/s41420-025-02541-6#Sec11
【关于投稿】
转化医学网(360zhyx.com)是转化医学核心门户,旨在推动基础研究、临床诊疗和产业的发展,核心内容涵盖组学、检验、免疫、肿瘤、心血管、糖尿病等。如您有最新的研究内容发表,欢迎联系我们进行免费报道(公众号菜单栏-在线客服联系),我们的理念:内容创造价值,转化铸就未来!
转化医学网(360zhyx.com)发布的文章旨在介绍前沿医学研究进展,不能作为治疗方案使用;如需获得健康指导,请至正规医院就诊。
责任声明:本稿件如有错误之处,敬请联系转化医学网客服进行修改事宜!
微信号:zhuanhuayixue
腾讯登录
还没有人评论,赶快抢个沙发