上海交大锁定头颈鳞癌治疗新靶点,可抑制转移并增效
| 导读 | 头颈部鳞状细胞癌(HNSCC)中发生的异常表观遗传重编程事件有助于肿瘤干细胞特性及化疗耐药性的形成,但相关机制尚不清楚。 |
4月10日,上海交通大学研究团队在期刊《Cell Death&Disease》上发表了研究论文,题为“USP10 stabilizes BAZ1A to drive tumor stemness via an epigenetic mechanism in head and neck squamous cell carcinoma”,本研究中,研究人员发现USP10在头颈部鳞状细胞癌(HNSCC)组织中表达上调,且高表达的 USP10 与患者的不良预后相关。从功能上看,USP10 作为一种癌基因,可增强 HNSCC 细胞在体外和体内的增殖和转移。从机制上看,USP10 与 BAZ1A 蛋白发生物理性相互作用,去泛素化并稳定 BAZ1A 蛋白。此外,BAZ1A 与 SOX2 结合,驱动增强子 - 启动子相互作用,并促进 BRD4 的募集,从而激活癌症干细胞(CSCs)相关特征的表达。因此,研究人员发现 USP10 依赖于 BAZ1A 来增强 HNSCC 的干性、进展和化疗耐药性。药理学研究表明,BAZ1A-IN-1,一种特异性的 BAZ1A 抑制剂,能够有效抑制 HNSCC 的干性、远处转移和顺铂耐药性。总之,本研究揭示了一个新的 USP10/BAZ1A/干性轴,并为 USP10 驱动的 HNSCC 提供了一个重要的治疗靶点。

https://www.nature.com/articles/s41419-025-07462-x#Sec10
研究背景
01
据报道,头颈部鳞状细胞癌(HNSCC)是头颈部最常见的恶性肿瘤。它由各种上呼吸道肿瘤组成,是全球第七大常见癌症。近几十年来,结合手术、放疗和分子靶向治疗的多模式策略为 HNSCC 患者带来了显著的临床优势。但是,仍有相当比例的患者最终会出现复发或远处转移,预后不佳。目前尚无有效的筛查策略,细致的体检仍是早期发现的主要方法。尽管一些口腔癌前病变(表现为白色或红色斑块)会发展为浸润性癌症,但大多数患者在出现晚期 HNSCC 时并无癌前病变史。口腔 HNSCC 通常采用手术切除治疗,术后根据疾病分期辅以放疗或放化疗(即放化疗或同步放化疗)。放化疗一直是治疗喉癌或咽癌的主要方法。
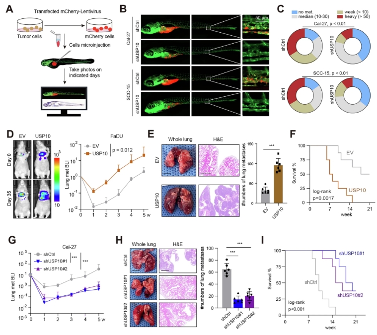
USP10 在体外和体内均促进头颈部鳞状细胞癌的转移
02
为了明确 USP10 在头颈部鳞状细胞癌(HNSCC)转移中的作用,研究人员在体外进行了迁移和侵袭实验。研究人员首先发现,USP10 敲低显著抑制了 HNSCC 细胞的迁移和侵袭。划痕愈合实验也表明,与对照细胞相比,USP10 敲低的 Cal-27 细胞迁移能力明显受损,而 USP10 过表达则促进了细胞迁移。此外,研究人员通过 qRT-PCR 或蛋白质印迹法检测了 USP10 对上皮间质转化(EMT)和转移相关标志物的影响。值得注意的是,USP10 过表达细胞中的 N-钙黏蛋白、波形蛋白和 MTDH 均降低,而 E-钙黏蛋白则显著升高。此外,研究人员构建了一个小鼠异种移植模型。值得注意的是,生物发光成像(BLI)分析显示,在 FaDU 中过表达 USP10 显著加重了静脉注射癌细胞后小鼠的肺转移负荷,并相应地缩短了动物的存活时间。相反,在 Cal-27 中敲低 USP10 显著减轻了转移负荷,并减少了小鼠肺部的定植。这些发现表明 USP10 在头颈部鳞状细胞癌(HNSCC)中具有促转移的作用。

USP10 在体外增强头颈部鳞状细胞癌的转移
结论
03
本研究共同揭示,USP10-BAZ1A 作为一个致癌轴,通过维持干细胞特性促进头颈部鳞状细胞癌(HNSCC)的生长、转移和顺铂耐药性。BAZ1A 与 SOX2 协同作用,通过表观遗传重编程维持癌症干细胞相关基因的表达。因此,靶向 BAZ1A 是抑制 USP10 高表达的 HNSCC 并增强顺铂敏感性的一种有效策略。(转化医学网360zhyx.com)
参考资料:
https://www.nature.com/articles/s41419-025-07462-x#Sec10
【关于投稿】
转化医学网(360zhyx.com)是转化医学核心门户,旨在推动基础研究、临床诊疗和产业的发展,核心内容涵盖组学、检验、免疫、肿瘤、心血管、糖尿病等。如您有最新的研究内容发表,欢迎联系我们进行免费报道(公众号菜单栏-在线客服联系),我们的理念:内容创造价值,转化铸就未来!
转化医学网(360zhyx.com)发布的文章旨在介绍前沿医学研究进展,不能作为治疗方案使用;如需获得健康指导,请至正规医院就诊。
责任声明:本稿件如有错误之处,敬请联系转化医学网客服进行修改事宜!
微信号:zhuanhuayixue
腾讯登录
还没有人评论,赶快抢个沙发