第五轮通知丨四会联办 学术盛会——CCTB学术大会与您跨越山海,渝见未来!
| 导读 | 4月11-13日
中国·重庆
山海无阻,渝您相约 |
长江之滨风正劲,巴渝大地春潮涌!2025年4月11-13日,2025年CACA肿瘤标志物学术大会暨肿瘤标志物产业创新大会暨肿瘤标志物青年科学家大会暨整合肿瘤学学术会议将在山城重庆联袂绽放!
大会由中国抗癌协会肿瘤标志专业委员会、中国抗癌协会整合肿瘤学分会联合重庆医科大学、重庆大学、重庆中医药学院共同主办打造,将以前沿之势奏响中国抗癌事业的时代强音。
大会以“创新·转化·合作·共享”为经纬,精心构筑多维学术版图:3场开幕式及40余场主题论坛如繁星列阵,既涵盖肿瘤标志物基础研究、临床应用等核心领域的前沿突破,亦辐射分子诊断、生物信息等交叉学科的技术革新,更延伸至产业转化、政策研究等实践维度。学术泰斗将剖玄析微分享真知灼见,青年才俊可激扬智慧碰撞思想火花,产学研用多方力量将在此深度融合,共同擘画整合医学的创新图景。大会设置系列活动为青年学者提供广泛交流学习机会,并授予国家级继续医学教育I类学分6分【2025-11-01-035(国)】。
当千年文脉邂逅现代医学,当山水之城拥抱智慧之光。让我们相约春满人间的渝州古城,于磁器口的晨雾中论道,在南滨路的夜色里畅谈,在长江索道的穿梭间启迪,让学术星火点燃抗癌征程,以创新动能续写生命华章!2025之春,期待与您共聚“行千里·致广大”的传奇之城,共赴这场融贯中西、跨越学科的学术盛宴,共谱中国抗癌事业的璀璨新篇!
01
大会组织机构
02
大会总体日程
CACA肿瘤标志物学术大会
CACA肿瘤标志物产业创新大会
CACA肿瘤标志物青年科学家大会
CACA整合肿瘤学学术会议
03
大会详细日程
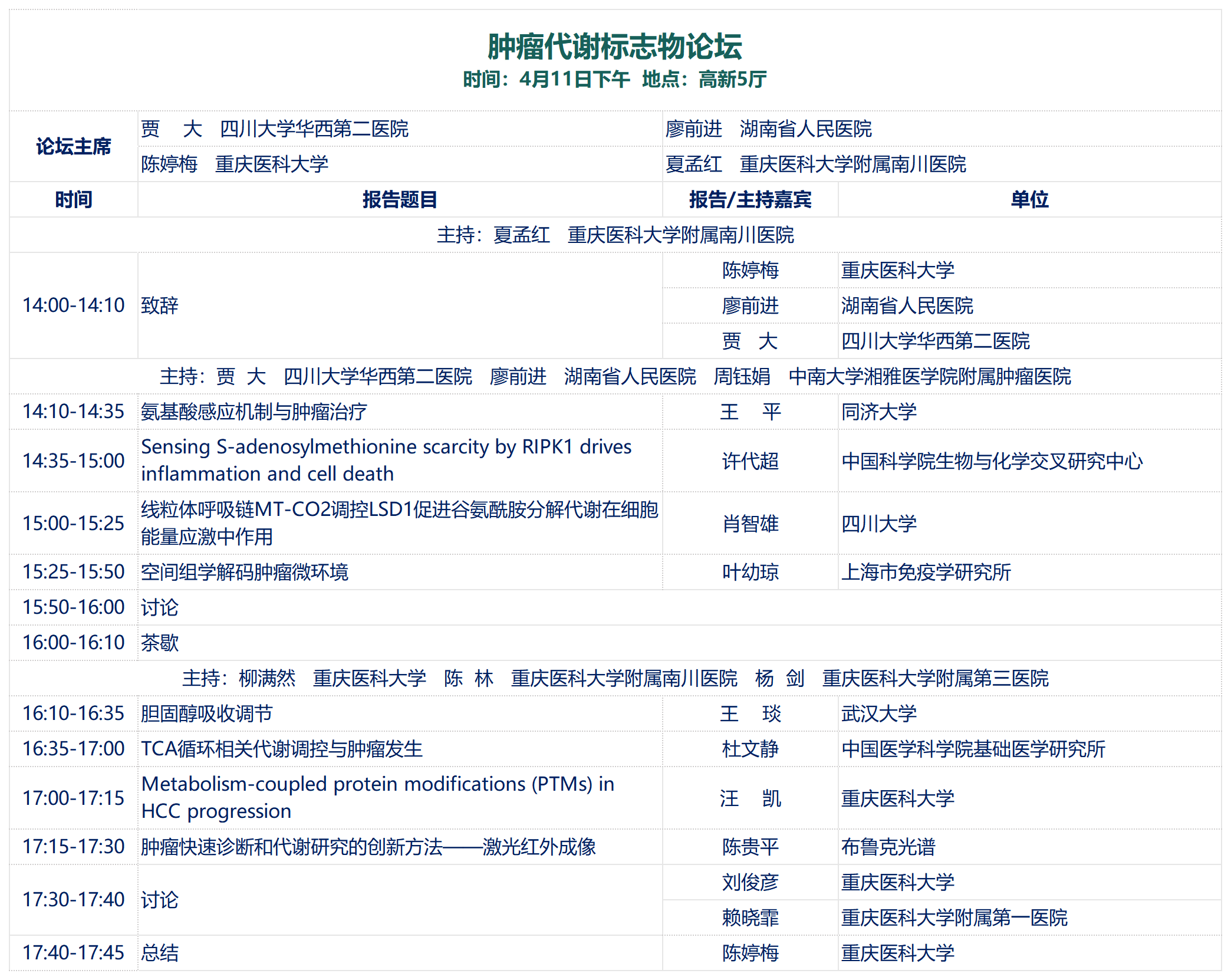
CACA肿瘤标志物学术大会



CACA肿瘤标志物产业创新大会
CACA肿瘤标志物青年科学家大会

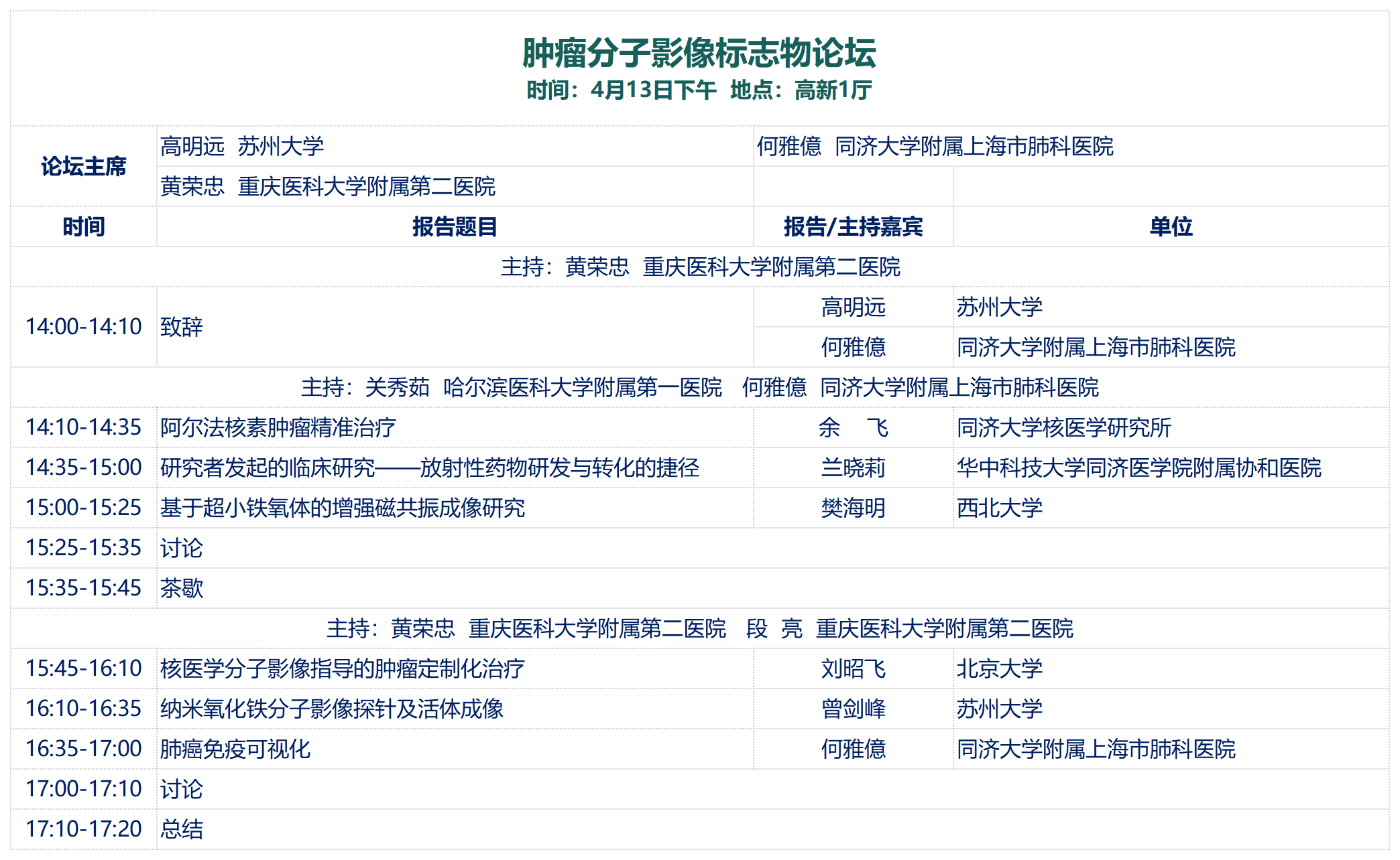
CACA整合肿瘤学学术会议
培训班活动日程
04
会务指南
大会注册缴费
本届大会要求所有到会代表均需进行注册,扫描下方二维码进入大会微官网进行注册。
(1)专委会会员可享受会员价优惠注册。
(2)3月20日前注册并缴费可享单人优惠价,3人及以上成团可享团队优惠价(点击了解详情)。
(3)参加2025“标微识瘤,迹寻癌踪”肿瘤标志物科普大赛(第一场)获得二等奖及以上的专家或团队(团队限5人)可获得免注册参会名额(点击此处了解详情)。
(4)注册并缴费参加2025CCTB大会的代表可以免费参加“肿瘤研究中单细胞测序数据灵活应用培训班”,限60名参加,先到先得(点击了解详情)。
(5)注册并缴费参加2025CCTB大会的代表可以免费参加“第5届临床肿瘤NGS应用与生信培训班”,限80名参加,先到先得(点击了解详情)。
(6)发票获取:本次会议注册费由中国抗癌协会开具增值税电子普通发票,内容为"会议注册费"并于会后一个月内发送至注册时预留邮箱,请注意查收。
(7)退费须知:4月2日前(含当天)可享受免费退费;4月2日后不再接受退费。
(8)注册负责人田老师:14791915125。
大会推荐酒店
大会交通指南
会务组联系方式
大会官网:https://biomarker2025.sciconf.cn
大会E-mail:tumorbiomarker@126.com
05
大会支持企业
06
大会支持媒体
07
往届精彩回顾
往届精彩回顾.png
点击“阅读原文”进入大会微官网
腾讯登录
还没有人评论,赶快抢个沙发