显著抑制肿瘤生长和转移!浙江大学发文:发现肾癌患者的预后标志物
| 导读 | 肾透明细胞癌(ccRCC)是最常见的肾癌类型。FDX1是调控铜死亡的关键基因,在肿瘤中发挥重要作用。然而,其在ccRCC中的具体作用尚不清楚。 |
3月21日,浙江大学研究人员在期刊《Cell Death Discovery》上发表了研究论文,题为“FDX1 overexpression inhibits the growth and metastasis of clear cell renal cell carcinoma by upregulating FMR1 expression”,本研究表明FDX1过表达显著抑制ccRCC细胞的增殖、迁移和侵袭,并促进细胞凋亡。机制上,FDX1结合FMR1蛋白并上调其表达,进而抑制Bcl-2和N-cadherin的表达,增强ALCAM, Cleaved Caspase-3和E-钙黏蛋白的表达。在小鼠模型中,FDX1过表达显著抑制肾肿瘤的生长和转移,但这种抑制作用在敲低FMR1表达后明显逆转。本研究结果证实FDX1在肾透明细胞癌中表达显著降低,并可作为肾透明细胞癌患者的预后标志物,其过表达通过促进FRM1的表达抑制肾透明细胞癌的生长和转移能力。

https://www.nature.com/articles/s41420-025-02380-5#Sec1
01
研究背景
肾癌是泌尿系统三种最常见的恶性肿瘤之一,2022年在全球185个国家报告了超过43万例新发病例和超过15万例死亡,分别在36种癌症中排名第14和第16位。因此,肾癌威胁着整个社会人类的生存。肾细胞癌(RCC)是最常见的肾癌类型,约占所有肾癌的85%,其中透明细胞癌(ccRCC)占75%或更多。目前,近1/3的ccRCC患者在确诊时已发生远处转移,药物治疗是大多数患者在此期间的主要治疗选择。近10年来,许多靶向药物和免疫检查点抑制剂应用于临床,在一定程度上改善了患者的生存。然而,靶向治疗容易产生耐药,而免疫治疗仅对特定人群有效。因此,需要不断寻找晚期ccRCC治疗的新靶点,为患者提供更多的治疗选择。
02
验证FDX1在ccRCC临床样本中表达及其临床意义
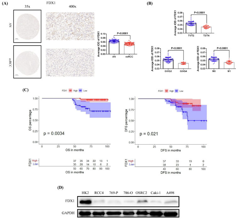
为了阐明 FDX1 在透明细胞肾细胞癌(ccRCC)中的表达特征,研究人员采用免疫组化(IHC)检测了本中心 75 对 ccRCC 和癌旁组织(AN)石蜡切片中 FDX1 蛋白的表达,并进行了比较分析。结果证实,FDX1 蛋白在 ccRCC 组织中的表达显著下调,且在分期、分级较高以及有远处转移(T3/T4、G3/G4 和 M1)的肿瘤中表达更低。基于这些患者的生存信息进行的预后分析结果表明,FDX1 低表达组患者的总生存期(OS)和无病生存期(DFS)显著短于 FDX1 高表达组。此外,研究人员还通过蛋白质印迹法检测了 6 种 ccRCC 细胞系中 FDX1 的蛋白表达,并将其与 HK2 细胞系中的表达进行了比较。结果表明,RCC4、769-P、786-O、OSRC2、Caki-1 和 A498 细胞系中 FDX1 蛋白的表达明显低于 HK2 细胞。因此,上述结果证实了 FDX1 在 ccRCC 中的低表达模式,并提示 FDX1 可作为 ccRCC 患者的预后标志物。

FDX1 在透明细胞肾细胞癌中的表达特征及临床意义验证
03
FDX1 过表达在体内抑制透明细胞肾细胞癌细胞的生长和转移
为了进一步阐明 FDX1 过表达对肾透明细胞癌表型的抑制作用,研究人员成功构建了小鼠原位肾肿瘤生长模型。研究结果表明,与对照组相比,FDX1 过表达组的 EdU 表达显著降低,而 TUNEL 表达显著升高。H&E 染色结果显示,FDX1 过表达组的肺转移灶数量明显少于对照组。此外,与对照组相比,FDX1 过表达组肺转移灶中 E-钙黏蛋白的表达显著增加,而 N-钙黏蛋白的表达显著降低。因此,这些结果证实了 FDX1 过表达对小鼠模型中 ccRCC 细胞增殖和转移的抑制作用。(转化医学网360zhyx.com)
参考资料:
https://www.nature.com/articles/s41420-025-02380-5#Sec1
【关于投稿】
转化医学网(360zhyx.com)是转化医学核心门户,旨在推动基础研究、临床诊疗和产业的发展,核心内容涵盖组学、检验、免疫、肿瘤、心血管、糖尿病等。如您有最新的研究内容发表,欢迎联系我们进行免费报道(公众号菜单栏-在线客服联系),我们的理念:内容创造价值,转化铸就未来!
转化医学网(360zhyx.com)发布的文章旨在介绍前沿医学研究进展,不能作为治疗方案使用;如需获得健康指导,请至正规医院就诊。
责任声明:本稿件如有错误之处,敬请联系转化医学网客服进行修改事宜!
微信号:zhuanhuayixue
腾讯登录
还没有人评论,赶快抢个沙发