实体瘤患者的曙光:曹雪涛院士团队揭示CAR-NK细胞疗法的卓越机制
| 导读 | 研究结果表明,通过Neo-2/15优化CAR-NK细胞的代谢,能够改善其在代谢不良的TME中的功能,并为代谢修饰NK细胞活性对抗实体瘤免疫抑制提供一种潜在的通用策略。 |
2025年3月3日,海军医科大学曹雪涛院士的研究团队在期刊《Signal Transduction and Targeted Therapy》上发表了题为“Neoleukin-2/15-armored CAR-NK cells sustain superior therapeutic efficacy in solid tumors via c-Myc/NRF1 activation”的研究论文。

https://www.nature.com/articles/s41392-025-02158-2
由于NK细胞的功能状态与IL-2级联有关,团队设计了间皮素特异性CAR-NK细胞,它能分泌IL-2Rβγ激动剂--新白细胞介素-2/15(Neo-2/15),以抵抗TME内的免疫抑制极化。经Neo-2/15修饰的CAR-NK细胞在TME内表现出更强的细胞毒性、更少的衰竭和更长的持续时间,因此,对胰腺癌和卵巢癌具有更强的抗肿瘤活性。
研究结果表明,通过Neo-2/15优化CAR-NK细胞的代谢,能够改善其在代谢不良的TME中的功能,并为代谢修饰NK细胞活性对抗实体瘤免疫抑制提供一种潜在的通用策略。
01
研究背景
为了克服TME引起的免疫抑制的不利影响,人们采用了各种策略来增强CAR工程免疫细胞的疗效,包括上调趋化因子受体以增强细胞对肿瘤组织的浸润,使用抗成纤维细胞活化蛋白CAR破坏与癌症相关的成纤维细胞,以及消耗与被收养细胞衰竭相关的转录因子。然而,这些方法尚未解决与浸润在TME内的被收养转移免疫细胞的能量供应和存活有关的难题。线粒体是通过三羧酸(TCA)循环和氧化磷酸化(OXPHOS)参与能量代谢的重要细胞器 ,NK细胞的代谢恢复能力与其效应功能密切相关,可受细胞因子信号的调节。特别是,白细胞介素(IL)-2或IL-15通过激活JAK-STAT、MAPK和PI3K-Akt-mTOR信号通路,共同增强糖酵解和OXPHOS,在增强NK细胞新陈代谢和功能方面起着关键作用。
02
Neo-2/15通过c-Myc/NRF1增强CAR-NK ATP生成和抗肿瘤疗效
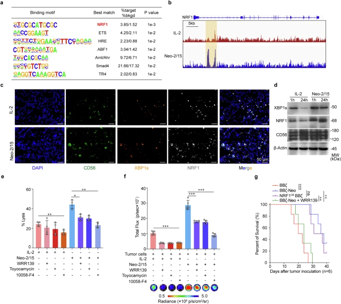
为了证明NRF1在BBζ中的功能作用,研究人员在BBζ中稳定过表达了NRF1(NRF1OE BBζ)。研究人员发现,无论是在体外还是在体内,NRF1的过表达都比Neo-2/15激化的BBζ更能增强IL-2激化的BBζ的抗肿瘤功效,并伴随着ATP生成的增强。相反,NRF1抑制剂WRR139以及XBP1裂解抑制剂(Toyocamycin)和c-Myc抑制剂削弱了BBζ-Neo的细胞毒性活性和ATP生成。NRF1抑制剂进一步增加了肿瘤负荷,降低了用BBζ-Neo治疗的肿瘤小鼠的存活率。这些结果表明,Neo-2/15能通过c-Myc/NRF1维持ATP的生成,从而增强CAR-NK细胞的功能,提高其对实体瘤的疗效。

Neo-2/15通过NRF1促进CAR-NK细胞的ATP生成和抗肿瘤活性。
03
总结
1. Neo-2/15对CAR-NK细胞的增强作用:研究发现,用Neo-2/15强化的CAR-NK细胞能够提高营养竞争力,增强能量产生,并在TME和外周循环中表现出更好的存活和持久性。这为过继细胞疗法在实体瘤治疗中的代谢修饰提供了有力证据。
2. 细胞因子铠甲的作用:细胞因子(如IL-2、IL-15等)能够增强NK细胞的增殖和活化,但天然细胞因子存在局限性。Neo-2/15作为一种新型细胞因子,具有更高的亲和力和更低的毒性,能够维持NK细胞的STAT5/Akt信号传导和c-Myc表达,从而增强CAR-NK细胞在TME中的抗肿瘤功能。
3. 线粒体适应性的重要性:线粒体的质量和功能对CAR-NK细胞的抗肿瘤效果至关重要。Neo-2/15能够维持线粒体的适应性和能量产生,增强细胞的抗凋亡能力和持久性。研究还发现,c-Myc的上调对维持线粒体适应性起关键作用。
4. NRF1和c-Myc的调控作用:NRF1是Neo-2/15处理的CAR-NK细胞中XBP1s介导的基因表达的主要转录靶标,能够增强细胞毒性。c-Myc和NRF1通过调控线粒体功能相关基因的表达,影响细胞代谢和抗肿瘤效果。抑制NRF1或c-Myc,会降低CAR-NK细胞的ATP生成和抗肿瘤疗效。
参考资料:
1.Li, X., Li, W., Xu, L. & Song, Y. Chimeric antigen receptor-immune cells against solid tumors: Structures, mechanisms, recent advances, and future developments. Chin Med J 137, 1285–1302 (2024).
2.Teng, F. et al. Programmable synthetic receptors: the next-generation of cell and gene therapies. Signal Transduct Target Ther 9, 7 (2024).
腾讯登录
还没有人评论,赶快抢个沙发