大分子免疫佐剂!苏州大学发文:创新的癌症免疫疗法
| 导读 | 肿瘤微环境的免疫调节对于有效的癌症免疫治疗至关重要,尤其是对于对传统治疗反应有限的肿瘤。然而,目前为肿瘤免疫调节而开发的免疫激动剂面临诸多挑战,这些最终都阻碍了其治疗效果和临床应用。 |
2月25日,苏州大学研究团队在期刊《Advanced Science》上发表了研究论文,题为“Tumor-Adhesive Chitosan-Derived Multi-Immune Agonist Unleashes Strong and Durable Anti-Cancer Immunity”,在这项研究中,研究人员介绍了一种免疫激动剂构建体(TACTIC),其具有良好的生物相容性和强大的免疫刺激作用,能够增强肿瘤细胞的免疫原性,同时在多种免疫细胞群中激发促炎反应。机制研究显示,TACTIC 能够靶向多个信号通路,使其能够有效重塑放疗后的肿瘤微环境,提高小鼠癌症模型放疗后的肿瘤控制效果,并引发具有记忆效应的全身性免疫响应。这些发现突显了 TACTIC 作为一种强大的大分子免疫佐剂的潜力,为其在创新癌症免疫疗法中的更广泛应用铺平了道路。

https://advanced.onlinelibrary.wiley.com/doi/10.1002/advs.202414110
01
研究背景
癌症免疫疗法已成为治疗实体瘤的一种很有前景的临床方法,它能使宿主免疫系统特异性地识别并清除肿瘤细胞。近年来,人们认识到传统的癌症治疗方式,如放疗(RT)和化疗,具有引发抗肿瘤免疫响应的能力。然而,这些治疗通常由于促炎信号诱导不足,导致免疫激活效果不佳,从而降低了整体治疗效果。为了克服这一局限性,人们开发出了多种免疫激动剂,它们能够通过靶向特定的细胞信号通路来增强免疫刺激。尽管取得了这些进展,但大多数具有小分子结构的免疫激动剂在临床转化方面仍面临重大挑战。这些局限性凸显了迫切需要更有效的免疫调节剂,以实现持续的治疗效果,同时将不良反应降至最低。
近期,大分子免疫激动剂在癌症免疫治疗领域备受关注。与小分子免疫激动剂相比,大分子免疫激动剂能够与细胞受体进行多价相互作用,并在肿瘤微环境中实现更长时间的滞留,从而引发更强烈且持久的免疫反应。然而,用于大分子免疫激动剂的聚合物生物相容性差以及生物降解性有限,仍是其临床转化的重大障碍。此外,目前的大分子免疫激动剂通常仅限于调节单一免疫信号通路,这可能限制了其全面重编程肿瘤微环境以及引发多样化免疫反应的能力。另外,鉴于肿瘤细胞是实体瘤中的主要细胞类型,尤其是对于免疫学上“冷”肿瘤而言,开发能够同时增强肿瘤细胞免疫原性并刺激免疫细胞促炎反应的巨分子免疫激动剂,对于实现肿瘤微环境的有力调节以及增强适应性抗癌免疫至关重要。
02
研究结果
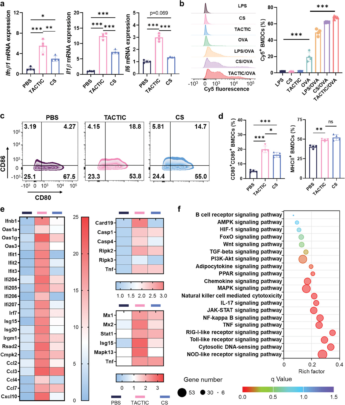
研究发现表明,TACTIC 不仅能调节肿瘤细胞,还能对肿瘤微环境中的关键免疫细胞发挥显著的免疫调节作用。通过增强肿瘤细胞的免疫原性、刺激巨噬细胞的促炎反应以及促进树突状细胞对抗原的摄取和成熟,TACTIC 有可能重塑肿瘤免疫微环境,从而有利于更有效的抗癌免疫反应。(转化医学网360zhyx.com)

参考资料:
https://advanced.onlinelibrary.wiley.com/doi/10.1002/advs.202414110
【关于投稿】
转化医学网(360zhyx.com)是转化医学核心门户,旨在推动基础研究、临床诊疗和产业的发展,核心内容涵盖组学、检验、免疫、肿瘤、心血管、糖尿病等。如您有最新的研究内容发表,欢迎联系我们进行免费报道(公众号菜单栏-在线客服联系),我们的理念:内容创造价值,转化铸就未来!
转化医学网(360zhyx.com)发布的文章旨在介绍前沿医学研究进展,不能作为治疗方案使用;如需获得健康指导,请至正规医院就诊。
责任声明:本稿件如有错误之处,敬请联系转化医学网客服进行修改事宜!
微信号:zhuanhuayixue
腾讯登录
还没有人评论,赶快抢个沙发