乳腺癌肺转移新机制!浙江大学黄建教授团队:抑制乳腺癌转移的新见解
| 导读 | 慢性应力会显著促进乳腺癌的发展。然而,是否肿瘤来源的外泌体(TDEs)受到慢性应力的影响并参与慢性应力介导的远距离转移尚不清楚。 |
12月4日,浙江大学黄建教授研究团队在期刊《Advanced Science》上发表了研究论文,题为“Chronic Stress-Induced and Tumor Derived SP1+ Exosomes Polarizing IL-1β+ Neutrophils to Increase Lung Metastasis of Breast Cancer”,本研究中,研究人员发现慢性应激显著促进TDEs的分泌,并通过激活4T1肿瘤小鼠的肾上腺素能β受体而改变外泌体的组成。外泌体注射和阻断实验表明,外泌体在慢性应激介导的乳腺癌肺转移中发挥着关键作用。慢性应激诱导的TDEs被肺部中性粒细胞内化,并通过CXCL2自分泌增强中性粒细胞的招募。此外,TDEs中SP1的水平升高,通过激活TLR4-NFκβ通路促进中性粒细胞分泌IL-1β,最终加剧乳腺癌的肺转移。综上所述,本研究揭示了预转移微环境中中性粒细胞获得炎症表型的新机制,并建立了神经内分泌变化、外泌体和免疫功能与转移之间的重要联系。

https://onlinelibrary.wiley.com/doi/full/10.1002/advs.202310266
背景信息
01
由慢性应力引起的神经内分泌功能障碍是促进包括乳腺癌在内的癌症发生和转移的重要因素之一。慢性应力通过增强肿瘤细胞的干细胞特性、定居能力和血管生成来显著促进肿瘤进展。
转移性乳腺癌的死亡率很高,5年生存率仅为27%。其中,三阴性乳腺癌侵袭性强,容易转移到肺等器官。乳腺癌可以重编程肺部微环境,产生预先存在的转移位点。乳腺肿瘤衍生的外泌体(TDEs)可以通过血液流动被运输到肺部,与肺部的目标细胞融合,重塑免疫抑制的微环境。
众所周知,中性粒细胞会通过形成中性粒细胞外泌体(NETs)来促进乳腺癌肺部转移,捕捉扩散的肿瘤细胞并抑制细胞毒性T淋巴细胞,从而加速转移灶的形成。然而,其在慢性应激介导的转移中的作用尚不明确。长期应激已被报道会激活上游造血干细胞,导致中性粒细胞产量增加,这表明慢性应激可能通过中性粒细胞促进乳腺癌转移。
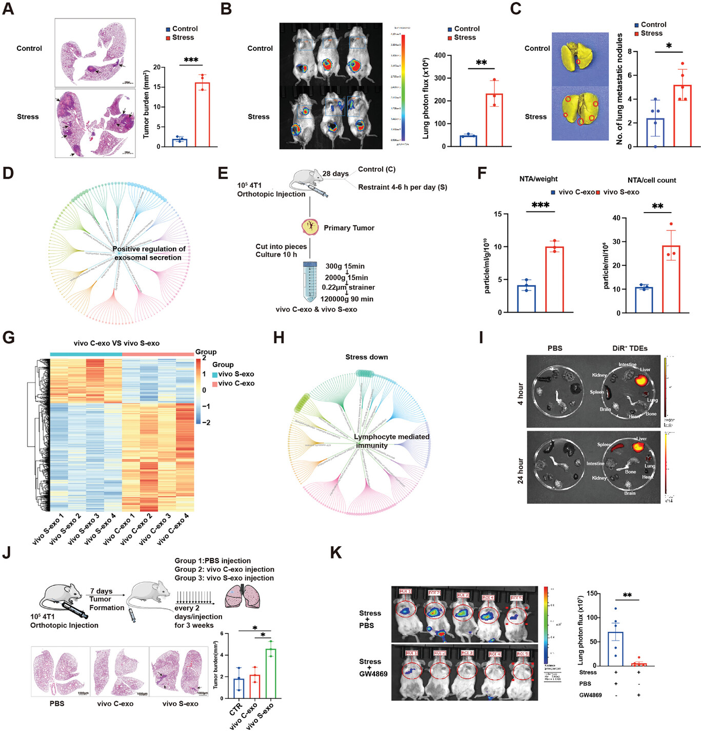
慢性应力会增强和改变4T1肿瘤小鼠的乳腺TDEs
02
慢性应力已被证实会显著促进乳腺癌肺转移。研究人员将携带4T1肿瘤的野生型BALB/C小鼠暴露于28天连续的束缚应力下,并将其命名为应力组。未接受任何治疗的携带4T1肿瘤的小鼠被命名为对照组。慢性应力会加速乳腺癌的肺转移。研究人员重新分析了与模型相似的GSE154685数据集,发现慢性束缚应力显著改变了与外泌体相关的基因的表达水平。通过分析,研究结果表明慢性应力积极调节肿瘤的外泌体分泌。为了验证这一观点,研究人员分离了TDE并评估其纯度。定量分析显示,慢性应力显著促进了TDE的分泌。为了进一步探究慢性应力是否影响TDE的成分,研究人员对对照组(体内C-exo)和应力组(体内S-exo)的TDE进行了蛋白质组分析。主成分分析和热图表示清楚地表明,活体C-exo和活体S-exo的表达模式和含量存在显著差异。对活体S-exo下调蛋白的GO分析揭示了免疫抑制。综合这些数据表明,慢性应激从定量和定性上改变了TDEs。

慢性应力会改变乳腺肿瘤组织来源的外泌体并促进肺部转移
研究人员接下来确定慢性应力诱导的TDE是否影响乳腺癌的进展。体内和体外荧光图像显示,带有高荧光强度的DiR标记的TDE主要靶向肝脏、肺和脾脏。用体外S-exo处理4T1肿瘤小鼠后,通过苏木精-伊红(H&E)染色可评估出肺部转移癌细胞数量增加。为了进一步评估TDE的作用,研究人员使用了GW4869,这是一种广泛使用的强效神经鞘氨醇磷脂酶抑制剂,能够阻止外泌体的产生。在慢性应力条件下阻断外泌体的产生显著降低了乳腺癌的肺转移。总之,这些结果表明,慢性应力诱导的TDE在促进乳腺癌肺转移方面发挥了关键作用。
外泌体SP1通过激活TLR4-NFκβ-IL-1β通路促进乳腺癌肺转移
03
为了评估是否是外泌体SP1的高水平导致了中性粒细胞的极化,研究人员在BM-PMNs暴露于含有SP1抑制剂光辉霉素的外泌体时进行了研究。光辉霉素显著降低了vivo S-exo和in vitro ISO-exo对中性粒细胞IL-1β分泌的刺激作用。在接受慢性应激的4T1肿瘤小鼠中,SP1抑制剂光辉霉素的抑制作用也得到了证实。当给小鼠注射光辉霉素时,肺转移被阻止。同时,肺部中性粒细胞和IL-1β+中性粒细胞的百分比显著降低。
研究人员使用了SP1敲低的4T1细胞(4T1-shSP1#2)及其对照细胞(4T1-shCTRL)。研究人员从两种细胞类型经无反应物或ISO处理后的上清液中提取外泌体并将BM-PMNs与这些外泌体共培养。来自4T1-shCTRL经ISO处理后产生的外泌体(4T1-shCTRL ISO-exo)对中性粒细胞中IL-1β、NF-κB、TLR4和CXCL2的上调促进作用在来自4T1-shSP1#2经ISO处理后产生的外泌体(4T1-shSP1#2 ISO-exo)中被显著抑制。与对照组中经4T1-shSP1#2 ISO-exo处理的中性粒细胞相比,经4T1-shSP1#2 ISO-exo处理的中性粒细胞中SP1和TLR4的含量没有显著差异(4T1-shSP1#2 C-exo)。4T1-shSP1#2 ISO-exo未能像4T1-shCTRL ISO-exo那样极化IL-1β+中性粒细胞。通过在体外模拟慢性应激(通过对4T1-shSP1#2的β-肾上腺素能刺激),限制了其外泌体作为免疫调节介质的功能。
接下来,研究人员评估了外泌体SP1含量的潜在影响。研究人员发现,降低外泌体SP1的含量显著降低了肺部转移负荷。此外,肺组织中中性粒细胞和IL-1b+中性粒细胞的数量明显减少。
总的来说,这些数据表明外泌体SP1在激活中性粒细胞的TLR4-NFκβ-IL-1β通路中发挥不可或缺的作用,从而促进乳腺癌的肺转移。(转化医学网360zhyx.com)
【参考资料】
https://onlinelibrary.wiley.com/doi/full/10.1002/advs.202310266
【关于投稿】
转化医学网(360zhyx.com)是转化医学核心门户,旨在推动基础研究、临床诊疗和产业的发展,核心内容涵盖组学、检验、免疫、肿瘤、心血管、糖尿病等。如您有最新的研究内容发表,欢迎联系我们进行免费报道(公众号菜单栏-在线客服联系),我们的理念:内容创造价值,转化铸就未来!
转化医学网(360zhyx.com)发布的文章旨在介绍前沿医学研究进展,不能作为治疗方案使用;如需获得健康指导,请至正规医院就诊。
腾讯登录
还没有人评论,赶快抢个沙发