抑制自噬!南方医科大学何翔教授团队:血管疾病治疗的潜在靶点
| 导读 | 环状RNA能够调节巨噬细胞的细胞质溶质性死亡(即细胞焦亡),这有可能促进炎症和基质金属蛋白酶(MMP)活性在腹主动脉瘤(AAA)中的协同作用。但环状RNA在调节AAA中巨噬细胞细胞质溶质性死亡方面的作用尚不明确。 |
11月27日,南方医科大学何翔教授研究团队在期刊《Clinical And Translational Medicine》上发表了研究论文,题为“CircHipk3 serves a dual role in macrophage pyroptosis by promoting NLRP3 transcription and inhibition of autophagy to induce abdominal aortic aneurysm formation”,本研究中,研究人员发现与正常动脉相比,CircHipk3在主动脉瘤中显著上调。在circHipk3处理的小鼠中,巨噬细胞焦亡促进炎症和MMP合成的协同作用,并显著加速Ang II和PPE诱导的AAA形成。机制上,RNA纯化分离染色质(ChIRP)表明circHipk3通过与Stat3相互作用促进巨噬细胞焦亡,增加主动脉中NLRP3水平,并通过与Snd1结合促进Ptbp1 mRNA降解来抑制自噬。因此,本研究揭示了circHipk3在巨噬细胞焦亡中的重要作用,从而显著改善AAA的预后。

https://onlinelibrary.wiley.com/doi/full/10.1002/ctm2.70102
背景知识
01
腹主动脉瘤(AAA)是一种慢性炎症性疾病,可引起腹主动脉局灶性扩张超过正常直径的50%,可能导致血管破裂,并具有较高的发病率和死亡率。炎症过程对动脉瘤的发生和发展至关重要,其发生早、持续贯穿于AAA的整个病程,并增强基质金属蛋白酶(MMPs)的活性和平滑肌细胞的凋亡。细胞焦亡是一种促炎症的程序性细胞死亡过程,既可以是炎症的原因,也可以是炎症的结果,形成正反馈加重炎症。细胞焦亡引起细胞肿胀和膜破裂,导致炎性细胞因子IL-1β、IL-18、高迁移率族蛋白b1 (HMGB1)和多种S100蛋白大量渗漏,进而募集炎性细胞,增加炎性细胞浸润。促炎细胞因子如肿瘤坏死因子-α (TNF-α)也激活依赖caspase8的消皮素-D加工,诱导细胞焦亡。更重要的是,既往研究发现,细胞焦亡标志物NLRP3、CASP1在AAA中表达升高,且细胞焦亡可促进AAA的多种重要病理过程,从而诱导AAA的形成,提示细胞焦亡在介导AAA形成中起关键作用。研究人员认为细胞焦亡是炎症反应的触发因素,从而导致AAA的形成。因此,抑制细胞焦亡可能有助于减轻炎症反应,最终抑制AAA的形成。
巨噬细胞被认为是白细胞介素(IL)-1β和IL-18的主要来源,而IL -1β和IL-18是与细胞焦亡相关的重要细胞因子。此外,巨噬细胞的NLRP3-CASP1级联是细胞焦亡的激活因子,它通过切割MMP的N末端抑制结构域来激活MMP,从而启动AAA的形成。因此,巨噬细胞焦亡可加重炎症反应和MMP活性,从而诱导AAA形成。抑制巨噬细胞焦亡可能是预防AAA形成的有效途径。此外,前期研究证明,下调编码基因LMP7等基因干预可通过减弱巨噬细胞焦亡来预防AAA形成。CircRNAs具有高度组织特异性调控和结构稳定性的特点,这使它们有可能在最小的全身不良影响下延缓AAA的形成。然而,CircRNAs是否通过调控巨噬细胞焦亡抑制炎症反应和MMP活性来调控AAA形成尚未得到证实。
CircHipk3通过与Stat3的相互作用促进巨噬细胞焦亡
02
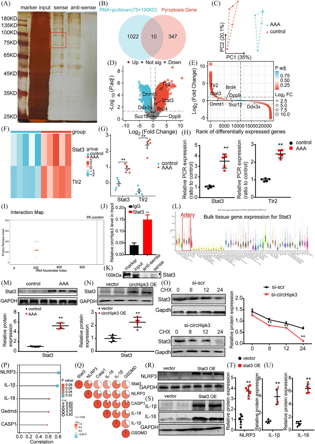
研究人员进一步阐明circHipk3在巨噬细胞中发挥作用的潜在机制。研究人员进行ChIRP检测,并切除circhipk3特异性条带进行质谱分析。随后,研究人员进一步分析了GSE51227转录组数据集中10个重叠的焦亡相关蛋白的差异表达。证据表明,Stat3和Tlr2在GSE51227数据集中表现出显著不同的表达水平。qPCR证实Stat3和Tlr2在AAA中表达上调。研究人员选择Stat3作为潜在的靶蛋白,因为它在激活NLRP3炎症小体中发挥上游作用,并确定其参与AAA的进展。此外,研究人员通过RIP实验验证了circHipk3和Stat3之间的相互作用。结果表明,与非特异性IgG抗体相比,circHipk3被抗Stat3抗体富集。蛋白质免疫印迹实验验证了Stat3与circHipk3的特异性结合。研究人员下一步研究了circHipk3和Stat3之间的相互作用是否影响Stat3的水平。接下来,研究人员进一步探究过表达Stat3是否影响NLRP3和IL-1β、IL-18的蛋白表达水平。相关性分析表明,在细胞焦亡关键基因中,NLRP3与Stat3的相关性最高。既往研究表明,Stat3能够与NLRP3启动子结合并增强H3K9乙酰化和NLRP3转录,以及NLRP3/ casp1介导的细胞焦亡。过表达Stat3可上调NLRP3、IL-1β和IL-18的蛋白表达水平。本研究结果表明,过表达Stat3显著上调巨噬细胞中的RNA水平和上层清液中IL-1β和IL-18的ELISA检测水平。过表达circHipk3可增强NLRP3、IL-1β和IL-18的表达;然而,这种作用被Stat3的敲低所消除。综上所述,上述结果表明circHipk3通过Stat3-NLRP3-IL-1β/IL-18通路调控巨噬细胞焦亡。

CircHipk3通过与Stat3的相互作用促进巨噬细胞焦亡
CircHipk3通过促进Ptbp1 mRNA降解抑制自噬促进巨噬细胞焦亡
03
既往研究表明,细胞内自噬在清除过量NLRP3炎症小体中发挥重要作用。此外,研究表明circHipk3可抑制自噬的形成。过表达circHipk3可抑制自噬相关蛋白Atg5和Beclin1的表达。相反,通过免疫荧光分析和自噬通量的增加,研究人员证明了circHipk3的敲低促进了自噬的形成。此外,研究人员通过透射电镜观察到,敲低circHipk3后,巨噬细胞的自噬体显著增加,提示circHipk3对自噬的抑制作用。另外,研究人员确定了Ptbp1和Snd1是circHipk3调控自噬的下游靶点。综上所述,本研究结果表明,Snd1可能通过调节circHipk3和Ptbp1 RNA分子之间的相互作用来调节Ptbp1 mRNA水平。
结语
04
总之,本研究结果表明,环状Hipk3在促进细胞因子分泌和MMP合成的协同作用方面发挥着关键作用,从而加剧巨噬细胞的焦亡,并促进AAA的形成。机制上,环状Hipk3通过与Stat3的相互作用,增加主动脉中NLRP3的水平,并通过与Snd1结合促进Ptbp1 mRNA的降解来抑制自噬,从而促进巨噬细胞的焦亡。鉴于在AAA发生机制中的核心作用,环状Hipk3成为一种有潜力的治疗靶点,可用于缓解AAA的形成和破裂。通过调节环状Hipk3的水平或活性来预防和管理这种严重的血管疾病具有潜在的前景。(转化医学网360zhyx.com)
【参考资料】
https://onlinelibrary.wiley.com/doi/full/10.1002/ctm2.70102
【关于投稿】
转化医学网(360zhyx.com)是转化医学核心门户,旨在推动基础研究、临床诊疗和产业的发展,核心内容涵盖组学、检验、免疫、肿瘤、心血管、糖尿病等。如您有最新的研究内容发表,欢迎联系我们进行免费报道(公众号菜单栏-在线客服联系),我们的理念:内容创造价值,转化铸就未来!
转化医学网(360zhyx.com)发布的文章旨在介绍前沿医学研究进展,不能作为治疗方案使用;如需获得健康指导,请至正规医院就诊。
腾讯登录
还没有人评论,赶快抢个沙发