【Nature子刊】天津大学李晓红团队:构建类器官-脑-计算机接口,引领脑损伤修复新时代!
| 导读 | 在这项研究中,团队构建了由植入式类器官介导的创新BCI,称为类器官-脑-计算机接口(OBCI)。 |
2024年11月6日, 天津大学临床医学院李晓红团队在期刊《Nature Communications》上发表了题为“Constructing organoid-brain-computer interfaces for neurofunctional repair after brain injury”的研究论文。团队评估了OBCI的长期安全性和可行性,并探索神经调节策略。OBCI刺激促进移植物的渐进分化,并增强类器官和宿主大脑内的结构功能连接,有望通过再生和调节修复受损的大脑,有可能将神经元引导至预先选择的目标,并在未来恢复功能性神经网络。

https://www.nature.com/articles/s41467-024-53858-2
关于类器官-脑-计算机接口
01
BCI和类器官移植是恢复神经功能的两种不同策略。研究表明,向移植细胞提供电刺激,可以促进细胞原位再生和轴突发芽。此外,刺激增强了受损区域周围神经元的可塑性,并指导移植细胞的靶向迁移。植入式电蜂窝混合设备最早由Stieglitz等人推出,已被证明可以促进功能性细胞与脑组织的整合,增强移植物和现有神经回路内的突触连接,并减少瘢痕组织的形成。此外,Byeongtaek等人开发了一种用于递送NSC和电调制的导电聚合物系统,证明刺激NSC移植比单独的电调节或NSC移植治疗,更能改善中风后的大脑恢复。
近年来,刚性电极已被植入移植的类器官中,以敏锐地检测移植物或宿主大脑的电活动,以评估移植物与宿主大脑之间的神经连接。因此,团队构建了创新的OBCIs,将移植类器官的优点与神经调节相结合,以修复脑损伤。首先,团队评估了OBCI系统的长期安全性和可行性,并探索了调节类器官移植物的方案。早期调节后,移植物的进行分化和成熟得到增强。此外,在后期调节后,移植物和宿主大脑之间建立了结构功能连接,显示出突触连接增加,并最终促进宿主受损功能的修复。未来,OBCI可以与闭环系统集成,以创建双向BCI框架,该框架有可能在宿主大脑内重建特定的神经功能回路。
早期刺激通过类器官-脑-计算机接口,促进神经发育
02
关于刺激下OBCI的安全性,检测到浸润的小胶质细胞和星形胶质细胞。3组之间移植物内60dpt的小胶质细胞没有显著差异,BO-ET-ES组在60至180dpt之间也没有显著差异。对于星形胶质细胞,GFAP细胞分散在整个移植物中,与BO和BO-ET组相比,BO-ET-ES组在120dpt时减少,而星形胶质细胞的数量从60dpt增加到180dpt,BO-ET-ES组存在显著差异。超过90%的P2RY12细胞与IBA1细胞共标记,而只有约2%的iNOS细胞与IBA1细胞共标记。在60和180dpt时,在电极周围检测到很少的炎症因子(IL-1β和TNF-α)。总的来说,在刺激下的移植物中,没有发生激活的免疫反应。

早期刺激通过OBCI,促进了类器官移植物的分化。
后期刺激通过类器官-脑-计算机接口,改善神经功能
03
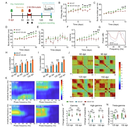
刺激后3个月,两种类型的相关性都显著增加,在BO-ET-ES组中观察到的效果更为明显。与BO-ET组相比,10天刺激后,宽带低频和Gamma活性之间的PAC更大。这种现象伴随着刺激后3个月,移植物中低频Gamma PAC的持续增加,表明电刺激对神经网络的动态发展有长期影响。LFP结果证明了类器官在不同网络状态下的进化,并强调了由类器官和宿主形成的复杂神经网络内的相关性。团队的分析表明,两种相关性在刺激后3个月内均显示改善,这种增强在BO-ET-ES组中更为显著。这些发现,强调了电刺激对神经网络连接的持久影响。
电刺激始终影响大脑类器官与行为和功能神经回路的整合。团队发现,BO-ET-ES组von Frey应用过程中高频带和Theta-Gamma耦合的能量显著高于BO-ET组,接近Naïve组观察到的水平。这表明电刺激促进了晚期行为功能的恢复。

后期刺激通过OBCI,促进了类器官与宿主之间的功能整合。
总结
04
1. OBCI促进功能恢复:通过OBCI的刺激,促进了宿主的功能恢复,观察到移植物的成熟和刺激后移植物与宿主大脑之间的结构功能连接增加。
2. 植入式BCI的作用:植入式BCI促进内源性神经干细胞(NSC)的存活和分化,调节脑组织的可塑性。
3. 3D脑类器官的优势:3D脑类器官作为理想的移植物替代品,可以解决大腔损伤的问题。
4. OBCI系统的构建与挑战:构建OBCI系统存在挑战,包括电极插入困难和长时间监控功能信号的风险。
5. OBCI系统的研究结果:团队使用OBCI系统研究了移植物的神经发育及其与宿主大脑的整合,发现电调制促进了移植物内神经元的逐渐分化。
6. 未来电极技术的展望:更高通量、超灵活和多功能电极,有望成为未来电极技术的主流,实现高空间分辨率、长期稳定性和多功能监测。
参考资料:
1. Hankey, G. J., Jamrozik, K., Broadhurst, R. J., Forbes, S. & Anderson, C. S. Long-term disability after first-ever stroke and related prognostic factors in the Perth Community Stroke Study, 1989–1990. Stroke 33, 1034–1040 (2002).
2. Kempermann, G. et al. Human adult neurogenesis: evidence and remaining questions. Cell Stem Cell 23, 25–30 (2018).
腾讯登录
还没有人评论,赶快抢个沙发