尼古丁新发现!上海交通大学发文:癌症复发转移的新机制
| 导读 | 头颈部区域(包括口腔、鼻腔、咽喉、鼻咽部和喉部)的黏膜上皮是首先接触烟草烟雾的部位,已观察到该区域黏膜上皮细胞存在乙酰胆碱受体(nAChRs)。目前尚不清楚HNSC细胞是否可以通过nAChR信号迁移和侵袭。 |
10月29日,上海交通大学研究团队在期刊《Cell Death&Disease》上发表了研究论文,题为“Nicotine-induced CHRNA5 activation modulates CES1 expression, impacting head and neck squamous cell carcinoma recurrence and metastasis via MEK/ERK pathway”, 本研究中,研究人员建立了HNSC细胞暴露于尼古丁的模型。研究人员采用CCK-8法评估尼古丁暴露后细胞增殖情况,通过伤口愈合和迁移试验评估细胞迁移和侵袭能力。研究人员还研究了CHRNA5敲低和过表达的影响,采用免疫荧光染色分析CHRNA5表达和定位,并进行克隆形成试验以测量CHRNA5敲低和过表达后的细胞克隆增殖情况。研究人员在裸鼠中进行肿瘤形成试验,使用sh-CHRNA5 Cal27细胞,并通过蛋白质免疫印迹实验和免疫组织化学染色进行验证。此外,通过免疫组织化学分析对喉咽和下咽癌组织进行分析。尼古丁通过表达CHRNA5显著增强了包括Cal27、Fadu、HN6和Tu686在内的头颈部肿瘤细胞的增殖、迁移和侵袭能力。敲低CHRNA5可以降低细胞迁移、侵袭和增殖能力,而尼古丁暴露可以逆转这一趋势。此外,随着CHRNA5的敲低,CES1的mRNA和蛋白表达也降低,表明两者之间存在调节关系。转录组学揭示,CHRNA5的敲低与MEK/ERK信号通路相关。进一步的细胞和组织水平证据表明,敲低CHRNA5后,p-MEK/MEK、p-ERK/ERK和CES1的水平降低,这一趋势可被尼古丁逆转。尼古丁通过上调CHRNA5表达促进HNSC的增殖、迁移和侵袭。尼古丁暴露激活CHRNA5,通过MEK/ERK途径调节CES1表达,从而促进头颈部鳞状细胞癌的复发和转移。

https://www.nature.com/articles/s41419-024-07178-4#Sec20
背景信息
01
头颈部肿瘤是指发生在上呼吸道和消化道各种结构中的恶性肿瘤,在全球范围内是第七大最常见的癌症类型。头颈部鳞状细胞癌(HNSC)是头颈部肿瘤中最常见的类型,占所有病例的90%以上,死亡率高达40%-50%。早期发现HNSC仍然是一个挑战。随着肿瘤的生长,它会局部侵袭并转移到区域淋巴结,导致超过60%的患者在晚期(III期或IV期)被诊断出患有该疾病。之前的研究表明,HNSC可能涉及多个潜在的致癌基因,涉及肿瘤转移和免疫功能调节等方面,具体应用有待进一步研究。虽然程序性死亡1(PD-1)免疫检查点抑制剂在治疗HNSC和其他癌症方面发挥了关键作用,但靶向分子疗法尚未给患者带来显著的益处。因此,迫切需要利用遗传和基因组学方法来发现HNSC的新型诊断和预后生物标志物。
尼古丁是一种成瘾物质,不仅作用于中枢神经系统,还作用于其他细胞类型。尼古丁与nAChR的相互作用激活了丝裂原活化蛋白激酶(MAPK)通路,促进细胞生长、血管生成以及相关的细胞活动。已经在相关的头颈部鳞状细胞癌细胞系和体外组织培养模型中发现MEK-ERK的诱导与肿瘤细胞的增殖有关。在MAPK通路中,MEK作为一种激酶,将细胞表面受体和上游激酶的信号传递给下游的ERK。曲美替尼是一种有效的MEK1和MEK2抑制剂,能够阻断RAF依赖的MEK磷酸化,从而持续抑制p-ERK1/2的活性。在分子生物学领域取得这些进步以及靶向疗法和精准医学兴起的背景下,迫切需要基于对HNSC发病机制更深入理解来开发新的治疗策略。
尼古丁暴露促进头颈部鳞状细胞癌细胞的转移
02
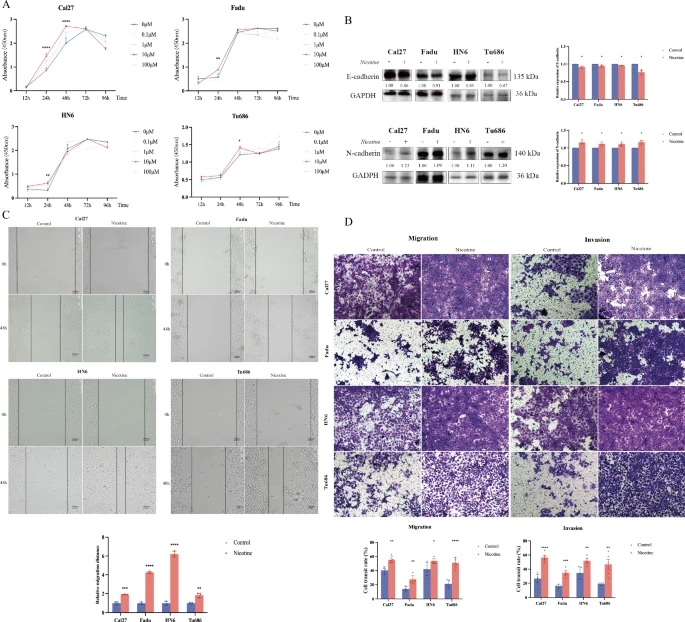
研究人员分别在12、24、48、72、96 h观察不同终浓度尼古丁对4种细胞增殖能力的影响。结果显示,10 μmol/L尼古丁浓度显著促进细胞增殖,与对照组比较差异有统计学意义(p < 0.05)。药物处理后24 ~ 48 h,细胞出现明显增殖差异,随后进入平台期。Cal27细胞在24 h和48 h增殖差异有统计学意义(p < 0.01),而Fadu细胞在24 h增殖差异有统计学意义(p < 0.05)。HN6细胞在24 h表现出显著的增殖差异(p < 0.01),而Tu686细胞在48 h表现出显著的增殖差异(p < 0.01)。

尼古丁暴露促进HNSC细胞的转移
为探讨10 μmol/L尼古丁暴露对头颈部鳞状细胞癌细胞迁移能力的影响,研究人员采用体外划痕实验分析细胞在无血清条件下48 h的相对迁移距离。结果表明,与对照组相比,尼古丁处理显著增强了Cal27、FaDu、HN6和Tu686细胞向创面的迁移,提高了它们的“愈合”能力。研究人员通过迁移和侵袭实验探讨尼古丁对头颈部鳞状细胞癌细胞迁移和侵袭能力的影响。迁移实验结果显示,与对照组相比,10 μmol/L尼古丁可促进Cal27、Fadu、HN6和Tu686细胞的迁移和侵袭。在有或没有基质凝胶的情况下,小室底部滤膜上细胞数量的增加表明尼古丁暴露显著增强了细胞的迁移和侵袭能力。蛋白质免疫印迹实验检测10 μmol/L尼古丁作用后上皮-间质转化(EMT)相关蛋白e -钙黏蛋白(E-cadherin)和n -钙黏蛋白(N-cadherin)表达的变化。结果显示,与对照组相比,尼古丁暴露后E-cadherin表达下调,N-cadherin表达上调,差异均有统计学意义。
结论
03
尼古丁通过促进CHRNA5的表达增强头颈部肿瘤细胞的增殖、迁移和侵袭能力。敲低CHRNA5降低了细胞的增殖、迁移和侵袭能力,而尼古丁暴露逆转了这一趋势。细胞水平蛋白印迹实验证实CHRNA5通过MEK/ERK通路调控CES1表达,影响头颈部鳞状细胞癌的复发转移。组织水平的蛋白印迹实验和标本免疫组织化学进一步表明CHRNA5通过调控CES1的表达,通过MEK/ERK通路影响头颈部鳞状细胞癌的复发转移。(转化医学网360zhyx.com)
【参考资料】
https://www.nature.com/articles/s41419-024-07178-4#Sec20
【关于投稿】
转化医学网(360zhyx.com)是转化医学核心门户,旨在推动基础研究、临床诊疗和产业的发展,核心内容涵盖组学、检验、免疫、肿瘤、心血管、糖尿病等。如您有最新的研究内容发表,欢迎联系我们进行免费报道(公众号菜单栏-在线客服联系),我们的理念:内容创造价值,转化铸就未来!
转化医学网(360zhyx.com)发布的文章旨在介绍前沿医学研究进展,不能作为治疗方案使用;如需获得健康指导,请至正规医院就诊。
腾讯登录
还没有人评论,赶快抢个沙发