【Cell子刊】揭秘人类大脑进化:北京大学王韵团队发现染色质结构域Y样在皮层发育中的关键作用
| 导读 | 在这项研究中,团队表明CDYL对人类皮层神经发生至关重要,并且它的缺乏导致皮质类器官中γ-氨基丁酸(GABA)能神经元的显著增加。 |
2024年10月, 北京大学神经科学研究所王韵团队在期刊《Cell Reports》上发表了题为“The chromodomain protein CDYL confers forebrain identity to human cortical organoids by inhibiting neuronatin”的研究论文。在这项研究中,团队表明CDYL对人类皮层神经发生至关重要,并且它的缺乏导致皮质类器官中γ-氨基丁酸(GABA)能神经元的显著增加。团队的数据提供了对CDYL在人类皮层发育中的进化作用的见解,强调了它在维持人类皮层NSC命运方面的关键功能。

https://www.cell.com/cell-reports/fulltext/S2211-1247(24)01165-3
关于染色质结构域Y样(CDYL)
01
染色质结构域Y样(CDYL)蛋白由氨基末端经典染色质结构域和羧基末端烯酰辅酶A水合酶/异构酶催化结构域组成,在基因抑制中发挥关键作用。既往研究表明,CDYL促进组蛋白H3在染色质上赖氨酸27(H3K27me3)位点三甲基化的建立和传播,并介导G9a和RE1沉默转录因子(REST)之间的相互作用,导致形成抑制基因表达的REST/CDYL/G9a复合物。已知CDYL可调节中枢和周围神经系统中的神经元迁移、神经元兴奋性和突触可塑性。
人类多能干细胞(hPSC)技术的进步,引入了一种研究人类神经发育的有效方法。最近开发的脑类器官(源自hPSC的自组织细胞聚集体)可以模拟胚胎大脑发育。这些三维(3D)类器官可以通过内在信号和外部模式线索,潜在地产生不同的脑细胞类型和结构。
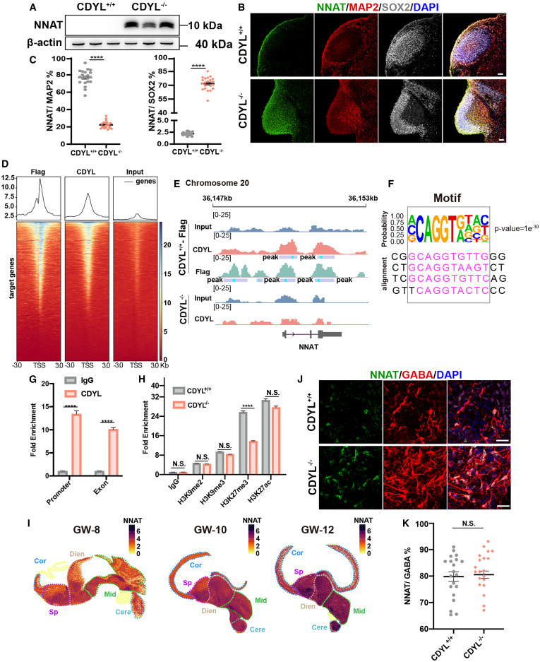
在这项研究中,团队确定了CDYL在维持人皮质类器官(CO)模型中NSCs的细胞命运承诺中的重要作用。此外,团队发现神经元素(NNAT)是CDYL的关键靶标,特别是在人类中,其异常表达显著影响皮层NSC的增殖和神经元分化。重要的是,CDYL对人类和小鼠皮层发育的影响差异很大。
CDYL抑制人类皮层发育过程中的NNAT转录
02
为了揭示CDYL控制人类皮层发育的分子机制,团队从3D CO的RNA-seq数据中,对上调最高的DEGs进行了全面调查。该结果表明,NNAT(一种可能与大脑发育中的神经发生相关的基因)在此过程中起着关键作用。
为了探索CDYL和NNAT基因之间的潜在相互作用,团队进行了染色质免疫沉淀测序(ChIP-seq)。两个平行实验的结果一致表明,CDYL或FLAG-CDYL融合蛋白与NNAT基因的转录起始位点和外显子区域结合。CDYL中的H3K27me3水平降低。与对照组相比,CO与其他组蛋白修饰,相对保持不变。此外,CDYL的缺失对它们在整体水平上的表达,没有明显影响。这些结果表明,CDYL对NNAT的调节作用,与H3K27me3密切相关。

NNAT在CDYL缺陷的人CO中上调
CDYL对小鼠和人类模型皮层发育贡献的比较分析
03
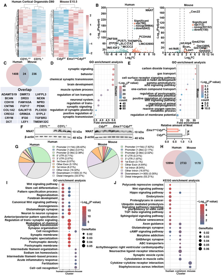
CDYL缺失后,团队在人和小鼠皮层中分别鉴定出1,432和260个DEGs。此外,两组之间只有24个DEGs重叠,其中许多参与大脑发育(例如,BCAN、DRD3、PENK、GRIN2A、SYPL2和LEF1)。GO富集分析进一步证实了,两组DEG对不同过程的参与。对于人类皮层发育,这些过程主要集中在突触可塑性和大脑发育上,而在小鼠中,它们表现出更广泛的范围,包括膜电位和代谢途径的调节等。此外,NNAT表达的改变是人类皮层独有的。
团队的分析揭示了人类CO中13,727个与CDYL结合的DNA,其中2,733个与小鼠胚胎皮层重叠。CDYL的染色体分布和高概率的DNA结合基序的预测,也表现出明显的差异。人类特有的目标与前脑发育和模式规范的过程相关。然而,小鼠特异性DNA靶标在中间丝组织和钠离子稳态中富集。其中许多基因参与模式规范过程(GO:0007389),包括腹侧和前后模式化。这些基因表达水平的改变,以及NNAT的异常,导致皮质发育异常。与小鼠相比,人类的CDYL靶基因与影响皮层发育的更广泛的信号通路有关。这些发现表明,CDYL在小鼠和人类的背景下具有不同的功能。

CDYL对小鼠和人类模型皮层发育贡献的比较分析
结论
04
团队全面研究了CDYL在人类皮层发育中的作用,揭示了CDYL的靶点并确定了相关的下游信号通路,所有这些都在脑类器官模型中。这项研究为发育中的人类皮层中NSCs命运决定的机制,提供了重要的见解。
参考资料:
1.Caron, C. ∙ Pivot-Pajot, C. ∙ van Grunsven, L.A. ...
Cdyl: a new transcriptional co-repressor
EMBO Rep. 2003; 4:877-882
2.Mulligan, P. ∙ Westbrook, T.F. ∙ Ottinger, M. ...
CDYL bridges REST and histone methyltransferases for gene repression and suppression of cellular transformation
Mol. Cell. 2008; 32:718-726
腾讯登录
还没有人评论,赶快抢个沙发