北京协和医学院詹启敏院士团队:揭示食管鳞状细胞癌相关恶病质的有前途靶点
| 导读 | 在这项研究中,团队在癌症恶病质小鼠模型中证明,白色脂肪组织褐变可能是一种典型的早发性表现,发生在体重减轻和骨骼肌萎缩之前。 |
2024年9月26日,中国医学科学院、北京协和医学院詹启敏院士团队在期刊《Signal Transduction and Targeted Therapy》上发表了题为“GRP75 triggers white adipose tissue browning to promote cancer-associated cachexia”的研究论文。研究结果揭示了肿瘤来源的GRP75在恶病质发展过程中,调节白色脂肪组织褐变的新机制,并提出了一种潜在的以白色脂肪组织为中心的早期恶病质干预靶向方法。

https://www.nature.com/articles/s41392-024-01950-w
研究介绍
01
恶病质起源于希腊语“kakos”和“hexis”,意思是“不良状态”,是癌症患者的主要并发症之一,是一种致命的消耗综合征,影响50-80%的癌症患者,消化系统肿瘤的患病率最高。在临床实践中,恶病质被认为是一个连续体,具有3个诊断阶段:前恶病质、恶病质和难治性恶病质。一旦患者达到难治期,他们就会处于严重的身体衰退状态,其特征是侵袭性高分解代谢和对药物反应不佳,这使得有效的减肥管理具有挑战性。
恶病质影响肌肉以外的多种组织,包括白色脂肪组织 (WAT)。从初始诊断到复发,计算机断层扫描图像上骨骼肌、皮下脂肪和内脏脂肪面积的减少程度与非小细胞肺癌复发后预后较差呈正相关,表明身体成分在预后预测中的潜在效用。此外,WAT丢失的程度与恶病质癌症患者的生存和预后相关。
在这项研究中,通过设置3个时间点(T-1到T-3),团队系统地描述了物理参数的动态变化,并在建立的食管鳞状细胞癌(ESCC)诱导的恶病质小鼠模型中,揭示了癌症诱导的WAT功能障碍。这项研究旨在鉴定源自恶病质诱导肿瘤的新型细胞外囊泡蛋白,阐明所涉及的潜在机制,并探索其临床应用的潜力。
研究进展
02
GRP75对脂肪细胞褐变至关重要
GRP75是一种应激诱导的分子伴侣,属于HSP70家族。传统上,它作为N端信号肽定位于线粒体中,并调节蛋白质的质量控制,包括折叠、组装和输出错误折叠的蛋白质以进行降解。GRP75在肿瘤组织中的过表达,通常与恶性进展呈正相关。GRP75与血管周围脂肪组织中的产热脂肪细胞密切相关,表明GRP75在肿瘤诱导的脂肪细胞褐变中的关键作用。
GRP75在63个ESCC组织样本中的表达,明显高于相应的相邻正常组织样本。GRP75表达与TNM分期之间,具有很强的相关性。GRP75过表达与ESCC患者的不良生存率密切相关。GRP75在其他已知的诱导恶病质的癌细胞分泌的EV中表达增强,包括C26(小鼠结肠癌)、HepG2(人肝细胞癌)和LLC细胞,表明GRP75的上调与泛癌恶病质有关。

GRP75对脂肪细胞褐变至关重要。
GRP75抑制剂在体外和体内减轻脂肪细胞褐变
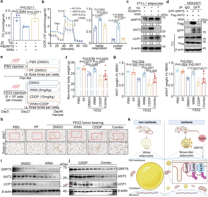
GRP75抑制剂withanone(WNN)治疗阻碍了细胞内TG的降低,以及基底和质子泄漏OCR的增加。WNN处理阻止了脂肪细胞中UCP1表达的上调。WNN有效靶向GRP75和ANT2之间的相互作用。这些结果表明,WNN在体外抵消GRP75过表达诱导的脂肪细胞褐变。
WNN处理的小鼠显示出NBW的显著增加,而DMSO处理的组显示恶病质。WNN基本上抑制了YES2荷瘤小鼠的WAT萎缩和骨骼肌萎缩。WNN治疗阻止了荷瘤小鼠iWAT中脂肪细胞大小的减小,表明WNN的抗恶病质活性。此外,WNN处理的小鼠表现出对肿瘤生长的显著抑制,与CDDP处理的小鼠相当。WNN治疗有效改善了WAT褐变和随后的恶病质状态。这些发现表明,WNN在体内发挥显著的抗恶病质作用,并抑制ESCC生长。
WNN与CDDP的组合,大大减轻了CDDP诱导的NBW和WAT,以及骨骼肌损失。WNN处理不会对小鼠的主要器官造成全身毒性。这些数据表明,WNN改善顺铂诱导的脂肪褐变,而不会引起可检测的毒性。

GRP75抑制剂在体外和体内减轻脂肪细胞褐变。
研究结论
03
脂肪组织内容和功能的改变在早期恶病质的发展中起着关键作用,强调了白色脂肪组织重塑在癌症恶病质发生和进展中的重要性。研究数据阐明了肿瘤来源的GRP75与脂肪细胞之间的通讯,以及GRP75促进ANT2-UCP1复合物形成,以直接引发脂肪细胞褐变的分子机制。这些结果扩展了科学界对导致恶病质发展的过程的理解,并支持靶向肿瘤来源的GRP75作为早期癌症恶病质干预的有前途的治疗选择。
参考资料:
1.Fearon, K. et al. Definition and classification of cancer cachexia: an international consensus. Lancet Oncol. 12, 489–495 (2011).
2.Argilés, J. M., López-Soriano, F. J., Stemmler, B. & Busquets, S. Cancer-associated cachexia - understanding the tumour macroenvironment and microenvironment to improve management. Nat. Rev. Clin. Oncol. 20, 250–264 (2023).
腾讯登录
还没有人评论,赶快抢个沙发