调控肿瘤生长和转移!北京生物技术研究院合作发文:肝癌治疗干预的新途径
| 导读 | 新生脂肪生成(DNL)是肿瘤生长和转移的重要标志。靶向DNL的治疗药物正在研发中。然而,DNL在癌症中的直接调控机制仍不清楚。 |
9月11日,北京生物技术研究院与北京药理学与毒理学研究所研究人员合作在期刊《Advanced Science》上发表了题为“Transcriptional Regulation of De Novo Lipogenesis by SIX1 in Liver Cancer Cells”的研究论文,本研究中,研究人员发现转录因子SIX1通过乳腺癌扩增的组蛋白乙酰转移酶1 (AIB1)和赖氨酸乙酰转移酶7 (HBO1/KAT7)直接增加DNL相关基因的表达,从而促进脂肪生成。SIX1的表达受胰岛素/lncRNA DGUOK-AS1/microRNA-145-5p轴的调控,也调控DNL相关基因的表达和DNL。DGUOK-AS1/microRNA-145-5p/SIX1轴在体内外调控肝癌细胞增殖、侵袭和转移。在肝癌患者中,SIX1表达与DGUOK-AS1、SCD1表达呈正相关,与微小RNA -145-5p表达呈负相关。DGUOK-AS1是预测预后的良好指标。因此,DGUOK-AS1/microRNA-145-5p/SIX1轴和DNL与肿瘤生长和转移密切相关,可能成为肝癌治疗干预的途径。

https://onlinelibrary.wiley.com/doi/full/10.1002/advs.202404229
背景知识
01
脂肪新生(De novo lipogenesis, DNL)是一种复杂且高度调控的代谢途径。DNL将碳水化合物转化为脂肪酸,用于合成甘油三酯(TGs)和胆固醇,这些脂肪酸被酯化并储存在脂滴(LDs)中。脂肪生成途径的失调与多种代谢异常相关,如肥胖、非酒精性脂肪性肝病(NAFLD)和代谢综合征。此外,增加的新生脂肪生成被认为是癌症发展的一个关键因素,靶向DNL的癌症治疗药物正在开发中。DNL包括一系列协调的酶促反应。脂肪生成酶(包括ACLY、ACC1、FASN和SCD1)的过表达已在许多类型的癌症中被广泛证实,并且与癌症患者的不良临床结局相关。
转录因子在DNL的调控中起直接作用。转录因子固醇调节元件结合蛋白-1c (SREBP-1c)、碳水化合物反应元件结合蛋白(ChREBP)、上游刺激因子(USFs)、肝X受体(LXRs)和过氧化物酶体增殖激活受体(PPARs)在调控这一过程中发挥关键作用。SREBP1c是调控DNL的主要转录因子,促进ACLY、ACC1、FASN和SCD1的转录和表达。作为关键的转录调节因子,ChREBP还可增加ACLY、ACC1、FASN和SCD1的表达。USFs是能够结合FASN启动子的CANNTG序列的转录因子。lxr包括LXRα和LXRβ,已被报道在调节脂肪酸合成中发挥重要作用。LXRs可直接或通过SREBP-1c激活脂质生成酶。尽管一些转录因子已被证明直接控制DNL,但DNL在癌症中的转录调控仍有很多未知。
DGUOK-AS1/miR-145-5p/SIX1轴调控肝癌细胞生长和转移
02
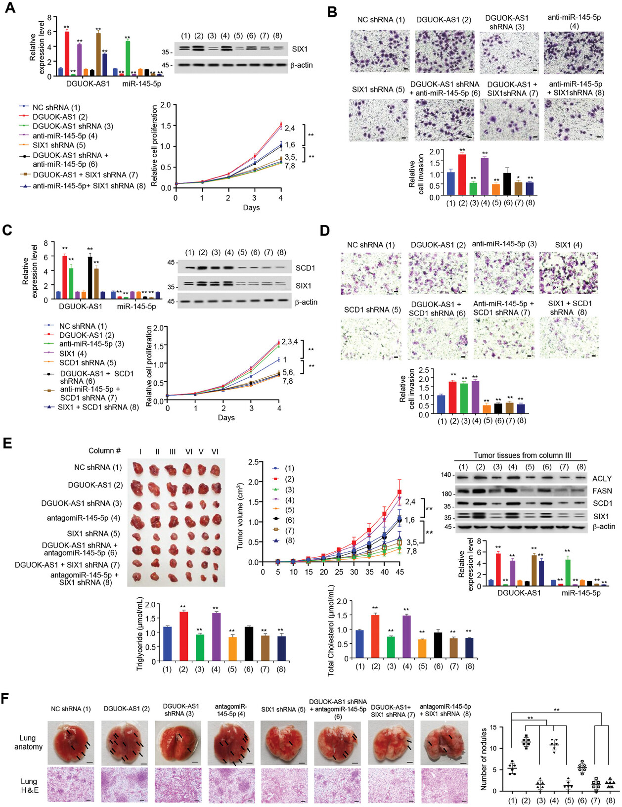
由于DGUOK-AS1/miR-145-5p/SIX1轴调控DNL,而DNL在调控癌细胞的增殖和转移中起重要作用,研究人员首先在体外检测DGUOK-AS1/miR-145-5p/SIX1轴是否调控癌细胞的增殖和侵袭。DGUOK-AS1过表达或miR-145-5p抑制剂可增加MHCC97H和HepG2细胞的增殖和侵袭,DGUOK-AS1 KD或SIX1 KD/SIX1 KO可降低其增殖和侵袭。miR-145-5p抑制剂可阻断DGUOK-AS1 KD抑制细胞增殖和侵袭的能力,SIX1 KD或SIX1 KO可阻断DGUOK-AS1或miR-145-5p抑制剂促进细胞增殖和侵袭的能力。这些数据表明,DGUOK-AS1/miR-145-5p轴通过SIX1调控癌细胞的增殖和侵袭。

DGUOK-AS1/miR-145-5p/SIX1轴调控HCC的生长和转移
接下来,研究人员测试了DGUOK-AS1/miR-145-5p/SIX1轴是否通过脂肪生成酶调控癌细胞的增殖和侵袭。过表达dguk - as1、miR-145-5p抑制剂或SIX1过表达可增加MHCC97H和HepG2细胞的增殖和侵袭,SCD1 KD/ SCD1 KO可抑制其增殖和侵袭。重要的是,SCD1 KD/ SCD1 KO几乎消除了DGUOK-AS1过表达,miR-145-5p抑制剂或SIX1过表达增加肝癌细胞增殖和侵袭的能力,表明SCD1是通过DGUOK-AS1/miR-145-5p/SIX1轴调控癌细胞增殖和侵袭的关键。
与体外细胞增殖和侵袭结果一致,DGUOK-AS1过表达和miR-145-5p抑制剂促进裸鼠肝脏肿瘤生长、转移和TC和TG水平,而DGUOK-AS1 KD和SIX1 KD或SIX1 KO抑制肝脏肿瘤生长、转移和TC和TG水平。miR-145-5p抑制剂消除了DGUOK-AS1 KD抑制肝肿瘤生长、转移和TC、TG水平的能力,SIX1 KD或SIX1 KO消除了DGUOK-AS1和miR-145-5p抑制剂促进肝肿瘤生长、转移和TC、TG水平的能力,提示DGUOK-AS1/miR-145-5p轴通过SIX1调控肿瘤生长、转移和DNL。
DGUOK-AS1/miR-145-5p/SIX1轴在肝癌中的临床相关性
03
在研究人员分析的肝癌患者中,SIX1的表达与DGUOK-AS1和SCD1的表达呈正相关,与miR-145-5p的表达呈负相关;DGUOK-AS1表达与SCD1表达呈正相关,与miR-145-5p表达呈负相关;SCD1表达与miR-145-5p表达呈负相关。
SIX1在包括肝癌在内的多种人类癌症中过表达,且其过表达与不良临床结局相关。miR-145-5p在肝细胞癌、前列腺癌、乳腺癌、卵巢癌等多种肿瘤中表达下调,且miR-145-5p低表达与肝癌患者不良预后相关。然而,DGUOK-AS1在肝癌中表达的临床意义尚不清楚。研究人员的分析表明,DGUOK-AS1在肝癌组织中显著上调。DGUOK-AS1低表达的肝癌患者具有较长的无病生存期(DFS)和总生存期(OS)。
研究小结
04
在本研究中,研究人员发现DGUOK-AS1通过miR-145-5p介导SIX1的表达和SIX1调节脂肪生成促进肝癌细胞的生长和转移。与SIX1和DGUOK-AS1相比,miR-145-5p通过抑制SIX1的表达来抑制DNL,从而抑制肝脏肿瘤的生长和转移。因此,研究人员确定了一个DGUOK-AS1/miR-145-5p轴,以及之前未知的DGUOK-AS1和miR-145-5p在调节DNL和DGUOK-AS1/miR-145-5p轴在调节肝肿瘤生长和转移中的作用。此外,DGUOK-AS1和SIX1可被胰岛素(一种与脂肪生成和癌症相关的分泌蛋白)刺激,而miR-145-5p被胰岛素抑制。胰岛素通过DGUOK-AS1/miR-145-5p轴调控SIX1表达。由于DGUOK-AS1/miR-145-5p/SIX1轴在癌症中失调,与预后相关,并控制DNL,而SIX1 KO可减轻NAFLD进展,该轴有望成为治愈肝癌和NAFLD的一个有前景的治疗靶点。(转化医学网360zhyx.com)
【参考资料】
https://onlinelibrary.wiley.com/doi/full/10.1002/advs.202404229
【关于投稿】
转化医学网(360zhyx.com)是转化医学核心门户,旨在推动基础研究、临床诊疗和产业的发展,核心内容涵盖组学、检验、免疫、肿瘤、心血管、糖尿病等。如您有最新的研究内容发表,欢迎联系我们进行免费报道(公众号菜单栏-在线客服联系),我们的理念:内容创造价值,转化铸就未来!
转化医学网(360zhyx.com)发布的文章旨在介绍前沿医学研究进展,不能作为治疗方案使用;如需获得健康指导,请至正规医院就诊。
腾讯登录
还没有人评论,赶快抢个沙发