【Lancet子刊】北京大学人民医院王辉团队:靶向下一代测序在呼吸道感染诊断的临床应用
| 导读 | 本研究探讨了靶向下一代测序(tNGS)在临床实践中区分下呼吸道感染的可行性。 |
2024年9月, 北京大学人民医院王辉团队在期刊《eB ioMedicine》上发表了题为“Enhancing lower respiratory tract infection diagnosis: implementation and clinical assessment of multiplex PCR-based and hybrid capture-based targeted next-generation sequencing”的研究论文。研究数据表明,tNGS在下呼吸道感染中具有广谱、快速、准确和成本效益的优势。与mNGS相比,tNGS对吸入性肺炎(mp-tNGS)患者的毛霉菌、非结核分枝杆菌和厌氧菌的敏感性较低,对耶氏肺孢子菌的检测能力强。这项将增强科学界对tNGS的全面理解,包括tNGS的靶点选择、引物或探针设计、实验条件的优化、在前瞻性样本中的性能和临床场景。tNGS未来在感染领域,具有较大的临床应用前景。

https://www.thelancet.com/journals/ebiom/article/PIIS2352-3964(24)00343-8/fulltext
研究背景
01
下呼吸道感染(LRTI)是全球发病率和死亡率的主要原因,具有巨大的医疗负担。多种病原体,例如细菌、病毒和真菌,可导致LRTI,临床表现难以区分。快速准确地检测病原体,可导致广谱抗生素减少并促进患者康复。然而,传统的诊断方法在培养困难和周转时间(TAT)方面存在缺点,并且需要事先假设病原体的类型。
随着新一代测序(NGS)技术的发展及其临床应用的增加,NGS已成为诊断遗传病和癌症的重要方法。最近的研究表明,NGS技术在诊断临床相关微生物方面,具有巨大潜力。它可以在一次测试中评估所有微生物,并且响应迅速,因此,其应用范围很广。然而,必须克服一些障碍,例如,高人类宿主核酸背景、定植鉴别和高成本。
在此背景下,广谱靶向NGS(tNGS)已成为mNGS的一种经济高效的替代方案。从技术上讲,tNGS的方法,包括在测序前使用PCR或杂交捕获来富集靶标,自2010年代以来没有显著变化。尽管如此,tNGS的靶标谱已经从单重检测(例如,16SrRNA、18SrRNA、ITS扩增子测序)或低多重检测,扩展到高多重检测。mNGS、单重扩增子测序奠定的基础,以及随后的技术进展,为多重PCR-tNGS(mp-tNGS)和基于杂交捕获的tNGS(hc-tNGS)的兴起奠定了基础,成为测序技术的突出趋势。
一些报道证明了,tNGS的临床应用在不同类型的感染中。mNGS和tNGS用于病原体鉴定及其诊断价值,已在以前的研究中得到证明。然而,它们的临床应用和在不同情况下的适用性差异,仍不清楚。这项研究旨在探讨tNGS在临床实践中,鉴别下呼吸道感染的可行性。
研究进展
02
mp-tNGS和hc-tNGS的诊断性能
与培养相比,mp-tNGS和hc-tNGS的敏感性分别为94.7%(95%置信区间[CI]:82.3-99.4%) 和89.5%(95%CI:75.2-97.1%),特异性较低,分别为57.8%(95%CI:50.3-64.9%)和56.0%(95%CI:48.7-63.2%)。与复合参考标准相比,mp-tNGS和hc-tNGS的敏感性分别为86.2%(95%CI:79.0–91.6%) 和82.7%(95%CI:75.2–88.7%),而mp-tNGS(96.8%[95%CI:91.0–99.3%])和hc-tNGS(91.7% [95%CI:84.2–96.3%])显示出更高的特异性。对于mNGS,与复合参考标准相比,敏感性和特异性分别为88.4%(95%CI:81.5-93.3%)和90.4%(95%CI:82.6-95.5%)。
在前瞻性研究的251名患者中,91名在CMT中显示出阳性结果。在129例中,通过mp-tNGS或hc-tNGS检测到病原体。与培养相比,mp-tNGS和hc-tNGS的敏感性为96.8%(95%CI:83.3-99.9%)和100.0%(95%CI:88.8-100.0%),特异性为47.2%(mp-tNGS[95%CI:40.4-54.1%])和46.3%(hc-tNGS[95%CI:39.6-53.2%])。与复合参考标准相比,mp-tNGS和hc-tNGS的敏感性分别为86.5%(95%CI:80.0-91.4%)和87.3%(95%CI:81.0-92.0%)。此外,mp-tNGS(90.0%[95%CI:81.9–95.3%])和hc-tNGS(88.0% [95%CI:79.6–93.9%])的特异性,低于回顾性研究中的特异性。对于mNGS,与复合参考标准相比,敏感性和特异性分别为85.5%(95%CI:79.1-90.6%)和92.1% (95%CI:84.5-96.8%)。前瞻性研究中,两种tNGS方法,具有良好的一致性。
mp-tNGS和hc-tNGS方法的临床诊断效果评估。
mp-tNGS、hc-tNGS与mNGS的临床评价
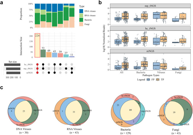
在这项前瞻性研究中,使用了251个样本,来评估mp-tNGS 、 hc-tNGS和mNGS的临床诊断性能。使用所有3种方法,都检测到了几乎一半的病原体(224/465)。在mp-tNGS和hc-tNGS共同检测到的病原体中,检测到较高比例的RNA病毒,而DNA病毒和细菌在hc-tNGS和mNGS检测到的病原体中,所占比例较高。致病病原体组的标准化读数,高于非致病病原体组。
mNGS对稀有病原体(如米根霉、芽状芽孢杆菌和黑曲霉复合体)表现更好,而tNGS检测到更多的病毒和耶氏肺孢子菌。仅通过mNGS检测到的18种致病病原体,是9种细菌(MTBC、鸟分枝杆菌复合体 [MAC]、铜绿假单胞菌、肺炎克雷伯菌和嗜麦芽葡萄球菌、皮氏不动杆菌)、2种RNA 病毒(SARS-CoV-2和人正红病毒4型)和6种丝状真菌(米曲霉、支链支枝杆菌、黄曲霉复合体、烟曲霉、球形枝孢菌和黑曲霉复合物)和一种酵母(Meyerozyma guilliermondii)。两种tNGS检测到但mNGS漏诊的23种致病病原体,是9种真菌(耶罗维奇疟原虫、烟曲霉和微孢根霉)、3种 DNA病毒(EBV 和 HSV1)、7种RNA 病毒(SARS-CoV-2、鼻病毒和呼吸道合胞病毒B、人冠状病毒OC43、人正红病毒4)和4种细菌(肺炎链球菌、肺炎克雷伯菌和脓肿分枝杆菌复杂)。7种RNA病毒中有5种仍未被mNGS鉴定,可能是由于缺少RNA工作流程,医生没有要求。mNGS检测到的9个缺失真菌中,有7个是P. jirovecii。hc-tNGS和mNGS检测到21种细菌,但mp-tNGS漏诊了21种细菌,因为8个样本中的21种中,有16种是肺脓肿或吸入性肺炎患者的厌氧菌。总体而言,对于mp-tNGS,9%的 DNA 病原体因面板设置而缺失;而对于mNGS,18%的RNA病原体由于未检测到RNA而缺失。
mp-tNGS、hc-tNGS和mNGS的致病病原体检出率,分别为84.3%(95%CI:78.9-88.7%)、89.5%(95%CI:85.0-93.0%)和 88.5%(95%CI:83.8-92.2%)。此外,3种NGS方法的检出率,均显著高于CMTs(P<0.001,卡方检验/Fisher精确检验)。tNGS的病原体谱可以覆盖超过95%(245/251[mp-tNGS]和249/251[hc-tNGS])的病例。
新型隐球菌Ag的敏感性,显著高于mNGS和tNGS。mNGS和tNGS检测到的MTBC,比Xpert-MTB多。同时,mNGS检测到的非结核分枝杆菌(NTM)比tNGS多。此外,对SARS-CoV-2进行基因分型,并在物种水平检测和鉴定NTM,这表明mp-tNGS可以识别更多病原体负荷低的样本,而hc-tNGS可用于识别更精确的亚型。
前瞻性研究中使用tNGS和mNGS方法检测病原体的性能(n=251)。
研究结论
03
团队系统评价了mp-tNGS和hc-tNGS,对BALF样本中病原体检测的疗效。tNGS的病原体谱可以覆盖95%以上的病例。研究结果表明,tNGS由于其成本较低且检测能力好,在大多数情况下,具有较大的临床应用前景。研究数据也有助于更全面地了解tNGS,为tNGS检测的开发、技术参考和临床应用,提供参考和指导。
参考资料:
1.Tsitsiklis, A. ∙ Osborne, C.M. ∙ Kamm, J. ∙ et al.
Lower respiratory tract infections in children requiring mechanical ventilation: a multicentre prospective surveillance study incorporating airway metagenomics
Lancet Microbe. 2022; 3:e284-e293
2.Estimates of the global, regional, and national morbidity, mortality, and aetiologies of lower respiratory tract infections in 195 countries: a systematic analysis for the global burden of disease study 2015
Lancet Infect Dis. 2017; 17:1133-1161
腾讯登录
还没有人评论,赶快抢个沙发