【研究前沿】复旦大学郝洁团队通过构建肿瘤分子分型新算法Themis实现肿瘤精准诊疗分子分型方法评估
| 导读 | 奚悦为本文唯一第一作者,论文的通讯作者为复旦大学附属中山医院郝洁研究员,上海生物芯片邹欣研究员,山东第一医科大学附属中心医院张意茗主任。 |
2024年6月,复旦大学郝洁团队在Briefings in Bioinformatics (IF=9.5) 以长文形式发表了题为:“Themis: Advancing Precision Oncology through Comprehensive Molecular Subtyping and Optimization”的论文。团队提供了一个肿瘤分子分型方法评估与优化的平台,并通过泛肿瘤类型和多临床场景系统性显示了肿瘤分子分型评估与优化的价值。目前,多个研究团队已经使用Themis评估肿瘤分子分型方法在相关临床场景的优劣进行研究。

一、研究背景
随着分子生物学和基因组学等领域的不断进步,精准医学在癌症领域的应用越来越重要。传统的癌症分类方法主要依赖于临床和病理参数,其中包括一系列标准生物标志物。然而,这种传统方法无法全面揭示肿瘤发展的复杂分子动态。目前肿瘤分子分型方法研究较多从基因组数据出发,转向基于基因表达谱的分类方法。这种转变使得我们不再仅仅依赖于组织学特征进行癌症分类,而是更加注重肿瘤的分子特征和基因改变。在精准肿瘤学中,肿瘤分子分型的研究在临床实践中对患者的个性化管理中发挥着至关重要的作用。尽管在肿瘤分子分型方面取得了很多研究进展,但该领域仍面临着重要挑战,其中最重要的是缺乏对现有肿瘤分型方法的全面比较评估。此外,虽然各分型方法有其优势,但尚未实现将这些不同方法整合起来以发挥它们的共同优势。这个空白突显了对当前分型技术进行临床定量评估比较的紧迫性,需要开发出一个平台,以比较不同方法在不同临床场景下的优劣,并且进行优化整合这些他们的优势。
二、研究思路
Themis利用了38个来源于癌症基因组图谱(TCGA)和已有研究的测试数据集(如GEO),并集成了多种现有研究的肿瘤分型方法,包括基于特征基因(如Stemness、Anoikis、Metabolism)、基于肿瘤微环境细胞组成特征和基于通路的分型方法。通过将已有分型方法应用于多个测试数据集并进行定量分析,Themis对每种方法的稳健性进行了严格评估。通过比较生存预后(总生存期(OS)、无进展生存期(PFS))、免疫浸润分数(ESTIMATEScore、ImmuneScore和StromalScore)和治疗预测(免疫检查点阻断,ICB)等指标,Themis能够揭示不同分型方法的相对优势和局限性。如图1所示。

图1. Themis流程。
三、研究结果
1、综合评价多种肿瘤分子分型方法:Themis框架
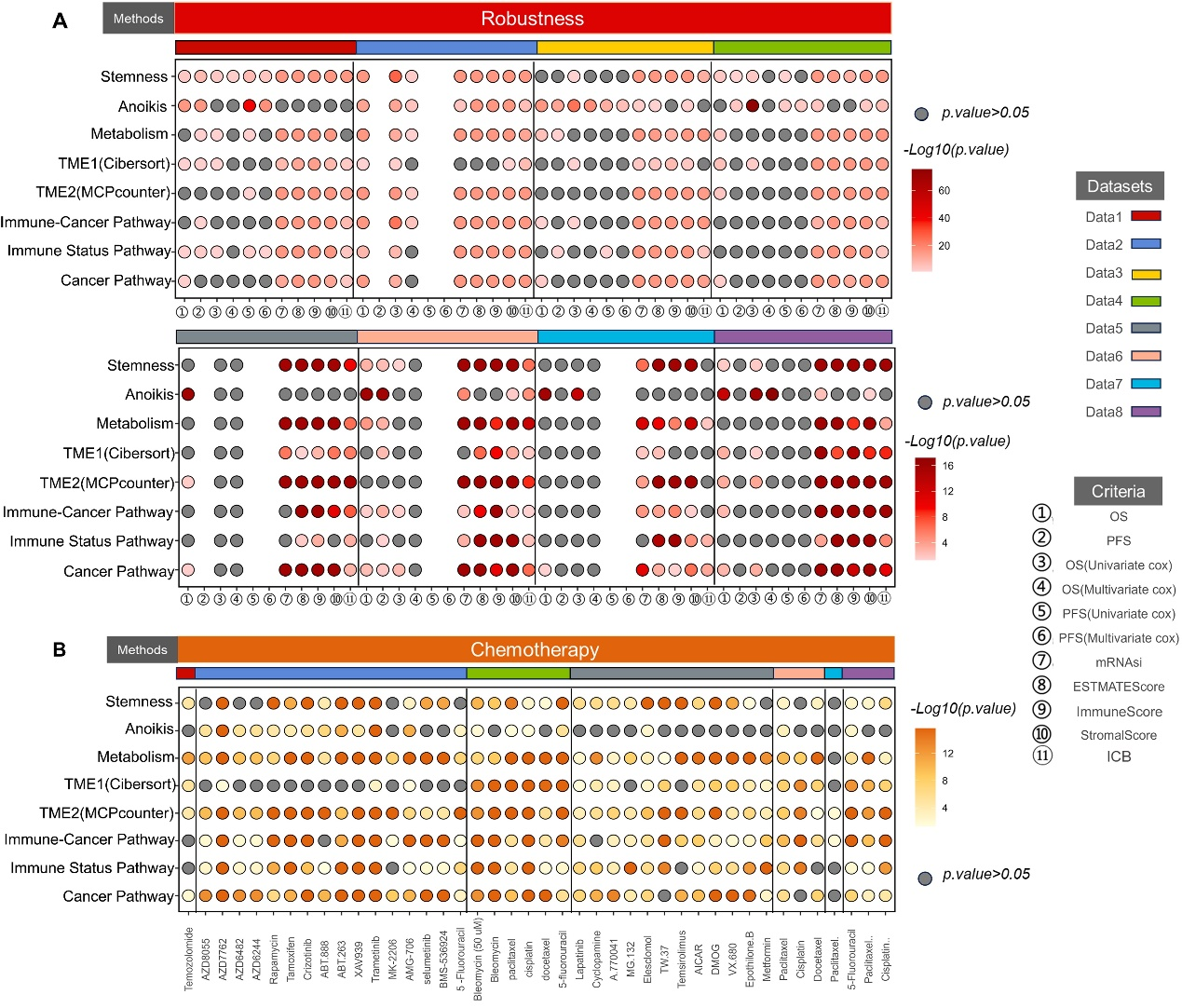
我们首先整合了8种已有研究的方法Stemness、Anoikis、Metabolism、TME1(Cibersort)、TME2(MCPcounter)和三种基于通路的分型方法Immune-Cancer Pathway、Immune Status Pathway和Cancer Pathway,分别通过使用不同的R包ConsensusClusterPlus、NMF、hclust进行聚类分析。随后围绕上述聚类的分型结果进行定量分析,以探索分子分型结果与各种临床表型之间的相关性,包括总生存期(OS)、无进展生存期(PFS)、信使核糖核酸干细胞指数(mRNAsi)、免疫浸润分数(ESTIMATEScore、ImmuneScore和StromalScore),以及TIDE算法预测的免疫治疗反应(免疫检查点阻断,ICB)和pRRophentic R包预测的化疗药物反应。

图2. 测试数据结果。(A)稳健性方面的表现(红色)包括K-M分析(OS/PFS,对数秩检验)、单变量Cox分析(OS/PFS,Wald检验)、mRNAsi评分、免疫浸润评分和TIDE免疫疗法(ICB)的统计分析结果(ANOVA检验)。(B) 稳健性(红色)方面的表现包括化疗药物的统计分析结果(ANOVA检验)。不同分类患者组的定量结果比较的p值为表的内容。对负对数转换后的p值(-Log10(p.value))进行记录,并使用气泡图对结果进行可视化。列出了每个数据集的相应色块、每个定量方法的相应序号以及总体性能(彩色梯度)。对于所有彩色点,阴影越深表示性能越好,灰色点表示p>0.05,即结果在统计学上不显著。如果为空白且没有点,则意味着没有相应的临床信息可用于该数据集的定量计算。
2、Themis在精准肿瘤学研究中的应用
为评估已建立的分型方法的实用性,我们在TCGA的30种不同肿瘤类型的数据集上进行了系统应用。这项分析旨在辨别这些方法在各种癌症中的适应性和相关性,重点关注分子异质性和临床表型相关性。气泡图中总结的结果(图3A)强调,适当分型方法的选择在很大程度上取决于固有的肿瘤异质性和临床表型的相关性(图3)。
例如,在TCGA肾上腺皮质癌(ACC)数据集中,发现Stemness、Anoikis、Metabolism、TME2和Cancer Pathway等分型方法可以预测生存结果(①-⑥),其中大多数方法产生了具有统计学意义的预后定量结果。对于与肿瘤mRNAsi和微环境相关的评分(⑦-⑩),Stemness、Anoikis、Metabolism、TME2和Immune Status Pathway等分型方法显示出与这些因素的显著相关性。然而在TIDE免疫治疗(⑪)结果方面,只有Anoikis和TME2提供了具有统计学意义的预测。对这些因素的综合分析表明,ACC肿瘤样本可能受益于使用Anoikis和TME2分型方法(图3A)。这种综合分析表明可以根据特定的临床和分子标准,为不同的肿瘤类型量身定制分型方法。此外,我们举例说明了如何使用雷达图来比较ACC数据集上分型方法的性能。K-M分析(OS①/PFS②)表明Anoikis法在ACC中最具统计学意义。OS③和PFS⑤的单变量cox分析显示,Cancer Pathway方法在ACC中显著(图3B)。这些分型方法的综合性能,以包括所有评估维度的雷达图面积为代表,将Stemness、Metabolism和TME2定位为ACC的主要方法(图3C)。
3、Themis在个性化的分型方法设计中的应用
Themis可以进一步优化分型方法。例如,通过结合ACC、Stemness和Metabolism中表现最好的方法,我们设计了一种新的分型策略,称为“Stemness-Metabolism”(图3D)。随后与其他方法比较分析显示,“Stemness-Metabolism”方法在多个定量指标上都有显著的增强(图3E)。此外,通过计算雷达图下的总面积,“Stemness-Metabolism”方法总体的分子分型效果超过了Stemness和Metabolisms方法(图3F-3G)。我们方法的优化结果并非偶然,因为通过随机组合的方法无法获得优化的结果。当结合两种性能较差的方法时,Anoikis和TME1(称为Anoikis-TME1);以及性能良好的方法Stemness和性能较差的方法TME1(称为Stemness-TME1),获得了较差的结果(图3E-3G)。这些结果证明了Themis在指导个性化治疗方案的分型方法设计方面的潜力。

图3. Themis用于泛肿瘤分子分型研究。(A)根据泛癌症可用性(绿色)对其性能进行了可视化。对于所有彩色点,阴影越深表示性能越好,灰色点表示p>0.05。(B) 雷达图显示了使用所有方法可视化的ACC数据集与临床表型相关的定量结果。(C)条形图显示了ACC数据集中方法定量结果的雷达绘图区域的定量比较。(D)使用两种分型方法(Stemness和Metabolism)的组合优化结果(将高干性和低干性与高代谢和低代谢特征相结合)。(E)气泡图显示了“Stemness-Metabolism”方法与其他方法之间的性能比较分析。(F)雷达图显示了在相同数据(ACC)中使用这些不同的分型方法与临床表型相关的定量结果。(G)条形图显示了ACC数据集中“Stemness-Metabolism”方法和其他方法的定量结果之间的雷达绘图区域的定量比较。
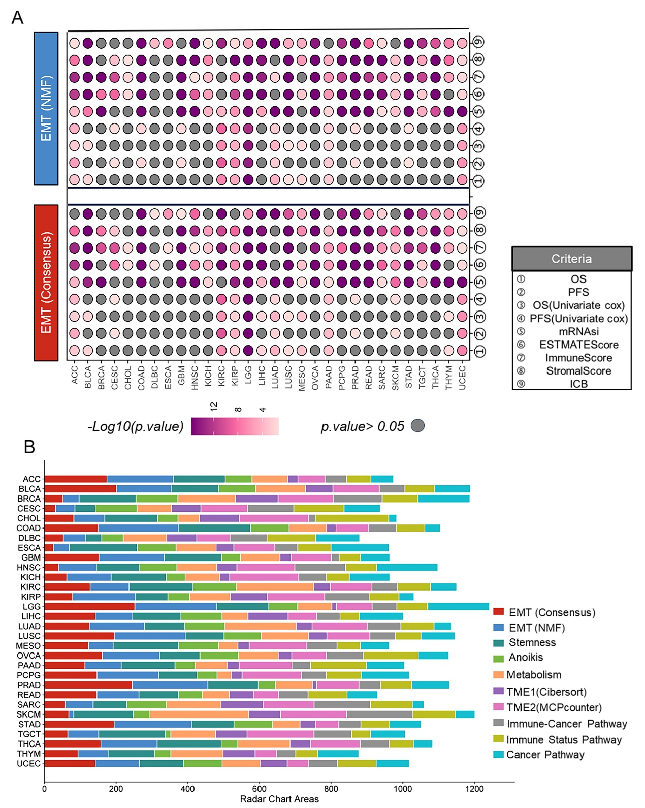
Themis同样可以应用于某种新的生物学特征相关的分子分型方法的评估(图4)。使用Themis评估比较上皮-间充质转化(EMT)相关特征的方法,我们可以系统地评估与该分型方法结果有关联的临床表型相关性,进而推断出该特征相关方法在特定肿瘤类型或临床场景下的作用。
基于不同分类算法的EMT(Consensus)和EMT(NMF)方法的结果显示,二者在大多数癌症类型中具有很高的一致性(图4A)。将这两种EMT相关的亚型分类方法与八种现有的分子亚型分类方法进行比较,雷达图结果和雷达图面积计算(图4B)显示,考虑到多个临床相关的表型,如综合生存预后、肿瘤免疫浸润得分、干细胞状态和免疫治疗预测,EMT的亚型分类方法在ACC、BLCA、COAD、GBM、LGG、LUSC、OVCA、PRAD、STAD和UCEC中表现最佳(图4B)。这意味着EMT可能在这些癌症中发挥重要作用,并且对EMT相关进展的研究对于理解肿瘤的生物特性和预后可能非常重要。

图4. Themis比较了EMT特征在不同肿瘤的分子分型中的应用。
4、Themis指导个性化医疗策略
Themis能够选择适合特定数据集的最佳分型方法,并有助于对用户的分子分型方法进行性能评估。我们使用Themis,将一项针对乳腺癌分型方法(Denise et al)研究与已有方法进行比较,以确定其是否适用于特定数据集。比较肿瘤分型在与患者药物反应(patient drug responses,pCR)相关的分析中的应用,对不同患者亚型的治疗效果进行量化分析。除了上述药物反应指标外,还利用免疫浸润评分和TIDE免疫疗法预测作为定量指标。随后,应用平台现有的分型方法对Denise等人的研究数据进行分子分类。可视化了每种方法的定量结果的p值。
对于全部组药物治疗(All arm),所有方法的结果在统计学上都是显著的(p <0.05,ANOVA检验)。三种最显著p值的方法是Denise et al,Immune-Cancer Pathway和Stemness研究方法(图5A)。雷达图结果显示了综合表现最好的三种亚型方法分别是Denise et al,Immune-Cancer Pathway和Stemness(图5B、5C)。此外,我们呈现了不同分型方法在每种药物预测指标中的统计显著性排名(图5D)。研究结果体现了Denise等人的方法在全部组药物(All arm)治疗中的优势,对于特定的AMG386药物治疗的患者分类策略,Immune-Cancer Pathway方法成为最合适的选择,说明了用户可以根据其个性化医疗策略的需求选择患者的分子分型方法(图5D)。

图5. Denise et al方法的Themis应用示例数据。
奚悦为本文唯一第一作者,论文的通讯作者为复旦大学附属中山医院郝洁研究员,上海生物芯片邹欣研究员,山东第一医科大学附属中心医院张意茗主任。该研究得到了国家自然科学基金(82170045,31800253),上海交通大学医学院高水平地方高校创新团队 (SSMU-ZLCX20180502)的支持。

一、研究背景
随着分子生物学和基因组学等领域的不断进步,精准医学在癌症领域的应用越来越重要。传统的癌症分类方法主要依赖于临床和病理参数,其中包括一系列标准生物标志物。然而,这种传统方法无法全面揭示肿瘤发展的复杂分子动态。目前肿瘤分子分型方法研究较多从基因组数据出发,转向基于基因表达谱的分类方法。这种转变使得我们不再仅仅依赖于组织学特征进行癌症分类,而是更加注重肿瘤的分子特征和基因改变。在精准肿瘤学中,肿瘤分子分型的研究在临床实践中对患者的个性化管理中发挥着至关重要的作用。尽管在肿瘤分子分型方面取得了很多研究进展,但该领域仍面临着重要挑战,其中最重要的是缺乏对现有肿瘤分型方法的全面比较评估。此外,虽然各分型方法有其优势,但尚未实现将这些不同方法整合起来以发挥它们的共同优势。这个空白突显了对当前分型技术进行临床定量评估比较的紧迫性,需要开发出一个平台,以比较不同方法在不同临床场景下的优劣,并且进行优化整合这些他们的优势。
二、研究思路
Themis利用了38个来源于癌症基因组图谱(TCGA)和已有研究的测试数据集(如GEO),并集成了多种现有研究的肿瘤分型方法,包括基于特征基因(如Stemness、Anoikis、Metabolism)、基于肿瘤微环境细胞组成特征和基于通路的分型方法。通过将已有分型方法应用于多个测试数据集并进行定量分析,Themis对每种方法的稳健性进行了严格评估。通过比较生存预后(总生存期(OS)、无进展生存期(PFS))、免疫浸润分数(ESTIMATEScore、ImmuneScore和StromalScore)和治疗预测(免疫检查点阻断,ICB)等指标,Themis能够揭示不同分型方法的相对优势和局限性。如图1所示。

图1. Themis流程。
三、研究结果
1、综合评价多种肿瘤分子分型方法:Themis框架
我们首先整合了8种已有研究的方法Stemness、Anoikis、Metabolism、TME1(Cibersort)、TME2(MCPcounter)和三种基于通路的分型方法Immune-Cancer Pathway、Immune Status Pathway和Cancer Pathway,分别通过使用不同的R包ConsensusClusterPlus、NMF、hclust进行聚类分析。随后围绕上述聚类的分型结果进行定量分析,以探索分子分型结果与各种临床表型之间的相关性,包括总生存期(OS)、无进展生存期(PFS)、信使核糖核酸干细胞指数(mRNAsi)、免疫浸润分数(ESTIMATEScore、ImmuneScore和StromalScore),以及TIDE算法预测的免疫治疗反应(免疫检查点阻断,ICB)和pRRophentic R包预测的化疗药物反应。

图2. 测试数据结果。(A)稳健性方面的表现(红色)包括K-M分析(OS/PFS,对数秩检验)、单变量Cox分析(OS/PFS,Wald检验)、mRNAsi评分、免疫浸润评分和TIDE免疫疗法(ICB)的统计分析结果(ANOVA检验)。(B) 稳健性(红色)方面的表现包括化疗药物的统计分析结果(ANOVA检验)。不同分类患者组的定量结果比较的p值为表的内容。对负对数转换后的p值(-Log10(p.value))进行记录,并使用气泡图对结果进行可视化。列出了每个数据集的相应色块、每个定量方法的相应序号以及总体性能(彩色梯度)。对于所有彩色点,阴影越深表示性能越好,灰色点表示p>0.05,即结果在统计学上不显著。如果为空白且没有点,则意味着没有相应的临床信息可用于该数据集的定量计算。
2、Themis在精准肿瘤学研究中的应用
为评估已建立的分型方法的实用性,我们在TCGA的30种不同肿瘤类型的数据集上进行了系统应用。这项分析旨在辨别这些方法在各种癌症中的适应性和相关性,重点关注分子异质性和临床表型相关性。气泡图中总结的结果(图3A)强调,适当分型方法的选择在很大程度上取决于固有的肿瘤异质性和临床表型的相关性(图3)。
例如,在TCGA肾上腺皮质癌(ACC)数据集中,发现Stemness、Anoikis、Metabolism、TME2和Cancer Pathway等分型方法可以预测生存结果(①-⑥),其中大多数方法产生了具有统计学意义的预后定量结果。对于与肿瘤mRNAsi和微环境相关的评分(⑦-⑩),Stemness、Anoikis、Metabolism、TME2和Immune Status Pathway等分型方法显示出与这些因素的显著相关性。然而在TIDE免疫治疗(⑪)结果方面,只有Anoikis和TME2提供了具有统计学意义的预测。对这些因素的综合分析表明,ACC肿瘤样本可能受益于使用Anoikis和TME2分型方法(图3A)。这种综合分析表明可以根据特定的临床和分子标准,为不同的肿瘤类型量身定制分型方法。此外,我们举例说明了如何使用雷达图来比较ACC数据集上分型方法的性能。K-M分析(OS①/PFS②)表明Anoikis法在ACC中最具统计学意义。OS③和PFS⑤的单变量cox分析显示,Cancer Pathway方法在ACC中显著(图3B)。这些分型方法的综合性能,以包括所有评估维度的雷达图面积为代表,将Stemness、Metabolism和TME2定位为ACC的主要方法(图3C)。
3、Themis在个性化的分型方法设计中的应用
Themis可以进一步优化分型方法。例如,通过结合ACC、Stemness和Metabolism中表现最好的方法,我们设计了一种新的分型策略,称为“Stemness-Metabolism”(图3D)。随后与其他方法比较分析显示,“Stemness-Metabolism”方法在多个定量指标上都有显著的增强(图3E)。此外,通过计算雷达图下的总面积,“Stemness-Metabolism”方法总体的分子分型效果超过了Stemness和Metabolisms方法(图3F-3G)。我们方法的优化结果并非偶然,因为通过随机组合的方法无法获得优化的结果。当结合两种性能较差的方法时,Anoikis和TME1(称为Anoikis-TME1);以及性能良好的方法Stemness和性能较差的方法TME1(称为Stemness-TME1),获得了较差的结果(图3E-3G)。这些结果证明了Themis在指导个性化治疗方案的分型方法设计方面的潜力。

图3. Themis用于泛肿瘤分子分型研究。(A)根据泛癌症可用性(绿色)对其性能进行了可视化。对于所有彩色点,阴影越深表示性能越好,灰色点表示p>0.05。(B) 雷达图显示了使用所有方法可视化的ACC数据集与临床表型相关的定量结果。(C)条形图显示了ACC数据集中方法定量结果的雷达绘图区域的定量比较。(D)使用两种分型方法(Stemness和Metabolism)的组合优化结果(将高干性和低干性与高代谢和低代谢特征相结合)。(E)气泡图显示了“Stemness-Metabolism”方法与其他方法之间的性能比较分析。(F)雷达图显示了在相同数据(ACC)中使用这些不同的分型方法与临床表型相关的定量结果。(G)条形图显示了ACC数据集中“Stemness-Metabolism”方法和其他方法的定量结果之间的雷达绘图区域的定量比较。
Themis同样可以应用于某种新的生物学特征相关的分子分型方法的评估(图4)。使用Themis评估比较上皮-间充质转化(EMT)相关特征的方法,我们可以系统地评估与该分型方法结果有关联的临床表型相关性,进而推断出该特征相关方法在特定肿瘤类型或临床场景下的作用。
基于不同分类算法的EMT(Consensus)和EMT(NMF)方法的结果显示,二者在大多数癌症类型中具有很高的一致性(图4A)。将这两种EMT相关的亚型分类方法与八种现有的分子亚型分类方法进行比较,雷达图结果和雷达图面积计算(图4B)显示,考虑到多个临床相关的表型,如综合生存预后、肿瘤免疫浸润得分、干细胞状态和免疫治疗预测,EMT的亚型分类方法在ACC、BLCA、COAD、GBM、LGG、LUSC、OVCA、PRAD、STAD和UCEC中表现最佳(图4B)。这意味着EMT可能在这些癌症中发挥重要作用,并且对EMT相关进展的研究对于理解肿瘤的生物特性和预后可能非常重要。

图4. Themis比较了EMT特征在不同肿瘤的分子分型中的应用。
4、Themis指导个性化医疗策略
Themis能够选择适合特定数据集的最佳分型方法,并有助于对用户的分子分型方法进行性能评估。我们使用Themis,将一项针对乳腺癌分型方法(Denise et al)研究与已有方法进行比较,以确定其是否适用于特定数据集。比较肿瘤分型在与患者药物反应(patient drug responses,pCR)相关的分析中的应用,对不同患者亚型的治疗效果进行量化分析。除了上述药物反应指标外,还利用免疫浸润评分和TIDE免疫疗法预测作为定量指标。随后,应用平台现有的分型方法对Denise等人的研究数据进行分子分类。可视化了每种方法的定量结果的p值。
对于全部组药物治疗(All arm),所有方法的结果在统计学上都是显著的(p <0.05,ANOVA检验)。三种最显著p值的方法是Denise et al,Immune-Cancer Pathway和Stemness研究方法(图5A)。雷达图结果显示了综合表现最好的三种亚型方法分别是Denise et al,Immune-Cancer Pathway和Stemness(图5B、5C)。此外,我们呈现了不同分型方法在每种药物预测指标中的统计显著性排名(图5D)。研究结果体现了Denise等人的方法在全部组药物(All arm)治疗中的优势,对于特定的AMG386药物治疗的患者分类策略,Immune-Cancer Pathway方法成为最合适的选择,说明了用户可以根据其个性化医疗策略的需求选择患者的分子分型方法(图5D)。

图5. Denise et al方法的Themis应用示例数据。
奚悦为本文唯一第一作者,论文的通讯作者为复旦大学附属中山医院郝洁研究员,上海生物芯片邹欣研究员,山东第一医科大学附属中心医院张意茗主任。该研究得到了国家自然科学基金(82170045,31800253),上海交通大学医学院高水平地方高校创新团队 (SSMU-ZLCX20180502)的支持。
腾讯登录
还没有人评论,赶快抢个沙发