【Nature子刊】安徽医科大学联合中国科学技术大学:发现肝癌潜在治疗靶点
| 导读 | 癌细胞会根据不利的微环境(如能量应激)进行代谢重编程,但其内在机制仍不清楚。同样,也不清楚能量应激响应的环状RNA(circRNA)是否参与葡萄糖代谢的调节。 |
5月21日,安徽医科大学与中国科学技术大学研究人员共同在期刊《Cell Death&Disease》发表了题为“Energy stress-induced circDDX21 promotes glycolysis and facilitates hepatocellular carcinogenesis”的研究论文。研究发现证实了circDDX21是糖酵解的重要调节因子,并表明circDDX21可能是治疗肝细胞癌的潜在靶点。

https://www.nature.com/articles/s41419-024-06743-1#Sec1
研究背景
01
代谢重编程是癌细胞的一个关键特征。与健康细胞相比,癌细胞的葡萄糖代谢存在异常改变,被称为沃伯格效应。这种效应的特点是增强了糖酵解,降低了氧化磷酸化,即使在有足够的氧气的情况下也是如此。沃伯格效应与增加的葡萄糖摄取不仅使癌细胞能够满足其高能量和生物合成需求,而且还创造了一个酸性环境,为肿瘤的生长提供了优势。然而,在快速肿瘤生长期间,葡萄糖等营养物质往往有限,这需要癌细胞重新编程其代谢以生存和增殖。
已经证实,糖酵解在癌症的发生和发展中起着关键作用。导致癌细胞中糖酵解增加的机制包括几种糖酵解酶表达上调和活性增强。磷酸甘油酸变位酶1(PGAM1)在包括乳腺癌、肺癌和肝细胞癌在内的多种人类癌症中经常上调。过表达PGAM1促进癌症进展,而使用shRNAs或抑制剂抑制PGAM1的表达可以有效抑制癌症进展。鉴于PGAM1在癌症进展中的重要性,它在转录、翻译和翻译后水平上受到多种因素的复杂调节并不令人意外。然而,癌细胞中PGAM1失调表达的分子机制目前仍不清楚。
研究进展
02
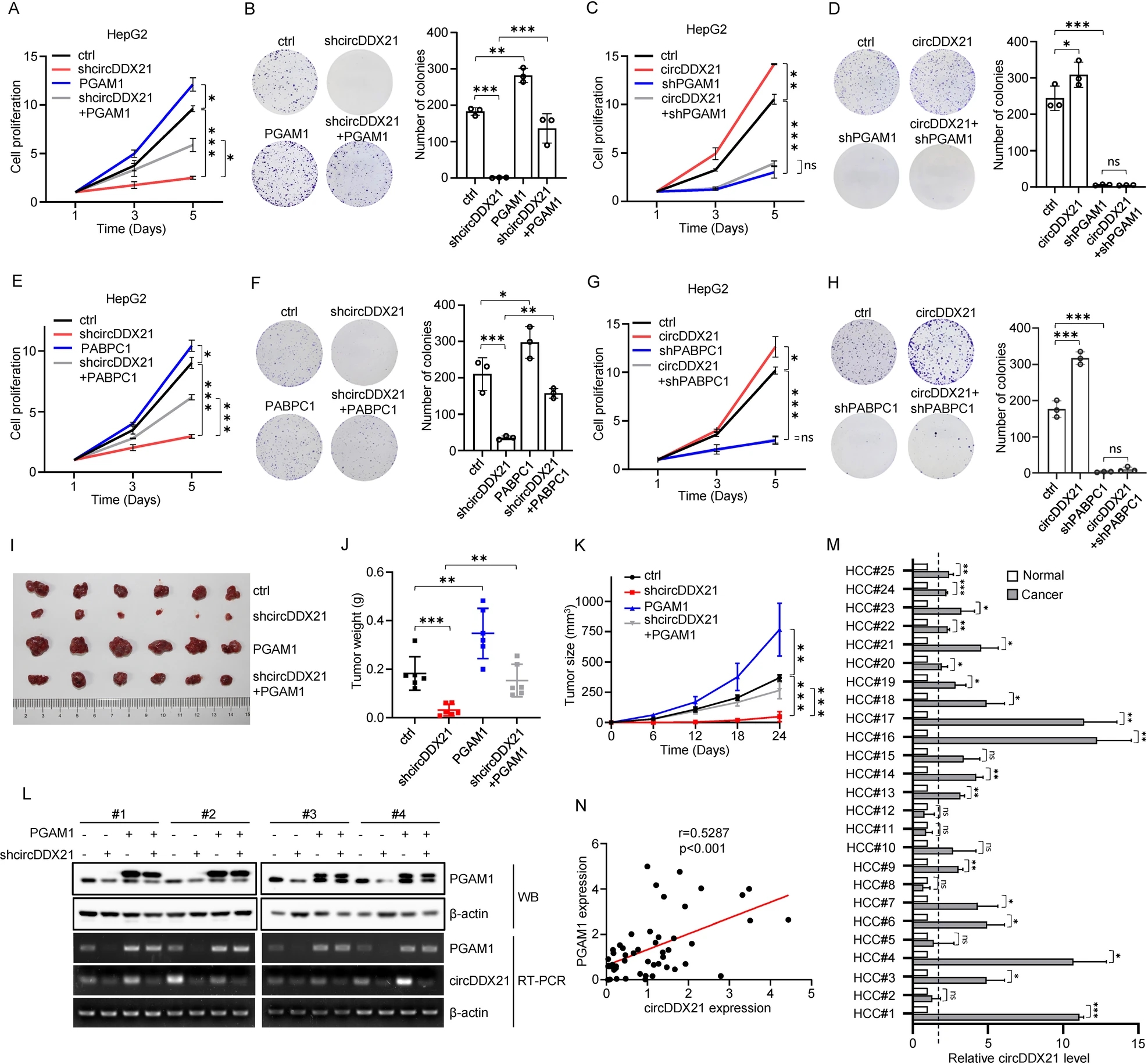
研究人员首先研究了circDDX21对肝癌HepG2细胞增殖的影响。在HepG2细胞中敲低circDDX21导致细胞增殖和克隆形成显著减少。相反,过表达circDDX21导致细胞增殖和克隆形成显著增加。circDDX21敲低对细胞增殖和克隆形成的抑制作用在过表达PGAM1后显著逆转。此外,当敲低PGAM1时,circDDX21不再能增加细胞增殖和克隆形成。这些数据表明,circDDX21通过PGAM1促进肝癌细胞增殖。
研究人员接下来评估了PABPC1在circDDX21促进细胞增殖中的功能作用。过表达PABPC1可显著恢复circDDX21敲低引起的细胞增殖和克隆形成能力的降低。此外,在对照细胞中,过表达circDDX21始终可显著促进细胞增殖和克隆形成,但在PABPC1敲低细胞中却未见此效应,这表明PABPC1在介导circDDX21对细胞增殖的促进作用中发挥着重要作用。研究数据还表明,PABPC1-PGAM1轴在circDDX21加速细胞增殖中发挥着重要作用。
通过使用异种移植小鼠模型,敲低circDDX21被证明能够显著抑制HepG2细胞的体内异种移植肿瘤生长。相反,在HepG2细胞中过表达circDDX21显著增强了体内异种移植肿瘤的生长。circDDX21敲低导致的异种移植肿瘤生长的显著降低在PGAM1过表达后明显恢复。circDDX21对异种移植肿瘤生长的增强效应在PGAM1敲低后完全消失。这些数据表明,circDDX21通过PGAM1促进了体内肝细胞癌细胞的生长。为了进一步验证circDDX21在肝细胞癌发生中的临床意义,研究人员检测了肝细胞癌组织和匹配的正常组织中circDDX21的表达水平。综上所述,这些数据有力地支持circDDX21在肝细胞癌中作为一种致癌circRNA发挥作用。
circDDX21 是一种具有致癌作用的环状RNA,可促进肝细胞癌的发生
研究结论
03
综上所述,我们的研究证明了circDDX21在促进糖酵解和肝细胞癌变中的重要作用,并提示circDDX21可能是肝细胞癌的潜在治疗靶点。(转化医学网360zhyx.com)
参考资料:
https://www.nature.com/articles/s41419-024-06743-1#Sec1
注:本文旨在介绍医学研究进展,不能作为治疗方案参考。如需获得健康指导,请至正规医院就诊。
腾讯登录
还没有人评论,赶快抢个沙发