抑制肿瘤血管生成!广州医科大学、南方医科大学联合发文:发现非小细胞肺癌治疗新靶点
| 导读 | 肿瘤血管生成抑制剂已被应用于非小细胞肺癌(NSCLC)的治疗,但因耐药性阻碍了其进一步发展。肺癌细胞与血管细胞之间的细胞间串扰是抗血管生成耐药(AAD)的关键,但对这种串扰的认识仍很浅显。 |
3月16日,广州医科大学联合南方医科大学研究人员在期刊《Journal of Experimental & Clinical Cancer Research》上发表了研究论文,题为“Gli1-mediated tumor cell-derived bFGF promotes tumor angiogenesis and pericyte coverage in non-small cell lung cancer”。本研究证实Gli1通过调节肺癌细胞和血管细胞之间的串扰促进肿瘤血管生成。此外,bFGF被发现是Gli1介导的血管生成增强的关键。另外,机制研究揭示了Gli1通过促进bFGF转录活性和延长bFGF蛋白稳定性来增加bFGF蛋白表达。最后,研究人员还表明,使用GANT-61治疗性阻断Gli1显著抑制了肿瘤血管生成。本研究结果表明,Gli1是一个有希望减弱NSCLC血管生成的治疗靶点。

https://jeccr.biomedcentral.com/articles/10.1186/s13046-024-03003-0#Sec30
研究背景
01
非小细胞肺癌(NSCLC)是最常见的肺癌类型,死亡率较高。尽管NSCLC治疗取得了许多进展,但NSCLC患者的预后仍然不佳。这些治疗方法在选中的患者中已经证明了其前所未有的生存获益。然而,耐药性阻碍了其进一步应用。目前,NSCLC患者的生存率仅约20%。因此,有必要识别NSCLC的预后生物标志物并开发新的治疗方法。
NSCLC是一种高度血管化的肿瘤,高微血管密度通常预示着NSCLC患者的不良预后。肿瘤血管生成是NSCLC发生、发展和转移的必要条件。因此,抗血管生成方法已被用于NSCLC治疗。许多靶向VEGF-A/VEGFR2信号通路的抗血管生成药物目前已用于治疗NSCLC患者或正在开发中。这些血管生成抑制剂与检查点抑制剂、化疗和EGFR抑制剂的联合使用显著提高了NSCLC患者的生存率。然而,只有一小部分患者从这些血管生成抑制剂中受益。此外,许多患者表现出抗血管生成药物(AAD)耐药性。因此,进一步阐明其作用机制对于开发有效的NSCLC治疗方法是必要的。
Gli1 是锌指蛋白家族的一员。当Gli1被激活时,它会从细胞质转位到细胞核,导致下游信号通路的各种靶基因表达和信号转导。之前的研究表明,Gli1在NSCLC中上调,是NSCLC转移的关键驱动因素。此外,抑制Gli1核转位可以明显抑制NSCLC的血管生成,表明Gli1可能参与了NSCLC的血管生成。然而,Gli1是否参与了肺癌细胞和血管细胞之间的细胞间串扰尚不清楚。
研究发现
02
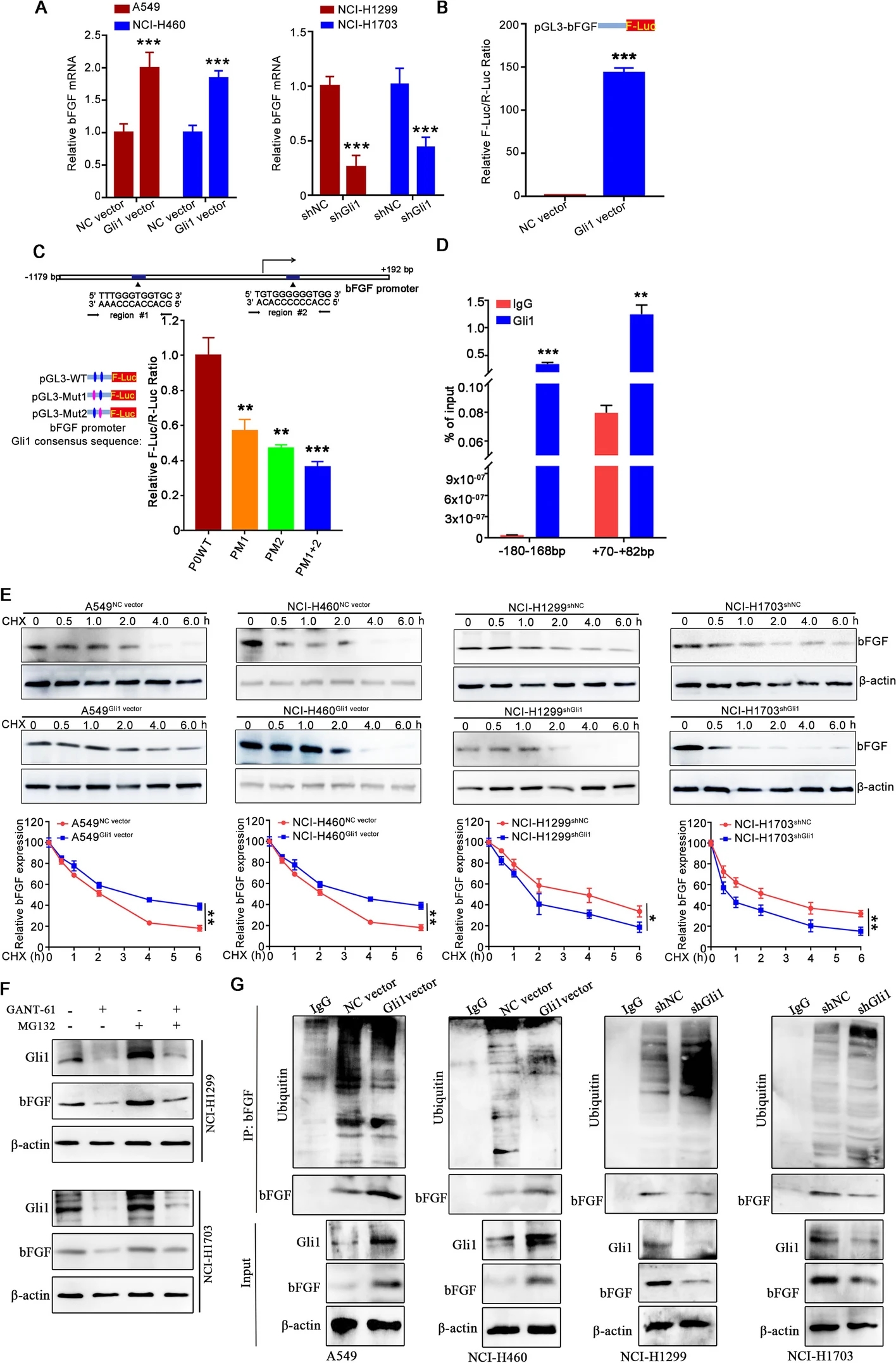
抑制肿瘤血管生成是NSCLC很有前景的治疗策略,越来越多的AADs被用于NSCLC的治疗。然而,AAD耐药的出现阻碍了其进一步发展。Gli1是肿瘤发生和侵袭的关键调节因子。前期研究表明,Gli1在NSCLC组织中水平升高,Gli1通过调控Snail的表达增强NSCLC的转移。由于肿瘤的转移需要血管生成,研究人员推测Gli1可能参与了NSCLC的血管生成过程。因此,研究人员验证了Gli1在NSCLC细胞中过表达促进血管生成。bFGF被确定为gli1介导的促血管生成作用的关键调节因子。此外,Gli1通过促进bFGF转录活性和减少bFGF蛋白降解来主动调节bFGF蛋白水平。另外,药物抑制Gli1可明显抑制肿瘤血管生成。综上所述,本研究为Gli1在NSCLC血管生成中的作用提供了新的机制见解。
研究结果还表明Gli1可能通过正向调节bFGF的表达促进肿瘤血管生成,bFGF是Gli1介导血管生成和血管成熟的重要下游介质。

Gli1通过增强bFGF转录活性和减少bFGF蛋白降解来调节bFGF的表达
研究结论
03
总之,本研究表明,Gli1-bFGF轴对NSCLC细胞和血管细胞之间的串扰至关重要。Gli1可能是抑制非小细胞肺癌血管生成的一个有希望的治疗靶点。本研究发现也为非小细胞肺癌细胞和血管细胞之间的串扰提供了新的机制见解。(转化医学网360zhyx.com)
参考资料:
https://jeccr.biomedcentral.com/articles/10.1186/s13046-024-03003-0#Sec30
注:本文旨在介绍医学研究进展,不能作为治疗方案参考。如需获得健康指导,请至正规医院就诊。
腾讯登录
还没有人评论,赶快抢个沙发