推荐活动

反转!复旦大学发文:揭示增强肝细胞癌治疗效果新方法

首页 » 《转》译 2024-02-09 转化医学网 赞(2)
分享: 
导读
肝细胞癌 (HCC) 是一种免疫抑制性恶性肿瘤,其特征是治疗选择有限且预后不佳。巨噬细胞构成HCC微环境中的主要和异质性免疫细胞群。我们的目标是确定与HCC进展及其对免疫治疗的耐药性有关的巨噬细胞的不同亚群。

近日,复旦大学附属中山医院董玲主任医师与复旦大学基础医学院张思教授联合在《Journal for Immuno Therapy of Cancer》上发表文章“Inhibiting PLA2G7 reverses the immunosuppressive function of intratumoral macrophages and augments immunotherapy response in hepatocellular carcinoma”,研究发现磷脂酶 A2 第 VII 组 (PLA2G7) 在肿瘤内巨噬细胞中表现出主要表达,并且与 HCC 的预后和对免疫检查点阻断的反应相关。以PLA2G7水平升高为特征的巨噬细胞表现出深刻的免疫抑制表型,对CD8 T细胞的活化产生不利影响。体内研究证实,PLA2G7 抑制剂 darapladib 可增强 HCC 对抗程序性细胞死亡蛋白 1 疗法的敏感性。

图片

https://jitc.bmj.com/content/12/1/e008094

研究背景

 01 

肝细胞癌 (HCC) 是全球第六大最普遍的恶性肿瘤,也是癌症相关死亡率的第三大贡献者,因此是公共卫生领域的一个紧迫问题。由于初始阶段症状不明显,大多数肝细胞癌患者在晚期才得到诊断,因此根治性手术切除不可行。最近,免疫检查点阻断 (ICB),特别是靶向程序性细胞死亡蛋白 1 (PD-1) 的抑制剂,因其恢复抗肿瘤免疫反应的潜力而在癌症治疗领域引起了极大的关注,从而诱导持久的缓解。然而,由于 HCC 的异质性和明显的侵袭性特征,在晚期 HCC 患者中,使用抗 PD-1 抑制剂作为独立干预措施仅产生了 14% 的微薄客观缓解率和 56% 的疾病控制率。因此,识别能够预测对免疫检查点抑制剂的反应性的熟练生物标志物,以及旨在提高 ICB 治疗有效性的创新靶向治疗剂的配方,已成为正在进行的 HCC 研究工作的核心原则。

研究进展

 02 

为了研究抑制PLA2G7抑制肿瘤生长和增强体内HCC免疫治疗效果的潜力,我们建立了小鼠原位HCC模型。最初,通过使用 mIF 测定,我们证实了 PLA2G7 与 F4/80 巨噬细胞在小鼠 HCC 中的主要共定位。此外,我们的数据显示,与肿瘤周围组织相比,肿瘤组织内PLA2G7+高巨噬细胞的浸润显著增加。值得注意的是,这些发现与我们在人类HCC样本中的观察结果一致。

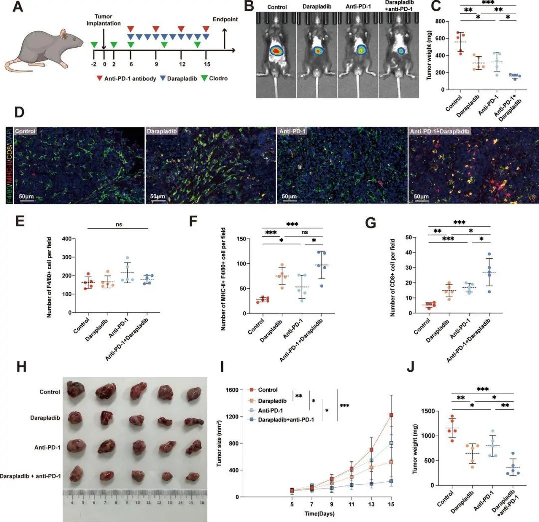
通过对携带HCC的C57BL / 6小鼠施用darapladib,我们观察到HCC生长的显著障碍。值得注意的是,巨噬细胞的耗竭消除了darapladib的抗肿瘤作用,强调了其疗效对巨噬细胞的依赖性(图7A)。随后,用IgG,darapladib,抗PD-1抗体或抗PD-1抗体和darapladib的组合处理携带HCC的小鼠(图7A)。我们的结果表明,darapladib、抗PD-1抗体和联合疗法显著抑制了HCC肿瘤的生长。同时应用darapladib和抗PD-1导致对HCC生长的最显著抑制(图7B,C)。小鼠原位HCC样本的mIF分析表明,单独使用darapladib可显著增加肿瘤内主要组织相容性复合体(MHC)-II M1巨噬细胞和CD8 T细胞的浸润。此外,与单药治疗组相比,联合治疗对MHC-II M1巨噬细胞和CD8 T细胞的浸润明显更高,而总巨噬细胞浸润没有显著差异(图7E-G)。darapladib增强免疫治疗效果的潜力也使用皮下肝细胞癌模型得到验证(图 7H-J)。总之,这些发现强调了PLA2G7选择性抑制剂darapladib在提高抗PD-1治疗HCC治疗效果方面的潜力。

图片

darapladib 抑制磷脂酶 A2 VII 组可增强体内 HCC 抗 PD-1 治疗的疗效。

研究结论

 03 

总之,我们的研究表明,PLA2G7高巨噬细胞代表了HCC TME中高度免疫抑制的亚群,并阻碍了CD8 T细胞的活化。Darapladib 是一种 PLA2G7 抑制剂,具有减少 HCC 肿瘤负荷和克服 HCC 抗 PD-1 治疗耐药性的潜力。这些发现强调了以前被忽视的PLA2G7作为肿瘤免疫的有效调节剂和增强免疫治疗效果的有前途的辅助靶点的作用。(转化医学网360zhyx.com)

参考资料:

https://jitc.bmj.com/content/12/1/e008094

注:本文旨在介绍医学研究进展,不能作为治疗方案参考。如需获得健康指导,请至正规医院就诊。

评论:
评 论
共有 0 条评论

    还没有人评论,赶快抢个沙发


Baidu
map