点赞!南方医科大学王继德团队发文:发现胃癌进展转移的新分子机制
| 导读 | 转录因子(tf)和长链非编码RNA (lncRNAs)与胃癌(GC)有关。然而,TF和lncRNA在胃癌侵袭和转移中的作用仍不清楚。 |
2023年10月21日,南方医科大学王继德研究团队在期刊《Cell Death Discovery》上发表了题为“The VAX2-LINC01189-hnRNPF signaling axis regulates cell invasion and migration in gastric cancer”的研究论文,该研究中,研究人员观察到转录因子VAX2在GC细胞和组织中显著上调,并作为致癌基因。此外,VAX2的高表达与胃癌肿瘤的进展有关。在功能上,VAX2的强制表达促进了胃癌细胞的增殖和转移。从机制上讲,VAX2特异性地与LINC01189启动子相互作用并抑制LINC01189的转录。此外,LINC01189在GC中表现出显著的下调,并发挥抑制基因的作用。在功能上,它抑制GC细胞的迁移和侵袭能力。在胃癌转移的背景下,VAX2通过反式抑制LINC01189的表达发挥调节作用。此外,LINC01189与hnRNPF结合,通过泛素化促进hnRNPF降解。LINC01189与hnRNPF协同调控GC细胞的侵袭和迁移。另外,与正常胃组织相比,VAX2和hnRNPF在GC组织中均高表达,而LINC01189在GC组织中表达水平较低。本研究表明,VAX2的表达促进了胃癌的转移,而LINC01189的表达抑制了胃癌的转移,并且VAX2-LINC01189- hnrnpf轴在胃癌的发展中发挥了重要作用。

https://www.nature.com/articles/s41420-023-01688-4#Sec12
研究背景
01
胃癌(GC)是与肿瘤疾病相关的死亡率的重要因素。大约40%的胃癌患者发生转移,只有大约5%的患者能存活5年。由于缺乏有效的治疗方法,转移性胃癌患者的管理具有挑战性。因此,为了深入了解胃癌转移的分子机制,识别参与胃癌转移的关键基因至关重要。
长链非编码RNA (lncRNAs)是长度超过200个核苷酸的转录物,但编码蛋白质的能力有限或没有。它们作为肿瘤抑制因子或致癌基因对肿瘤发生有重要影响。LINC00284是高表达的,被认为是肿瘤基因治疗的潜在靶点。具体来说,lncRNA PAXIP1-AS1被HOXD9转录抑制,从而抑制GC细胞的增殖和转移。此外,lncrna NEAT1和MALAT1被OCT4转录激活,促进肺癌进展。LINC01189是一种新发现的lncRNA,高度保守,存在于多种哺乳动物组织中。最近的研究表明,失调的LINC01189可能在肝细胞癌(HCC)和BC中具有预后意义。然而,LINC01189在GC细胞中的精确表达和功能机制尚不清楚。
异质核核糖核蛋白F (hnRNPF)是hnRNP家族的一员,参与基因表达和信号转导,在包括胃癌在内的多种癌症中发挥重要作用。研究表明,与正常组织相比,hnRNPF在GC组织中的表达升高。此外,研究人员发现hnRNPF在BC组织中显著增加。重要的是,研究人员发现hnRNPF与lncRNA-UCA1相互作用,共同调节食管鳞状细胞癌的恶性表型。然而,hnRNPF与LINC01189在GC中的表达关系研究甚少。
研究发现
02
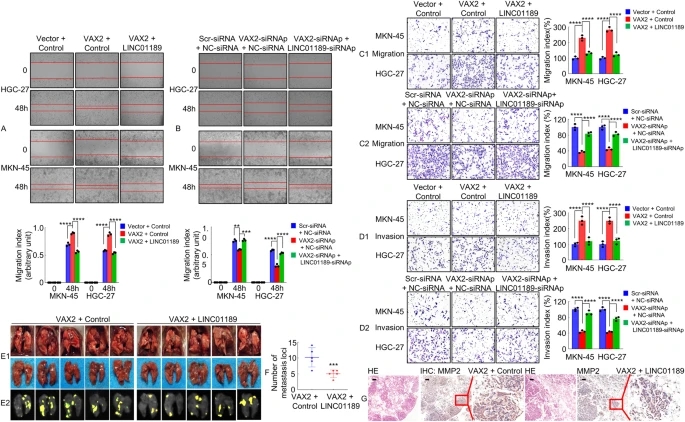
在本研究中,研究人员观察到与正常组织相比,GC组织中VAX2显著上调,LINC01189显著下调。此外,VAX2的过表达促进了GC细胞的增殖和迁移,而LINC01189的过表达抑制了GC细胞的增殖和迁移。此外,VAX2反式抑制GC细胞中LINC01189的表达。此外,LINC01189与hnRNPF结合,参与GC细胞的运动和侵袭。因此,VAX2-LINC01189-hnRNPF信号轴调控GC转移。
在本研究中,生物信息学分析、western blotting和免疫组化分析结果显示,与配对的正常组织相比,VAX2在GC组织中表现出显著增加。此外,VAX2在GC细胞中的过表达增强了细胞的增殖和迁移。另外,VAX2过表达与分化、TNM晚期和淋巴结转移阳性相关。这一发现与之前发表的研究一致,其中研究人员证明同源盒基因HOXD9促进GC细胞的发育和进展。这些结果提示VAX2可能作为一种致癌基因,促进了胃癌的发生和进展。
在本研究中,研究人员证明了VAX2在转录水平直接靶向LINC01189。结论来源于以下观察:第一,VAX2和LINC01189在胃癌细胞中的表达呈负相关。其次,ChIP和荧光素酶报告实验证明了VAX2与LINC01189启动子的结合。第三,VAX2- re突变导致VAX2转录活性受阻。在胃癌细胞中,VAX2直接结合并抑制LINC01189启动子。
在本研究中,LINC01189在胃癌细胞系和组织中显著下调。此外,其表达与不良临床病理特征显著相关。功能实验表明,LINC01189在体内外均能有效抑制胃癌细胞的生长和转移侵袭,这与LINC01189作为抑癌基因的报道一致。研究人员观察到VAX2的异位表达显著增加了胃癌细胞的运动能力,而LINC01189过表达降低了VAX2过表达细胞的迁移能力。过表达LINC01189可抑制vax2介导的胃癌细胞迁移/侵袭,反之亦然。综上所述,这些发现表明VAX2通过反式抑制LINC01189的表达来调节胃癌的转移。

VAX2通过反转录抑制LINC01189的表达调控胃癌细胞的转移
研究人员通过RNA下拉, MS和RIP实验发现LINC01189可能与hnRNPF相互作用。此外,在蛋白质稳定性和降解实验中,LINC01189通过泛素化促进hnRNPF降解。另外,研究人员利用功能分析发现LINC01189降低了胃癌细胞的运动能力,而hnRNPF逆转了LINC01189对胃癌细胞侵袭和迁移的抑制作用。因此,研究人员推测LINC01189和hnRNPF协同调节胃癌细胞的运动。免疫组织化学和原位杂交结果显示,VAX2蛋白表达与hnRNPF呈正相关,而VAX2或hnRNPF蛋白表达与LINC01189表达呈负相关。这表明VAX2-LINC01189- hnRNPF轴调节胃癌进展。
研究结论
03
综上所述,研究人员介绍了VAX2在胃癌发生、侵袭和转移中作用的新的分子基础。此外,VAX2通过转录抑制LINC01189促进人胃癌细胞的恶性表型。另外,LINC01189通过与hnRNPF结合并破坏其稳定性来抑制胃癌细胞的迁移。因此,靶向VAX2-LINC01189-hnRNPF轴显示出治疗GC的巨大潜力。(转化医学网360zhyx.com)
参考资料:
https://www.nature.com/articles/s41420-023-01688-4#Sec12
注:本文旨在介绍医学研究进展,不能作为治疗方案参考。如需获得健康指导,请至正规医院就诊。
腾讯登录
还没有人评论,赶快抢个沙发