【Nature子刊】南方医科大学合作发现结肠癌生物标志物 有助于结肠癌早期诊断和治疗
| 导读 | 导读:IGF2BP3 是一种RNA结合蛋白,与肿瘤的发生和发展有关。然而,IGF2BP3在结直肠癌(CRC)肿瘤发生、进展和耐药中的确切分子机制尚不清楚。 |
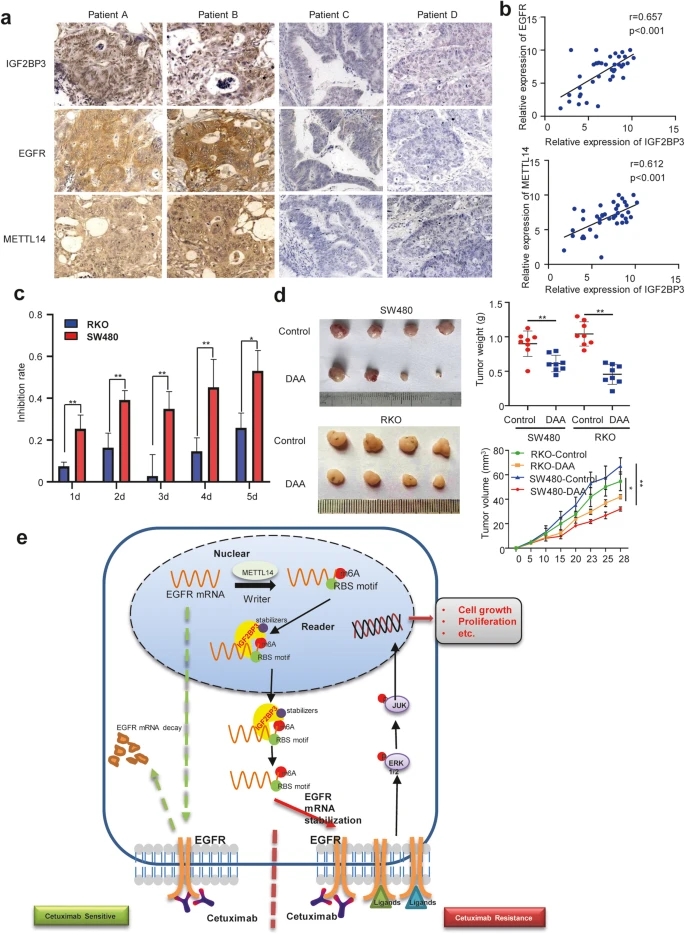
近日,南方医科大学/广东省分子肿瘤病理重点实验室研究人员在权威期刊《Cell Death&Disease》上发表了题为”IGF2BP3 promotes the progression of colorectal cancer and mediates cetuximab resistance by stabilizing EGFR mRNA in an m6A-dependent manner”的研究论文,该研究发现,IGF2BP3在结直肠癌组织中表达上调。临床上,IGF2BP3水平升高预示预后不良。在功能上,IGF2BP3在体内和体外都能促进结直肠癌的发生和进展。在机制上,IGF2BP3通过与METTL14合作,以N6 -甲基腺苷(m6A)依赖的方式作为读取器,促进表皮生长因子受体(EGFR) mRNA的稳定性和翻译,进一步激活EGFR通路。此外,IGF2BP3增加了CRC细胞对EGFR靶向抗体西妥昔单抗的耐药性。综上,该研究结果表明IGF2BP3是CRC的一个功能性和临床致癌基因。因此,靶向IGF2BP3和m6A修饰可能为结直肠癌患者提供合理的治疗靶点。

https://www.nature.com/articles/s41419-023-06099-y#Sec9
研究背景
01
据估计,到2020年,结直肠癌(CRC)是全球第三大最常诊断的癌症,也是导致癌症相关死亡的第二大原因。尽管诊断和治疗策略有了实质性的改进,CRC的发病率仍然很高。此外,结直肠癌逐渐呈现发病年龄更年轻、恶性程度更高、耐药程度更高的特点。因此,了解结直肠癌发生和发展的分子机制对于早期诊断和有效治疗至关重要。
胰岛素样生长因子2mRNA结合蛋白(IGF2BPs),包括IGF2BP1/2/3,作为RNA结合蛋白(rbp),是mRNA稳定性和翻译的转录后调节因子。在过去的几年里,越来越多的研究记录了IGF2BPs在癌症生物学基本过程中的贡献。其中,IGF2BP3参与了人类肿瘤进展的各个方面,调节细胞生长、迁移和对药物的反应。IGF2BP3在多种肿瘤类型中表达上调,具有潜在的致癌作用,如膀胱癌、肺癌、胃癌等。此外,IGF2BP3已被确定为包括结肠癌在内的各种癌症的有希望的生物标志物。然而,IGF2BP3在结直肠癌中的分子机制尚不清楚。
表皮生长因子受体(Epidermal growth factor receptor, EGFR)又称ERBB1,属于细胞表面受体酪氨酸激酶ERBB家族。异常、增强的EGFR表达触发一系列细胞内信号,最终导致癌细胞增殖、诱导血管生成和转移。虽然EGFR靶向抗体西妥昔单抗和帕尼单抗为晚期癌症患者提供了实质性的益处,但其临床疗效受到内在和获得性耐药的限制。因此,了解结直肠癌耐EGFR阻断的分子基础是至关重要的。
研究过程及发现
02
在本研究中,研究人员证实了IGF2BP3在结直肠癌样本中的上调,并揭示了IGF2BP3的高表达与临床预后呈负相关。进一步提供的证据表明,IGF2BP3的过表达在体外和体内增强了CRC的肿瘤发生和进展,并确定EGFR是IGF2BP3的重要靶基因。在机制上,IGF2BP3通过m6a依赖的方式稳定EGFR mRNA,促进EGFR表达并激活其下游信号传导。研究人员还证明,IGF2BP3的高表达增加了CRC细胞对EGFR靶向抗体西妥昔单抗的耐药性。
RBP在RNA网络控制中发挥重要作用,作为RNA生命周期的调节器,从选择性剪接到细胞核外运,转录物储存,稳定,定位和降解。在RBP中,IGF2BP3在肿瘤发生和肿瘤进展中特别重要。虽然已有研究表明IGF2BP3促进结直肠癌细胞的侵袭性表型,调节结肠癌细胞周期和血管生成,但IGF2BP3在结直肠癌进展和耐药中的分子机制仍不清楚。本研究发现,IGF2BP3水平在结直肠癌组织中显著上调。此外,IGF2BP3的高表达导致结直肠癌患者的总生存率降低。上述研究结果表明,IGF2BP3作为预测结直肠癌的生物标志物和有利的生存预后因素的潜在价值,与先前的研究结果一致。
在本研究中,研究人员发现EGFR是IGF2BP3的靶基因。此外,IGF2BP3通过稳定其mRNA来增加EGFR的表达。IGF2BP3的过表达促进了CRC细胞在体内和体外的恶性化。此外,抑制EGFR可以减弱igf2bp3过表达CRC细胞的增殖和进展表型。结直肠癌患者组织免疫组化染色进一步证实IGF2BP3与EGFR呈正相关。令人感兴趣的是,之前的研究已经证明EGFR信号可以诱导MDA-MB-468和YD-10B细胞中IGF2BP3的表达。因此,癌细胞中EGFR/MEK/MAPK通路与IGF2BP3表达之间可能存在正反馈回路。此外,研究其他基因是否在igf2bp3介导的细胞恶性肿瘤中以m6a依赖或不依赖的方式发挥重要作用,可以增强我们对igf2bp3相关调控网络的理解。
本研究结果表明,IGF2BP3的过表达显著延长了EGFR mRNA的半衰期。通过m6A dot-blot、荧光素酶报告基因实验和MeRIP实验,研究人员证实了IGF2BP3除了作为传统的RNA结合位点外,还与EGFR mRNA上的m6A结合,调节其稳定性。
本研究新颖地证明了IGF2BP3与CRC细胞对EGFR靶向抗体西妥昔单抗的耐药性有关。当KRAS为野生型时,IGF2BP3通过m6A修饰稳定EGFR mRNA,从而不断激活EGFR下游信号通路,促进结直肠癌的发生和演化,进而影响结直肠癌患者对抗EGFR单克隆药物治疗的敏感性。这一发现与先前的研究一致,发现了下调癌细胞中EGFR表达并增强西妥昔单抗作用的药物和miRNA。研究表明IGF2BP3在预测西妥昔单抗治疗的预后方面具有关键作用。此外,IGF2BP3可能具有作为克服西妥昔单抗耐药的可行靶点的潜力。最近的研究发现,力格赛狄是一种有效的小分子,可以通过下调IGF2BP3来抑制肿瘤的发生。
一些研究表明,IGF2的过表达是一部分CRC的主要致瘤驱动因素,并与CRC患者对西妥昔单抗的敏感性降低相关。然而,最近的研究表明,IGF2BP3蛋白不仅可以以IGF2依赖的方式结合IGF2、C-myc等mrna,也可以不依赖IGF2的方式结合,如m6A蛋白,从而稳定靶基因,促进肿瘤细胞增殖、侵袭和化疗耐药性。

IGF2BP3水平在结直肠癌患者中具有临床意义
研究意义
03
总之,IGF2BP3以m6a依赖的方式稳定EGFR mRNA发挥致瘤作用,并进一步调控结直肠癌细胞的癌细胞增殖和对西妥昔单抗的耐药性。IGF2BP3可能是指导结直肠癌早期诊断和治疗的有前途的生物标志物。研究人员进一步发现,化学抑制剂3-DAA在IGF2BP3高表达的CRC细胞中比在IGF2BP3低表达的细胞中更有效地抑制细胞增殖。3-DAA还抑制其他信号通路,因此需要开发针对结直肠癌患者的更特异性的IGF2BP3抑制剂。因此,联合抗EGFR药物,如西妥昔单抗,以及IGF2BP3或m6A的特异性抑制剂,可能是一种潜在的治疗策略,可以在临床环境中研究克服CRC患者对EGFR抑制剂的内在或获得性耐药。(转化医学网360zhyx.com)
参考资料:
https://www.nature.com/articles/s41419-023-06099-y#Sec9
注:本文旨在介绍医学研究进展,不能作为治疗方案参考。如需获得健康指导,请至正规医院就诊。
腾讯登录
还没有人评论,赶快抢个沙发