推荐活动

治疗心血管疾病新靶点!哈尔滨医科大学/中国医学科学院/上海工程技术大学最新发现!

首页 » 《转》译 2023-05-31 转化医学网 赞(2)
分享: 
导读
治疗心血管疾病新靶点!哈尔滨医科大学/中国医学科学院/上海工程技术大学最新发现!

5月30日,哈尔滨医科大学/中国医学科学院/上海工程技术大学研究人员在《Nature Cell Death& Disease》上发表了名为“Long non-coding RNA KCND1 protects hearts from hypertrophy by targeting YBX1”的文章,研究人员称发现了治疗心血管疾病新靶点。

https://www.nature.com/articles/s41419-023-05852-7

研究背景

 01 

心脏肥厚以心肌细胞增大为特征,是对生理和病理刺激引起的超负荷代偿反应,引起心脏收缩功能障碍,最终导致心力衰竭,包括心律失常在内的许多心血管疾病的常见病理。因此,采取适当干预措施干扰心脏肥厚的早期阶段非常重要。大量研究表明,线粒体功能障碍与病理性心肌肥大有关。线粒体参与对细胞能量供应至关重要的代谢过程。

研究方法

 02

心肌线粒体产生约95%的心脏所需的三磷酸腺苷(ATP),这表明心肌线粒体是心肌细胞能量转导的关键细胞器。心肌线粒体的失调可能导致病理性心肌肥大,而心肌线粒体功能的调节是对抗心肌肥大的潜在治疗靶点。

长链非编码rna (Long non-coding rna, LncRNAs)由200多个核苷酸组成,大多数是非编码rna。近期研究报道LncRNA在心血管疾病中发挥重要作用,是包括心脏肥厚在内的多种心血管疾病的可靠诊断指标和治疗靶点。越来越多的证据表明,在肥厚性心肌病中,lncrna在心肌肥厚中失调,并参与肌瘤构建、钙离子通道和线粒体稳态。然而,lncrna在心脏肥厚的治疗和诊断中的作用尚不清楚,需要进一步研究。

研究人员首次发现了一种新的LncKCND1,该LncKCND1在病理性心肌肥大中被发现下调。进一步分析证实,LncKCND1的过表达保护小鼠免受横断主动脉收缩(TAC)诱导的心肌肥厚,并阻止心肌细胞肥厚。最后确定了LncKCND1功能的分子机制。通过生物信息学分析和分子实验,研究人员确定LncKCND1通过直接结合Y-box结合蛋白1 (YBX1)调控心肌肥厚。

https://www.nature.com/articles/s41419-023-05852-7

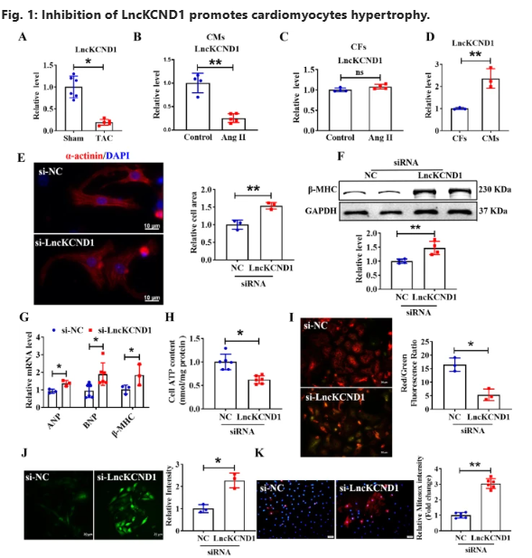
首先,研究人员建立C57BL/6小鼠TAC模型,以确定LncKCND1在病理性心肌肥厚中的作用。通过基因芯片分析,在糖尿病性心肌病小鼠的心脏中检测到一系列差异表达的lncrna。随后,这些lncrna在TAC模型中通过qRT-PCR进一步验证。此外,qRT-PCR分析显示,LncKCND1在肥厚性心脏组织中的表达水平降低(图1A)。LncKCND1的表达水平在肥厚心肌细胞中也有所下降(图1B)。但LncKCND1的表达水平在肥厚性心脏成纤维细胞中保持不变(图1C)。此外,LncKCND1在CMs中的表达水平高于在心脏成纤维细胞中的表达水平(图1D),表明LncKCND1可能通过CMs在调节病理性心脏肥厚中发挥重要作用。

研究意义

 03

综上所述,研究人员发现了一种新LncRNA——LncKCND1,LncKCND1通过直接结合YBX1(一种结合蛋白)调节心肌线粒体的完整性和功能,并保护心肌细胞防止产生心肌肥厚症状,揭示了心肌肥厚的潜在调控机制,可作为治疗心血管疾病新靶点。(转化医学网360zhyx.com)

参考资料:

https://www.nature.com/articles/s41419-023-05852-7

注:本文旨在介绍医学研究进展,不能作为治疗方案参考。如需获得健康指导,请至正规医院就诊。

评论:
评 论
共有 0 条评论

    还没有人评论,赶快抢个沙发


Baidu
map